EasyManua.ls Logo

Alesis QuadraSynth - Page 96

Alesis QuadraSynth
134 pages
Print Icon
To Next Page IconTo Next Page
To Next Page IconTo Next Page
To Previous Page IconTo Previous Page
To Previous Page IconTo Previous Page
Loading...
Editing Effects
QuadraSynth Reference Manual 95
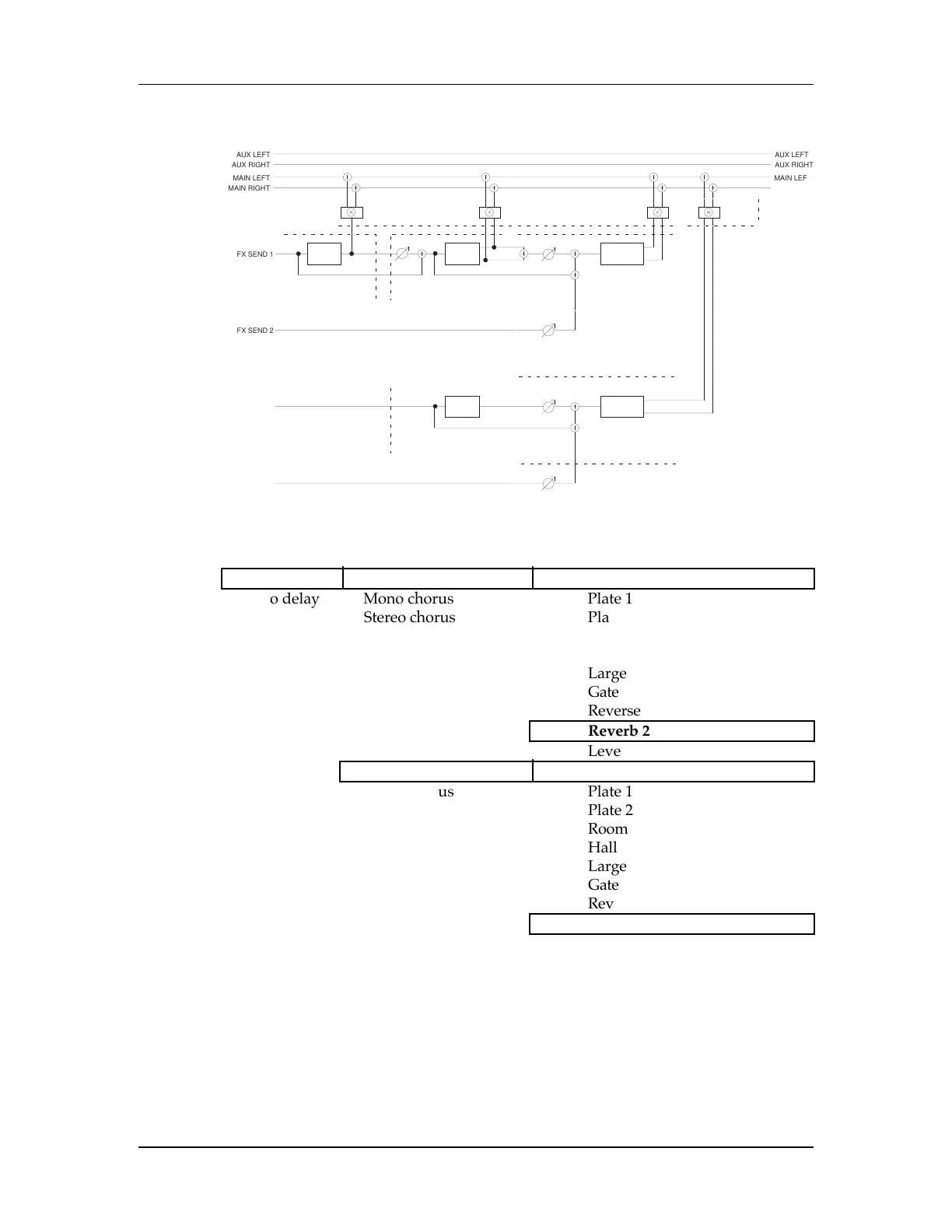
Configuration #2: 4-Sends, 2 Reverb
AAAAA
AAAAA
AAAAA
AAAAA
AAAAA
AAAAA
AAAAAAA
AAAAAAA
AAAAAAA
AAAAAAAAAAAAAA
AAAAAAAAAAAAAA
FX SEND 1
FX SEND 2
AUX LEFT
AUX RIGHT
MAIN LEFT
MAIN RIGHT
AUX LEFT
AUX RIGHT
MAIN LEFT
MAIN RIGHT
DELAY
REVERB
FX SEND 3
AMP
MIX 1
REVERB 1
REVERB 2
DELAY 1 PITCH 1
AMP
PITCH
AMP
AAAAAAA
AAAAAAA
AAAAAAA
AAAAA
AAAAA
AAAAA
AAAAA
PITCH 3
PITCH
AAAAAAA
AAAAAAA
AAAAAAA
AAAAAAA
REVERB
AMP
REVERB 3
FX SEND 4
REVERB 4
AMP
AAAAAAA
AAAAAAA
AAAAAAA
AAAAAAA
AAAA
AAAA
MIX 3
Delay 1 Pitch 1 Reverb 1
Mono delay Mono chorus Plate 1
Stereo chorus Plate 2
Room
Hall
Large
Gate
Reverse
Reverb 2
Level to Reverb 1
Pitch 3 Reverb 3
Mono chorus Plate 1
Plate 2
Room
Hall
Large
Gate
Reverse
Reverb 4
Reverb 4
Level to Reverb 3

Table of Contents

Other manuals for Alesis QuadraSynth

Related product manuals