EasyManua.ls Logo

Allied A93UH1D - Vent Piping Guidelines; Intake and exhaust pipe sizing

Default Icon
60 pages
Print Icon
To Next Page IconTo Next Page
To Next Page IconTo Next Page
To Previous Page IconTo Previous Page
To Previous Page IconTo Previous Page
Loading...
507270-03Page 18 of 60 Issue 1621
Vent Piping Guidelines
This gas furnace can be installed as either a Non-Direct
Vent or a Direct Vent gas central furnace.
NOTE: In non-Direct Vent installations, combustion air is
taken from indoors and ue gases are discharged outdoors.
In Direct Vent installations, combustion air is taken from
outdoors and ue gases are discharged outdoors.
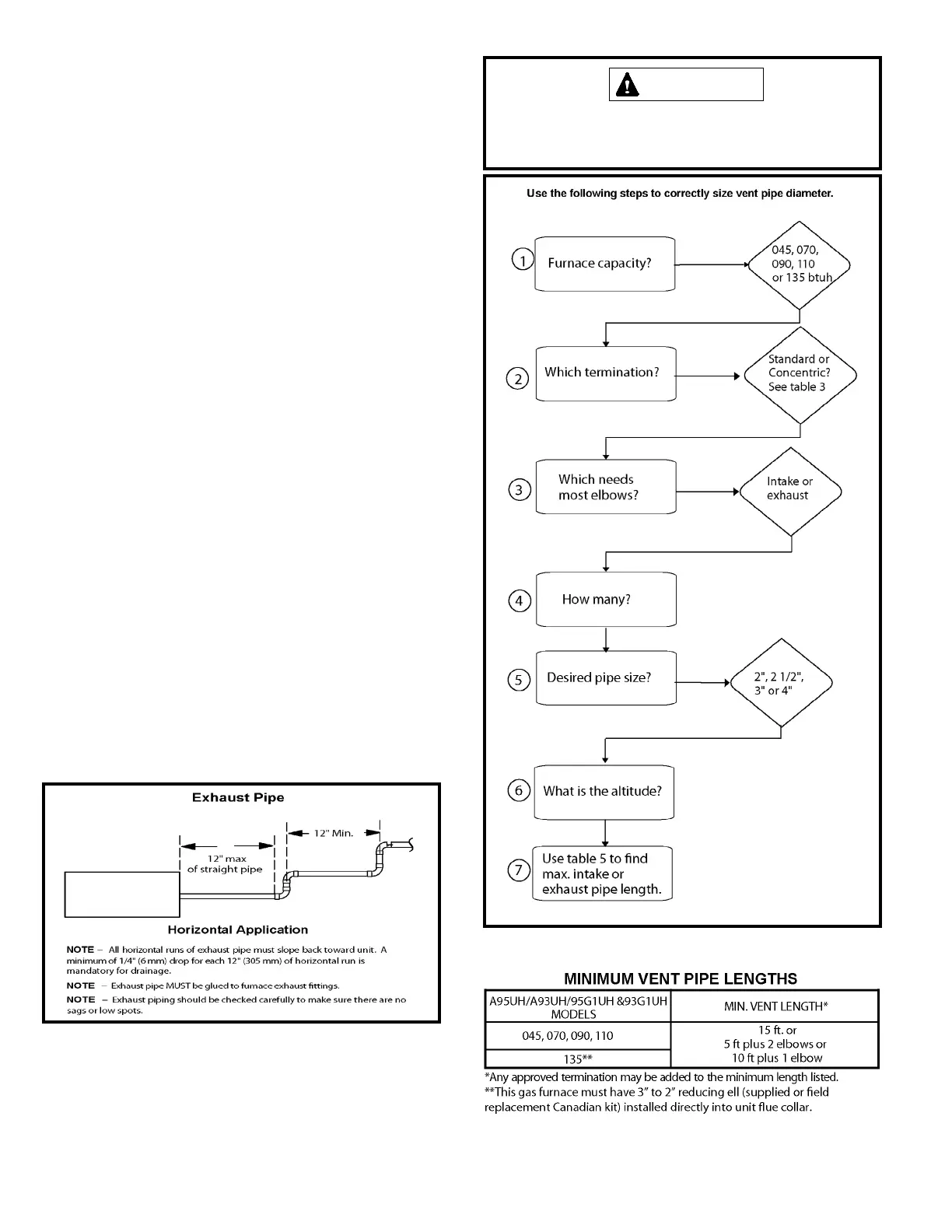
Intake and exhaust pipe sizing - Size pipe according to
Tables 4 and 5 or 6. Table 4 lists the minimum vent pipe
lengths permitted. Table 5 lists the maximum pipe lengths
permitted for A93UH1D and 92G1UH-P. Table 6 lists
the maximum pipe lengths permitted for A95UH1D and
95G1UH-P.
Regardless of the diameter of pipe used, the standard roof
and wall terminations described in section Exhaust Piping
Terminations should be used. Exhaust vent termination
pipe is sized to optimize the velocity of the exhaust gas as
it exits the termination. Refer to Table 8.
In some applications which permit the use of several
different sizes of vent pipe, a combination vent pipe may be
used. Contact Allied Air Technical Service for assistance in
sizing vent pipe in these applications.
NOTE: It is acceptable to use any pipe size which ts within
the guidelines allowed in Tables 5 and 6.
NOTE: The exhaust collar on all models is sized to
accommodate 2” Schedule 40 vent pipe. In horizontal
applications, transition to exhaust pipe larger than 2” must
be made in vertical runs of the pipe. A 2” elbow must be
added before the pipe is transitioned to any size larger than
2”. This elbow must be added to the elbow count used to
determine acceptable vent lengths. Contact the Application
Department for more information concerning sizing of vent
systems which include multiple pipe sizes.
Do not use screens or perforated metal in exhaust or
intake terminations. Doing so will cause freeze-ups and
may block the terminations.
IMPORTANT
Figure 23
Figure 24
Table 4

Related product manuals