EasyManua.ls Logo

Allmatic B2VR PROX - Page 5

Default Icon
Print Icon
To Next Page IconTo Next Page
To Next Page IconTo Next Page
To Previous Page IconTo Previous Page
To Previous Page IconTo Previous Page
Loading...
ITA ENG FRA ESP DEU POR
1 / 4
6-1622294 rev 2 04/05/2015
B2VR PROX
Control unit for 2 motors with anemometer input
1. Introduction
The control units of the series B2VR PROX are devices suitable to carry out the activation and the control of awnings and shutters in a simple and
complete way, designed to meet any requirement. This product can control independently 2 230Vac motors up to 500W (max) of power. B2VR PROX
control units, if equipped with the radio receiver module, use the innovative system of rolling code decoding, easy and intuitive on the installation. In
the extractable memory it is possible to memorize up to 1000 channel (8000 with optional memory) of the series BirolÆ and CLARUS. Includes an
input for a wind sensor (WIN Allmatic series), which allows to close the automation in case of danger situation, due to an excessive velocity of the
wind. There are also 4 separate inputs for the opening and the closing buttons, to command independently the two motors also for programmed
opening (“clock function see section 7). In case where the radio receiver is not installed, the presence of the buttons is necessary to control the
automation.
WARNING: DO NOT INSTALL THE CONTROL UNIT WITHOUT READING THE INSTRUCTIONS BEFORE!!
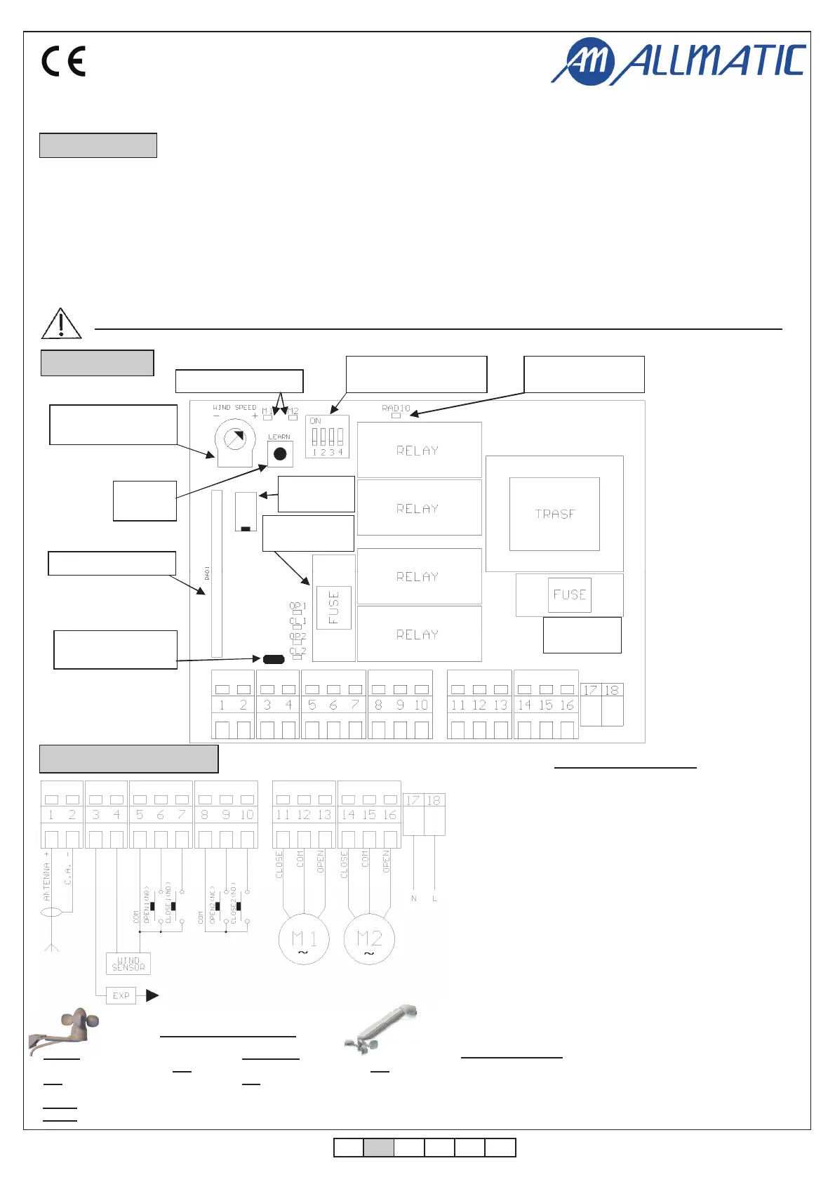
2. Description
Dip switch for the
selection of the functions
Led of diagnosis of
the radio disturb
Jumper for wind
sensor expansion
Adjustment threshold
of wind alarm velocity
Radio receiver module
Learning/alarm leds
Learning
button
3. Electrical connections
Installation and advices
Connect the motor 1 to the terminal boards 11,12,13 and the
motor 2 to the terminal boards 14,15,16 respecting the
scheme and the polarity of the motor (open =unrolling
awning, close= rolling up awning).
Connect the buttons open and close of the motor 1 to the
terminal boards 5,6,7 and the buttons open and close of the
motor 2 to the terminal boards 8,9,10 respecting the scheme
and trying to separate as much as possible these cables
from those of the line tension and of the motor.
Connect the clock for motor 1 to terminal boards 5 and 6, for
motor 2 to terminal boards 8 and 9 (refer to the sections 7).
Connect the wind sensor to the terminal boards 4 and 5.
Also in this case, avoid to make the cable slide near to
to the cables of the line tension and of the motor, in
order to insulate it from external interferences. For a
connection scheme of an anemometer with more control
units, refer to the section 9.
Connect the cables of the line tension 230Vac to the terminal
boards 17, 18.
Preliminary checks
Move manually the automation in the middle of stroke, set the
wind trimmer about at minimum and move manually the
anemometer, be sure that the automation closes when the wind
allarm appear. If the automation opens check the connections of
the motors.
Inputs fuse
F 50 mA
Line fuse
F 6.3 A
Transmitters
memory
Connections wind sensor
WIN S:
Connect cables on inputs 4 and
5 of the terminal board B2VR.
KAIROS S:
Connect cables on inputs 4 and
5 of the terminal board B2VR.
NOTE: connection cables have no polarity.
NOTE: the control unit is also compatible with WIN EX sensor.

Related product manuals