EasyManua.ls Logo

Alpine IVA-D310RB - Page 78

Alpine IVA-D310RB
82 pages
Print Icon
To Next Page IconTo Next Page
To Next Page IconTo Next Page
To Previous Page IconTo Previous Page
To Previous Page IconTo Previous Page
Loading...
77-EN
01GB07IVA310R.fm
ALPINE IVA-D310R 68-02278Z24-A (EN)
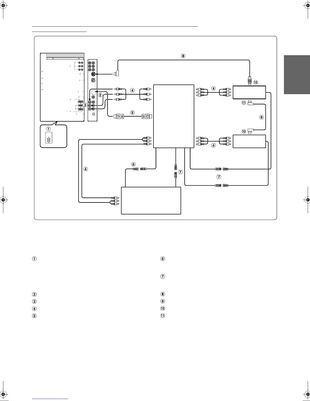
Connect an expansion box (VPE-S431), DVD Player, DVD Changer or the Touch
Panel-compatible Monitor.
DISPLAY OUT
NAVIGATION IN
REMOTE IN/ OUT
PRE IN/OUT
Ai-NET
FRONT
L
R
SUBW.
REAR
POWER SUPPLY
AUX OUT
AUX IN
VIDEO
AUDIO
R
L
RADIO ANTENNA IN
CAMERA IN
AV SELECTOR
EXT.OUT
NORM
EQ/DIV
IVA-D310R/IVA-D310RB
Tun er BOX
To AUX Input (AUX IN 3)
Terminals
System Switch
When connecting an equalizer or divider using Ai-NET
feature, place this switch in the EQ/DIV position. When no
device is connected, leave the switch in the NORM position.
Be sure to turn the power off to the unit before changing the
switch position.
To AV Selector Terminal
AUX Video/Audio Output Terminal
RCA Extension Cable (Sold separately)
AV Selector Cable (Included with VPE-S431)
Monitor Control Lead (White/Pink)
Connect this to the Monitor Control Lead of the touch panel-
compatible rear monitor.
Remote Control Output Lead (White/Brown)
Connect this lead to the remote control input lead. This lead
outputs the controlling signals from the remote control.
Ai-NET Cable (Included with DVD video player)
Ai-NET Cable (Included with DVD changer)
To Ai-NET Connector (Black)
To Ai-NET Connector (Grey)
DVD PLAYER (DVA-5210,
etc.) (Sold separately)
To AUX Input (AUX IN 1)
Terminals
To AUX Input (AUX IN 2)
Terminals
DVD CHANGER
(Sold separately)
EXPANSION BOX
(VPE-S431)
(Sold separately)
To AUX Output
Terminals
(AUX1)REMOTE IN
(White/Brown)
(AUX1)REMOTE OUT
(White/Brown)
(AUX2)REMOTE IN
(White/Brown)
(AUX2)
REMOTE OUT
M.CONT
(White/Pink)
REMOTE
IN
(White/Brown)
REMOTE OUT
(White/Brown)
TOUCH PANEL COMPATIBLE
REAR MONITOR
(Sold separately)
M.CONT
(White/Pink)
To Video Input
Terminals
To Audio Input
Terminals
If the expansion box (VPE-S431) is connected to either a DVD video player or DVD changer, connect to AUX IN 1. If it is connected
to AUX IN 2, remote control operation will not be possible. If both are to be connected, connect the DVD video player to AUX IN 1,
and the DVD changer to AUX IN 2.
01GB00IVAD310R.book Page 77 Thursday, January 13, 2005 10:40 AM

Table of Contents

Related product manuals