EasyManua.ls Logo

Alpine PKG-2000P - Page 47

Alpine PKG-2000P
103 pages
Print Icon
To Next Page IconTo Next Page
To Next Page IconTo Next Page
To Previous Page IconTo Previous Page
To Previous Page IconTo Previous Page
Loading...
5
5
4
4
3
3
2
2
1
1
D D
C C
B B
A A
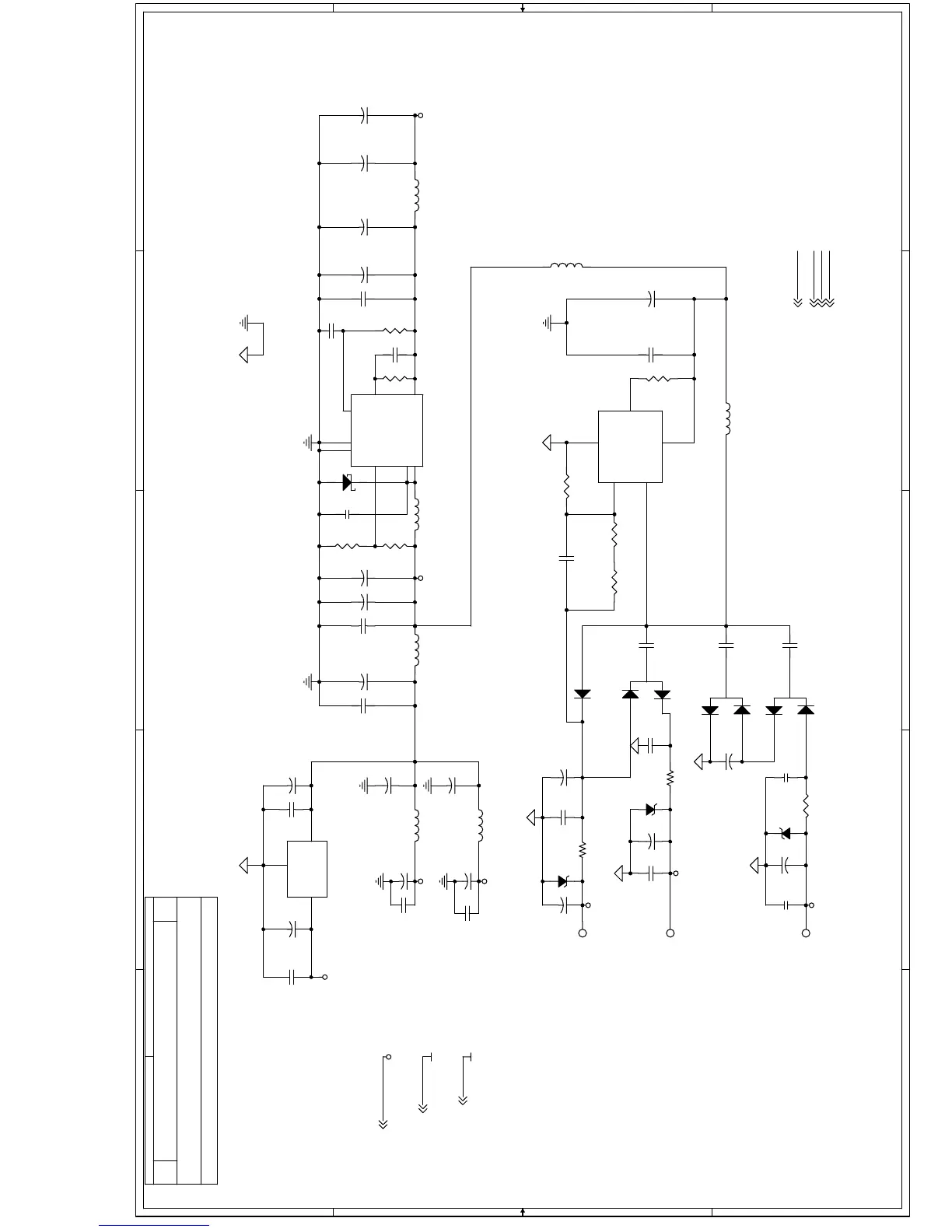
(Recommonded 7.0V)
E
ᮄ๲ܗӊˈԡো
C16 EC19
ˈ
L9,L11 FB
10uH
ᬍЎ
2-2 Power V0.8 EN2
TFT BOARD
B
24Thursday, July 06, 2006
Title
Size Document Number Rev
Date: Sheet
of
AVDD
VGL
VGL
VGH
VGH
AVDD
+12 V
VGL 1
AVDD 1
VGH 1
+12 V 1
VDD33
VDD25
AVDD33
TFT_+15V
AVDD33
VDD25
+3.3V
VDD33
TFT_-7V
TFT_+8.8V
VDD33
VDD25
AVDD33
+12V
ZD3
NC
R69 3K9(1%)
R66 1K8(1%)
C59
0.1uF
R67 22K(1%)
R68 0(0805)
D5
D\SMD\5MM
ZD2
15V
C66
0.1uF
EC15
TCAP220uF/6.3V
R73
3.4k 1%
C72
0.1uF
R65
0R
L13 100uH/0.5A
EC16
47uF/16V
U2
AP1522
4
52
1
3
SD
VDDGND
SW
FB
C440
47uF/6.3V
12
C74
1uF
EC19
47uF/16V
L7 22uH
C63 1000pF
C65
0.1uF
C67
0.1uF
U402
AME8810
3
1
2
Vin
Gnd
Vout
EC9
47uF/16V
L9 10uH
C60
1uF
C64
0.1uF
EC10
47uF/16V
C58 1uF
R72
3K
L15 100uH/0.5A
R63 2K2
C441
0.1uF
EC6
10uF/16V
EC23
100uF/25V
C55 1uF
EC8
47uF/25V
EC17
TCAP220uF/6.3V
L8
100uH
R74
1k 1%
R71
100K
EC13
100uF/16V
D3
BAT54S/SOT
1
2
3
TP1
C62 1uF
D4 SS14
1 2
L12 100uH
EC11
47uF/16V
EC7
47uF/16V
D2
BAT54S/SOT
1
2
3
C435
0.1uF
C2
1000pF
TP2
C57
0.1uF
C71
0.1uF
C436
47uF/6.3V
12
EC24
100uF/25V
EC5
47uF/16V
C70
0.1uF
TP3
L11 10uH
U3
AP1520
1
2
3
4
5
6
7
8
FB
EN
OCSET
VCC
OUT
OUT
VSS
VSS
C61
0.1uF
EC21
100uF/25V
D1
BAT54S/SOT
1
2
3
EC22
100uF/25V
EC12
47uF/16V
C56
1uF
R64 100
ZD1
7.5V
ˋ

Other manuals for Alpine PKG-2000P

Related product manuals