EasyManua.ls Logo

Alpine X800D-U - Page 79

Alpine X800D-U
184 pages
Print Icon
To Next Page IconTo Next Page
To Next Page IconTo Next Page
To Previous Page IconTo Previous Page
To Previous Page IconTo Previous Page
Loading...
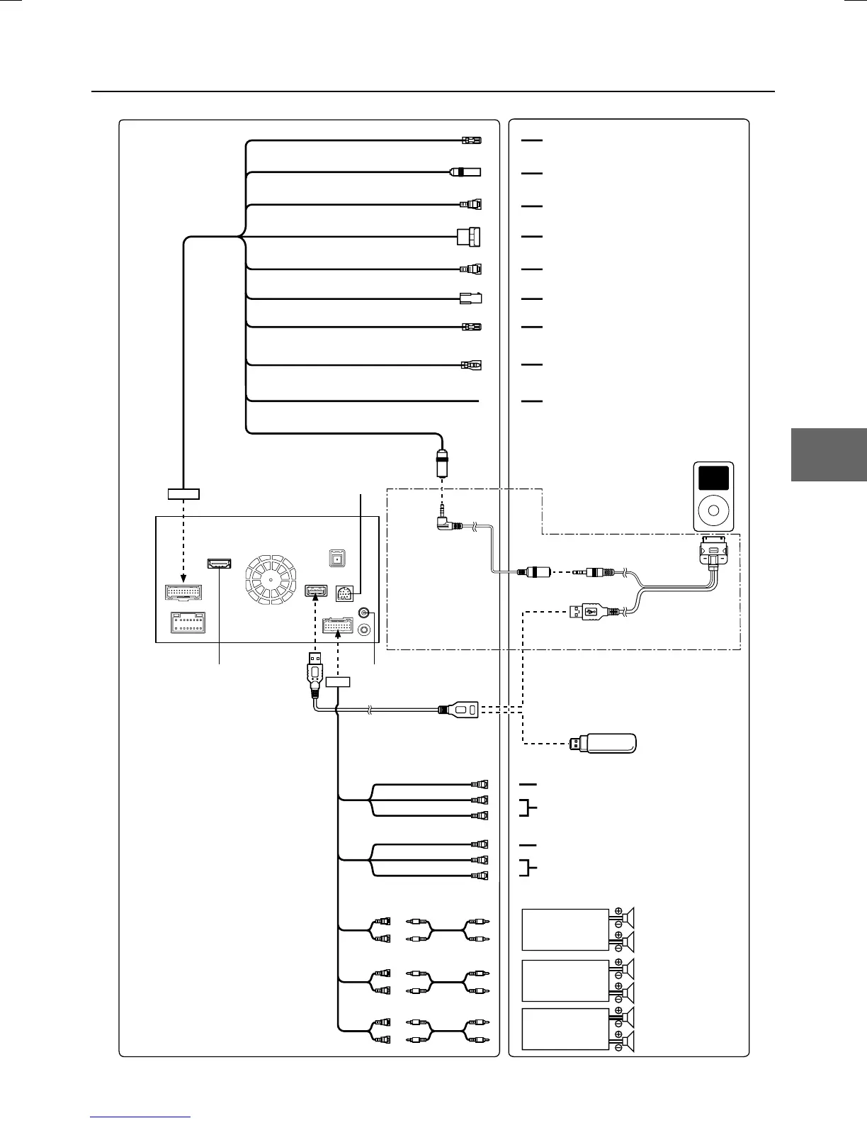
era
es
SPEED SENSOR
(Verde/Blanco)
IPOD VIDEO
A la línea de pulso de velocidad del vehículo
(Marrón)
REMOTE IN
(Marrón)
Conectar a una antena DAB
Prolongador USB
(incluido)
iPod/iPhone
(vendido por
separado)
Kit de conexión KCU-461iV
(vendido por separado)
Memoria USB
(se vende por separado)
MIX CONT
(Blanco/Verde)
STEERING REMOTE
BEEP/NAVIRG
CAMERA1
CAMERA2
REMOTE OUT
Conéctelo a la caja de interfaz de la
pantalla del vehículo opcional
Conectar a un conector
de salida HDMI
(Amarillo)
(Rojo)
(Blanco)
(Amarillo)
(Rojo)
(Blanco)
Al terminal de salida de vídeo
A los terminales de salida de audio (R, L)
Al terminal de entrada de vídeo
A los terminales de entrada de audio (R, L)
Amplificador
Amplificador
Amplificador
Posterior izquierdo
Posterior derecho
Frontal izquierdo
Frontal derecho
Subwoofers
Al terminal de entrada de control de guía
A la caja de la interfaz de control remoto del volante
Al terminal de entrada de guía
A la cámara trasera/otra/cámara
A la cámara frontal/trasera
Al cable de entrada remota
Al cable de salida remota
etc.)
A una caja de interfaz CAN
ALPINE X800D-U QRG 68-24567Z45-A (ES)
17-ES
Conexiones 2/2

Table of Contents

Other manuals for Alpine X800D-U

Related product manuals