EasyManua.ls Logo

Alpine X800D - CONNECTION OF A MOBILE DIGITAL TV RECEIVER;USB PLAYER AND DVD CHANGER

Alpine X800D
148 pages
Print Icon
To Next Page IconTo Next Page
To Next Page IconTo Next Page
To Previous Page IconTo Previous Page
To Previous Page IconTo Previous Page
Loading...
ALPINE X800D QRG 68-24567Z63-A (NL)
14-NL
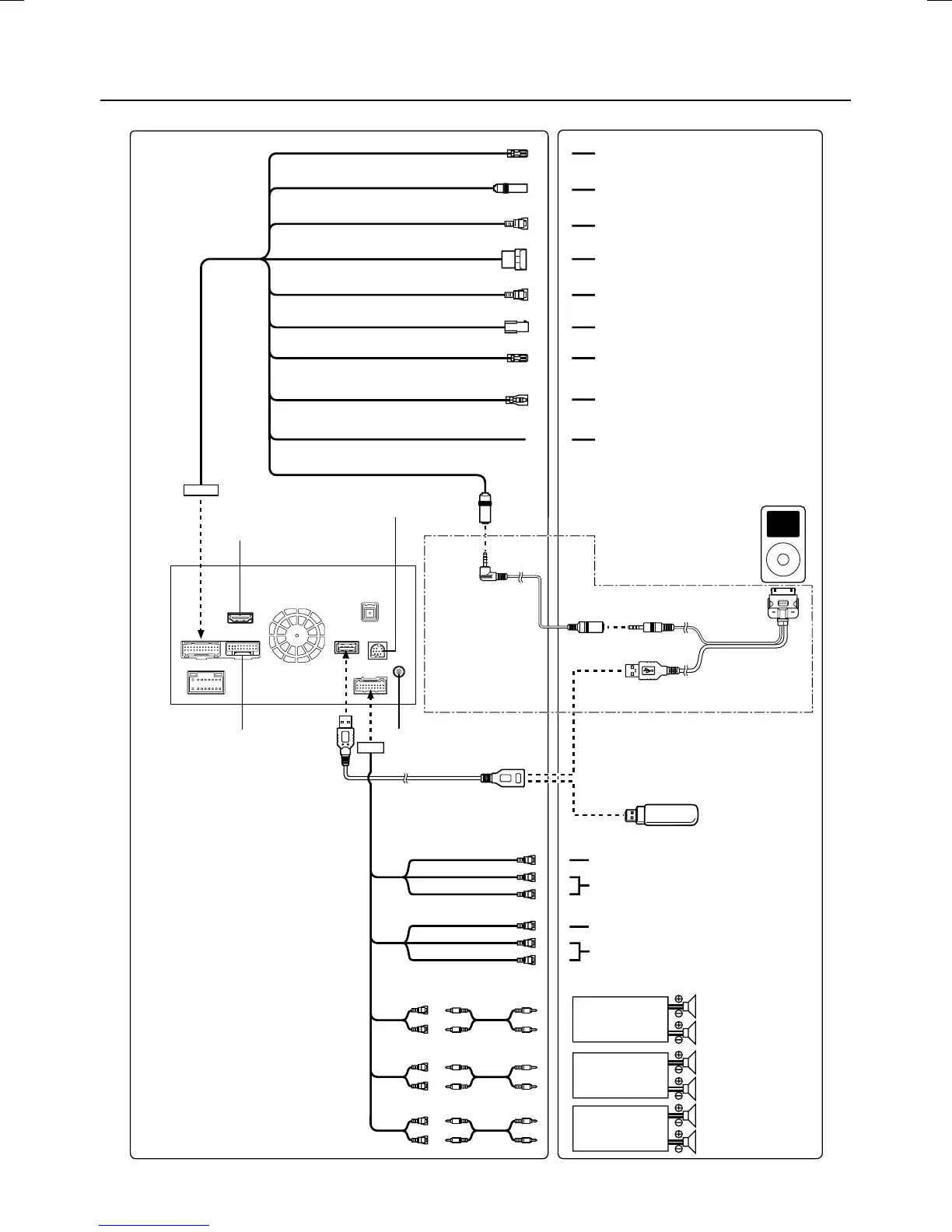
Aansluitingen 2/2
SPEED SENSOR
(Groen/Wit)
IPOD VIDEO
Naar de lijn met het snelheidssignaal van het
voertuig
(Bruin)
REMOTE IN
(Bruin)
USB-verlengkabel
(Meegeleverd)
iPod/iPhone
(Apart verkrijgbaar)
Aansluitset KCU-461iV
(Apart verkrijgbaar)
USB-geheugen
(Apart verkrijgbaar)
MIX CONT
(Groen/Wit)
STEERING REMOTE
BEEP/NAVIRG
CAMERA1
CAMERA2
REMOTE OUT
Sluit dit aan op de optionele
Scherminterfacedoos in het Voertuig
Verbinden met de aansluiting
van een extern toetsenbord.
(Geel)
(Rood)
(Wit)
(Geel)
(Rood)
(Wit)
Naar video-uitgang
Naar audio-uitgangen
Naar video-ingang
Naar audio-ingangen (R, L)
Versterker
Versterker
Versterker
Linksachter
Rechtsachter
Linksvoor
Rechtsvoor
Subwoofers
Naar gidscontrole-ingang
Naar de interfacebox van de
stuurafstandsbediening
Naar gids-ingang
Naar achter/overige/camera
Naar Vooraanzicht/Achteruitrij-camera
Naar invoerkabel voor afstandsbediening
Naar uitgangskabel voor afstandsbediening
Naar CAN-interfacebox
Verbind deze aansluiting
met een DAB-antenne
Verbind deze aansluiting
met een HDMI-uitgang
Spe
MONITO
Schermgro
Lcd-type
Besturings
s
Aantal bee
Effectief aa
Verlichting
s
FM-TUN
Afstembere
Bruikbare g
kanaalselec
Signaal/ruis
Stereosche
Ontvangst
v
MW-TUN
Afstembere
Bruikbare G
LW-TUN
Afstembere
Gevoelighe
USB-GED
USB-vereist
Max. stroom
USB-klasse
Bestandss
y
MP3-decod
WMA-deco
AAC-decod
Aantal kana
Frequentie
Totale har
m
vervorming
Dynamisch
Signaal/ruis
Kanaalsche
De frequ
codering
Cd/dvd-
Frequentie
Snelheidsflu
Totale harmo
Dynamisch
Kanaalsche
Horizontale
Video-uitvo
Video S/N-v
Audio S/N-
*
(R, L)
(wordt niet gebruikt voor Benz M-klasse)

Table of Contents

Other manuals for Alpine X800D

Related product manuals