EasyManua.ls Logo

Alpine X800D - Page 16

Alpine X800D
148 pages
Print Icon
To Next Page IconTo Next Page
To Next Page IconTo Next Page
To Previous Page IconTo Previous Page
To Previous Page IconTo Previous Page
Loading...
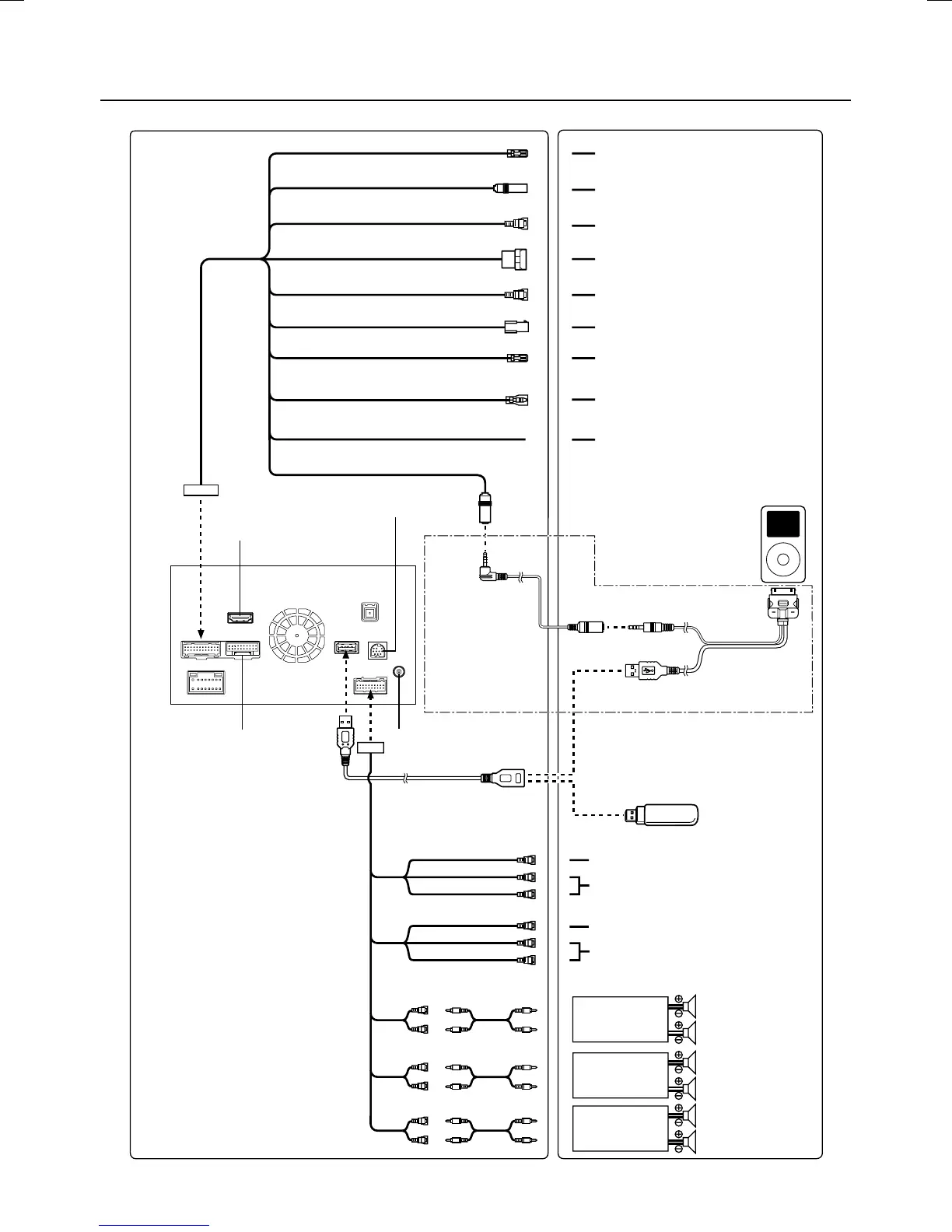
SPEED SENSOR
(Green/White)
IPOD VIDEO
To the vehicle speed pulse line
(Brown)
REMOTE IN
(Brown)
Connect this to DAB Antenna
USB extension cable
(Included)
iPod/iPhone
(Sold separately)
Connection kit KCU-461iV
(Sold separately)
USB Memory
(Sold separately)
(R, L)
(Not used for Benz M-Class.)
ALPINE X800D QRG 68-24567Z63-A (EN)
14-EN
Connections 2/2
MIX CONT
(Green/White)
STEERING REMOTE
BEEP/NAVIRG
CAMERA1
CAMERA2
REMOTE OUT
Connect this to the optional
Vehicle Display Interface box
Connect this to external
key panel connector.
(Yellow)
(Red)
(White)
(Yellow)
(Red)
(White)
To Video Output terminal
To Audio Output terminals
To Video Input terminal
To Audio Input terminals (R, L)
Amplifier
Amplifier
Amplifier
Rear Left
Rear Right
Front Left
Front Right
Subwoofers
To guide control input terminal
To steering remote control interface box
To Guide Input terminal
To Rear/Other/camera
To Front/Rear camera
To remote input lead
To remote output lead
To CAN Interface box
Connect this to HDMI
output connector
Spe
MONITO
Screen Size
LCD Type
Operation
S
Number of
Effective N
u
Illuminatio
n
FM TUNE
Tuning Ran
Mono Usab
Alternate C
Signal-to-N
Stereo Sepa
Capture Ra
MW TUN
Tuning Ran
Usable Sen
LW TUNE
Tuning Ran
Sensitivity (
USB SEC
USB require
Max. Power
USB Class
File System
MP3 Deco
d
WMA Deco
AAC Decod
Number of
Frequency
Total Harm
Dynamic R
a
Signal-to-N
Channel Se
Frequenc
software/
CD/DVD
Frequency
Wow & Flu
t
Total Harm
Dynamic R
a
Channel Se
Horizontal
Video out
p
Video S/N r
Audio S/N r
*

Table of Contents

Other manuals for Alpine X800D

Related product manuals