EasyManua.ls Logo

Alpine X800D - BLUETOOTH SETUP; BLUETOOTH SETUP OPERATIONS; BLUETOOTH FUNCTION AND INFORMATION; REGISTERING BLUETOOTH DEVICES

Alpine X800D
148 pages
Print Icon
To Next Page IconTo Next Page
To Next Page IconTo Next Page
To Previous Page IconTo Previous Page
To Previous Page IconTo Previous Page
Loading...
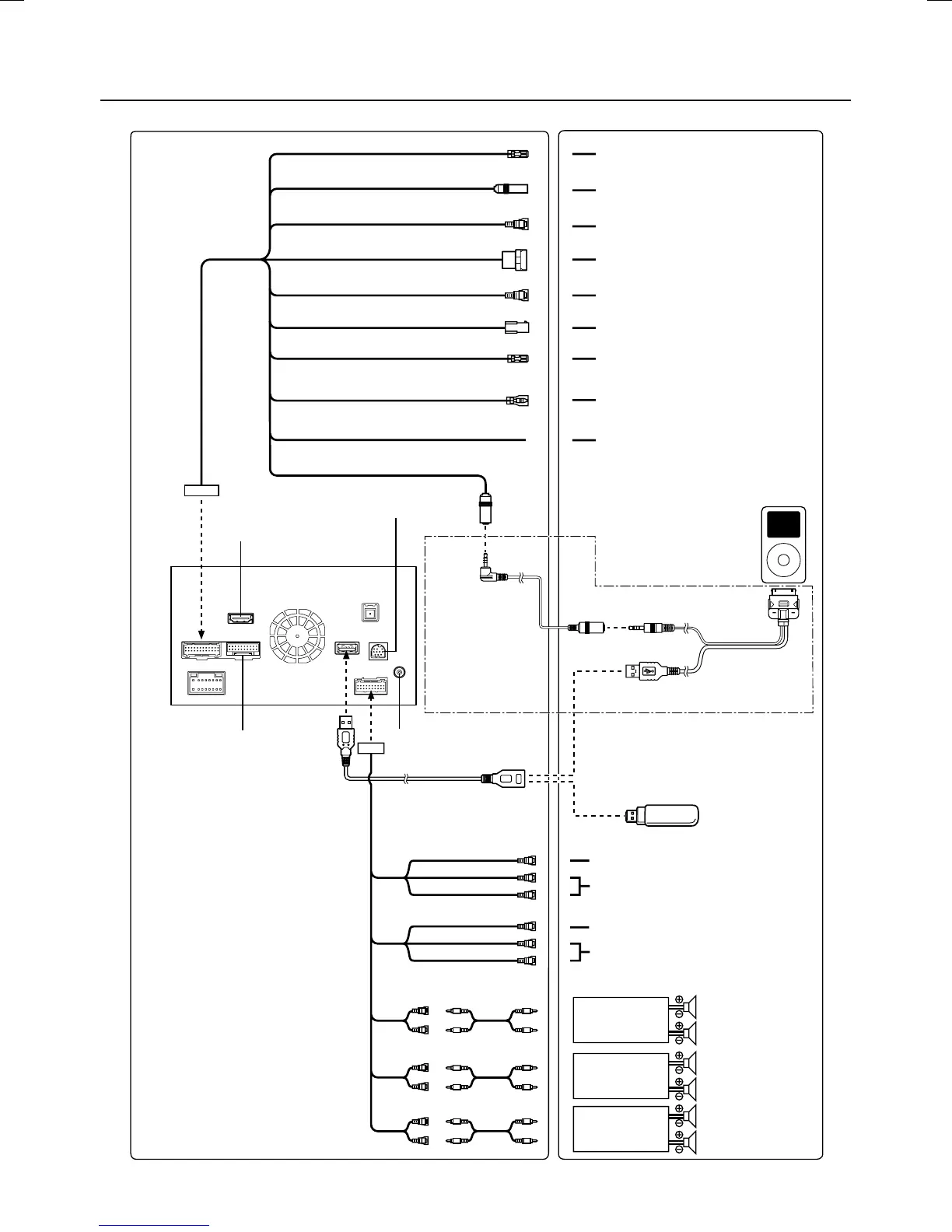
SPEED SENSOR
(Verde/Blanco)
IPOD VIDEO
A la línea de pulso de velocidad del vehículo
(Marrón)
REMOTE IN
(Marrón)
Conectar a una antena DAB
Prolongador USB
(incluido)
iPod/iPhone
(vendido por
separado)
Kit de conexión KCU-461iV
(vendido por separado)
Memoria USB
(se vende por separado)
MIX CONT
(Blanco/Verde)
STEERING REMOTE
BEEP/NAVIRG
CAMERA1
CAMERA2
REMOTE OUT
Conéctelo a la caja de interfaz de la
pantalla del vehículo opcional
Conectar a un conector
de salida HDMI
(Amarillo)
(Rojo)
(Blanco)
(Amarillo)
(Rojo)
(Blanco)
Al terminal de salida de vídeo
A los terminales de salida de audio (R, L)
Al terminal de entrada de vídeo
A los terminales de entrada de audio (R, L)
Amplificador
Amplificador
Amplificador
Posterior izquierdo
Posterior derecho
Frontal izquierdo
Frontal derecho
Subwoofers
Al terminal de entrada de control de guía
A la caja de la interfaz de control remoto del volante
Al terminal de entrada de guía
A la cámara trasera/otra/cámara
A la cámara frontal/trasera
Al cable de entrada remota
Al cable de salida remota
A una caja de interfaz CAN
Conexión a un conector
de teclado externo.
(No se utiliza para el Benz Clase M.)
ALPINE X800D QRG 68-24567Z63-A (ES)
14-ES
Conexiones 2/2
Espe
SECCIÓN
Tamaño de
Tipo de LCD
Sistema op
Número de
Número ef
e
Sistema de
SECCIÓN
Rango de s
Sensibilidad
Selectividad
Relación de
Separación
Relación d
e
SECCIÓN
Rango de s
Sensibilidad
SECCIÓN
Rango de s
Sensibilidad
SECCIÓN
Requisitos d
Consumo m
Clase USB
Sistema de
Decodifica
c
Decodificac
Decodificac
Número de
Respuesta d
Distorsión a
Gama diná
Relación d
e
Separación
La respu
e
de codifi
SECCIÓN
Respuesta d
Fluctuación
Distorsión
a
Gama diná
Separación
Resolución
Nivel de sa
Relación s
e
Relación se
RECEPCI
Longitud d
*

Table of Contents

Other manuals for Alpine X800D

Related product manuals