EasyManua.ls Logo

Alpine X800D - FRONT CAMERA OPERATION; FRONT CAMERA DISPLAY AND PATTERN CHANGE

Alpine X800D
148 pages
Print Icon
To Next Page IconTo Next Page
To Next Page IconTo Next Page
To Previous Page IconTo Previous Page
To Previous Page IconTo Previous Page
Loading...
ALPINE X800D QRG 68-24567Z63-A (IT)
14-IT
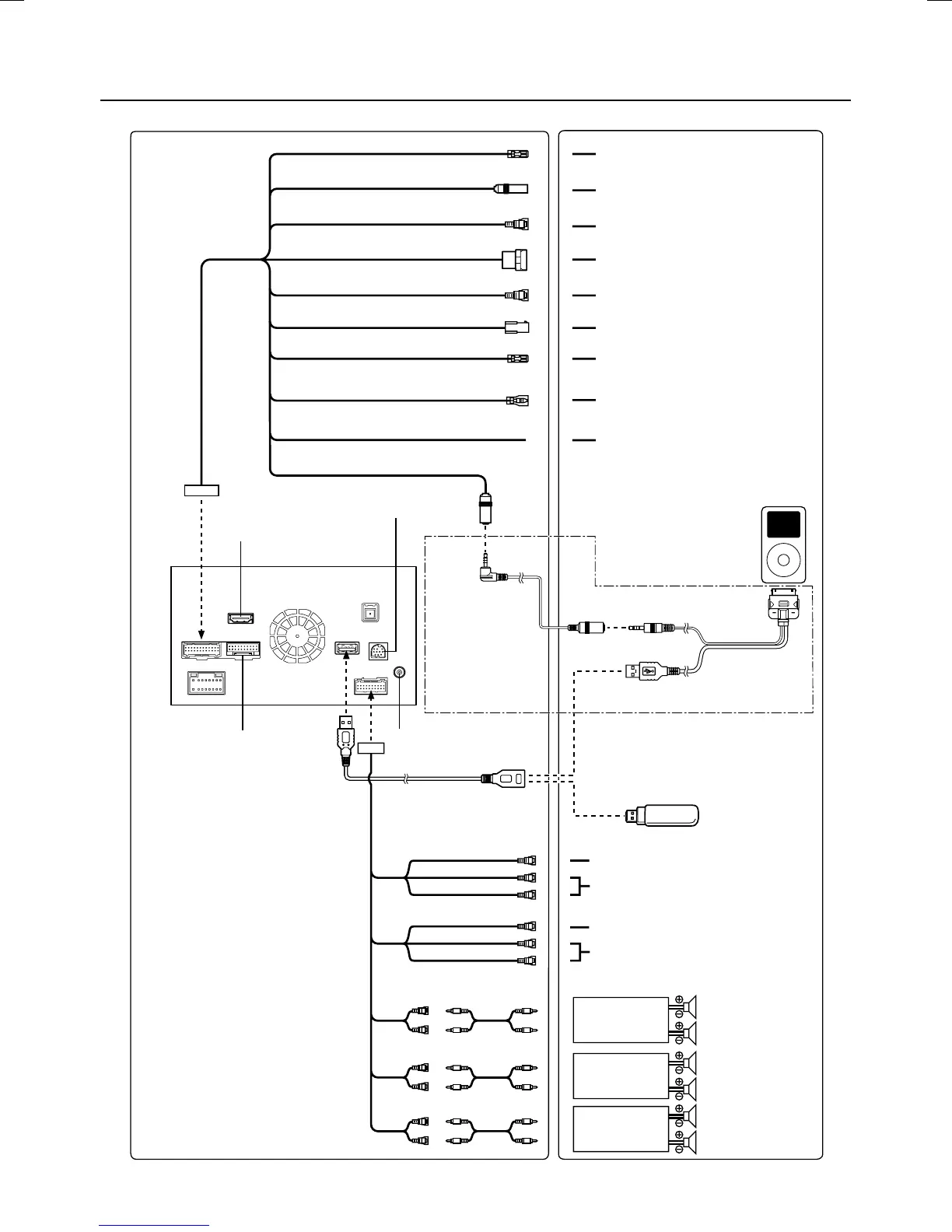
Collegamenti 2/2
SPEED SENSOR
(Verde/Bianco)
IPOD VIDEO
Alla linea impulsi di velocità del veicolo
(Marrone)
REMOTE IN
(Marrone)
Connettere questo
all’antenna DAB
Prolunga USB
(In dotazione)
iPod/iPhone
(Venduto separatamente)
Kit di collegamento KCU-461iV
(Venduto separatamente)
Memoria USB
(Venduta separatamente)
MIX CONT
(Verde/Bianco)
STEERING REMOTE
BEEP/NAVIRG
CAMERA1
CAMERA2
REMOTE OUT
Collegarlo al box interfaccia display
opzionale della vettura
Connettere al connettore
della tastiera esterna.
(Giallo)
(Rosso)
(Bianco)
(Giallo)
(Rosso)
(Bianco)
Al terminale di uscita video
Ai terminali di uscita audio
Al terminale di ingresso video
Ai terminali di ingresso audio (R/L)
Amplificatore
Amplificatore
Amplificatore
Posteriore sinistro
Posteriore destro
Anteriore sinistro
Anteriore destro
Subwoofer
Al terminale di ingresso di controllo guida
Alla scatola interfaccia del telecomando sullo sterzo
Al terminale di ingresso guida
Alla telecamera posteriore/altra telecamera/
telecamera
Alla telecamera anteriore/posteriore
Al conduttore di ingresso del telecomando
Al cavo di uscita del telecomando
Alla scatola di interfaccia CAN
Connettere questo al
connettore di uscita HDMI
Spe
SEZIONE
Dimension
Tipo LCD
Sistema o
p
Numero di
Numero di
Sistema di
SEZIONE
Gamma di
Sensibilità
u
Selettività
Rapporto s
Separazion
Rapporto
d
SEZIONE
Gamma di
Sensibilità
u
SEZIONE
Gamma di
Sensibilità
(
SEZIONE
Requisiti US
Consumo e
Categoria U
File System
Decodifica
Decodifica
Decodifica
Numero di
Risposta in
Distorsion
e
Gamma din
Rapporto s
Separazion
La rispo
s
per la cod
SEZIONE
Risposta in
Wow & Flu
t
Distorsione
Gamma din
Separazion
Risoluzion
e
Livello uscit
Rapporto S
Rapporto S
*
(R/L)
(Non utilizzata per Benz Classe M.)

Table of Contents

Other manuals for Alpine X800D

Related product manuals