EasyManua.ls Logo

Amana PGD**C - Page 72

Amana PGD**C
85 pages
Print Icon
To Next Page IconTo Next Page
To Next Page IconTo Next Page
To Previous Page IconTo Previous Page
To Previous Page IconTo Previous Page
Loading...
72
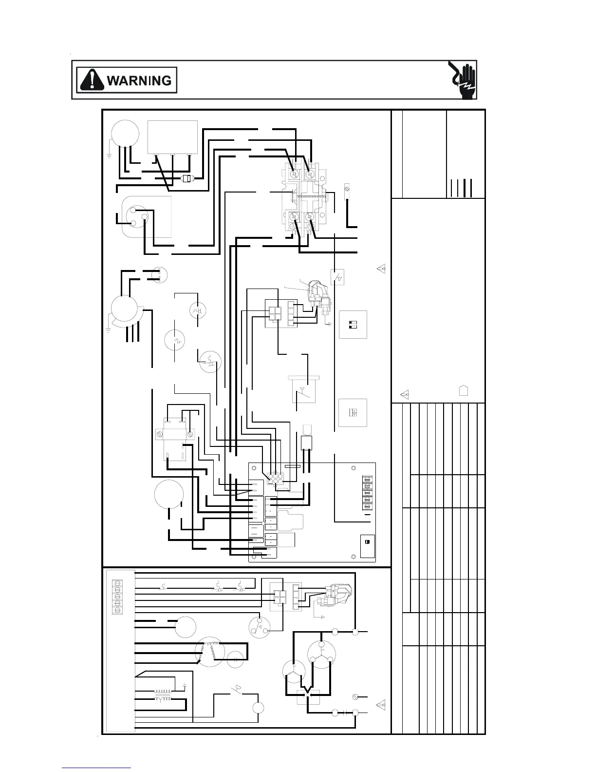
WIRING DIAGRAMS
HIGH VOLTAGE!
DISCONNECT ALL POWER BEFORE SERVICING OR INSTALLING THIS
UNIT. MULTIPLE POWER SOURCES MAY BE PRESENT. FAILURE TO
DO SO MAY CAUSE PROPERTY DAMAGE, PERSONAL INJURY OR DEATH.
YL YELLOW
OR ORANGE
VT VIOLET
GN GREEN
BK BLACK
BR BROWN
WH WHITE
BU BLUE
GY GRAY
RD RED
COLOR CODE
LOW VOLTAGE
LOW VOLTAGE FIELD
HI VOLTAGE
HI VOLTAGE FIELD
20029901 REV. 1
READ BEFORE OPERATING OR SERVICING THIS UNIT.
WARNING: DISCONNECT POWER BEFORE SERVICING.
IMPORTANT:
6
X
F
M
R
HOT
S
1
COMB
BLOWER
ACB
R
S
C
FAN
COM
HERM
CAP
T1
T2
COMP
OD
FAN
CC
WARNING:DISCONNECT POWER BEFORE SERVICING.
CONTROL BOARD
(TERMINAL ORDER REARRANGED)
GND
COMPRESSOR
1ø WIRING
C
A
P
A
C
I
T
O
R
O.D.
FAN
MOTOR
COM
208
230
LOAD
LINE
TRANSFORMER
CS
R
FAN
HERM
COM
GND
FIELD CONNECTION
208/230 VAC 1ø
WARNING:DISCONNECT POWER BEFORE
SERVICING.
L1
L2
GND
AUX LIMIT
CONTROL
PRIMARY ROLLOUT
LIMIT (RL)
LIMIT
AIR
CIRCULATION
BLOWER
(ACB)
CAPACITOR
(CAP)
NC
NO
COM
COMBUSTION
BLOWER
(CB)
AIR PRESSURE
SWITCH (PS)
1234
X
F
M
R
C
S
E
C
X
N
1
C
O
O
L
H
E
A
T
D
I
N
2
35
L1
L2
241
GAS VALVE
N0
NC
C
PS
RL
N
4
L
I
M
I
T
A
U
X
L
I
M
I
T
2 X
4 F
M
V R
C
O
M
2
0
8
2
3
0
Y
C
A
P
208/230 VAC
C0
CCOR 2
FOR PROPER OPERATION ON 208 VOLT THE
FOLLOWING CHANGE MUST BE MADE:
208 VOLT INSTALLATION
MOVE BK17 WIRE FROM TRANSFORMER
230 TERMINAL TO 208 TERMINAL.
1. AMANA SPECIFIED REPLACEMENT PARTS MUST BE
USED WHEN SERVICING.
2. IF ANY ORIGINAL WIRE IS REPLACED, 105° C WIRE
MUST BE USED.USE COPPER CONDUCTORS ONLY.
3. EQUIPPED FOR 230 VOLT OR 208 VOLT.
4. HEAT ON/OFF FAN DELAY FACTORY
SETTINGS: 30 SECONDS ON AND 120 SECONDS OFF.
5. UNUSED BLOWER MOTOR LEADS MUST BE PLACED ON
UNUSED MOTOR LEADS TERMINALS OF CONTROL OR TAPED.
6. IF HEATING AND COOLING BLOWER SPEEDS ARE NOT THE
SAME DISCARD JUMPER BEFORE CONNECTING BLOWER LEADS.
THERMOSTAT
60
120
9
0
150
H
E
A
T
C
O
O
L
C
O
N
T
CIR BLOWER
EAC
N
HUM
N
EACHU M
S
1
S
2
S
3
DI
CX
SECXFMRNEUTRAL
UNUS ED
MOTOR
LEADS
1234
Y
HEAT FAN
DELAY
OFF
CGYWR
C
1
2
3
4
5
6
RD-24
BK-26
BU-23
6
*
**
60
120
9
0
150
DETAIL 1
HEATCRAFT
ADJUSTABLE FAN SETTING
(FACTORY SETTING AS SHOWN)
42
31
OFF
1
DELAY
2
DETAIL 2
HONEYWELL
ADJUSTABLE FAN SETTING
(FACTORY SETTING AS SHOWN)
123 4
GAS VALVE
42
31
PILOT BURNER
GROUND (THRU PILOT)
IGNITOR
FLAME SENSOR
FACTORY WIRED MOTOR CONNECTIONS
PGB42C1152D
MOTOR
SPEEDS
* HEATING BLOWER SPEED
SPEED
PGB48C0902D
PGB48C1402D
PGB48C1152D
PGB60C1402D
PGB60C0902D
PGB60C1152D
3
3
3
3
3
3
3
** COOLING BLOWER SPEED
SPEEDMOTOR TO "HEAT"
MED BU-23
LOW RD-24
MED BU-23
HI BK-26
LOW RD-24
MED BU-23
HI BK-26
MOTOR TO "COOL"
LOW RD-24
MED BU-23
MED BU-23
MED BU-23
HI BK-26
HI BK-26
HI BK-26
RD
10
VT
20
RD
15
VT
16
GY
25
YL-12
VT
20
RD
10
BK
27
BR
11
VT
16
BR
BR
RD-29
BU-34
GY-30
YL
11
VT-18
GY-25
OR-22
OR-19OR-49
BR-21
GY-25
WH
WH
VT-14
RD
(230)
VT
(COM)
RD-1
YL/BK
BK
17
VT-47
VT-37
RD-13
RD
13
VT
37
MODELS
C
O
M
N
3
7. COOLING ON/OFF FAN DELAY SETTING: 6 SECONDS ON
AND 30 SECONDS OFF.
THERMOSTAT
CGYWR
3
4
5
6
2
1
L
P
S
LOW PRESSURE
SWITCH (LPS)
YL/BK
T1L1
L2 T2
PGA60C, PGB42C115, PGB48, 60

Table of Contents

Other manuals for Amana PGD**C

Related product manuals