EasyManua.ls Logo

AMSTRAD CPC664 - Page 10

Default Icon
31 pages
Print Icon
To Next Page IconTo Next Page
To Next Page IconTo Next Page
To Previous Page IconTo Previous Page
To Previous Page IconTo Previous Page
Loading...
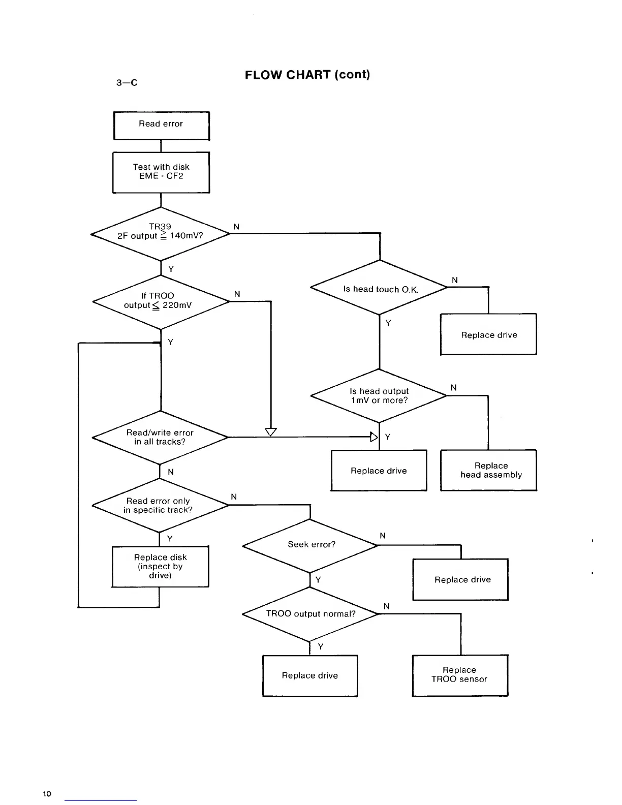
3-C
FLOW
CHART
(cont)
Read error
Test
with disk
EME-CF2
Replace disk
(inspect by
drive)
Replace drive
Replace
drive
Replace
drive
Replace
head assembly
Replace
drive
Replace
TROO sensor
10

Related product manuals