EasyManua.ls Logo

AMSTRAD CPC664 - Page 11

Default Icon
31 pages
Print Icon
To Next Page IconTo Next Page
To Next Page IconTo Next Page
To Previous Page IconTo Previous Page
To Previous Page IconTo Previous Page
Loading...
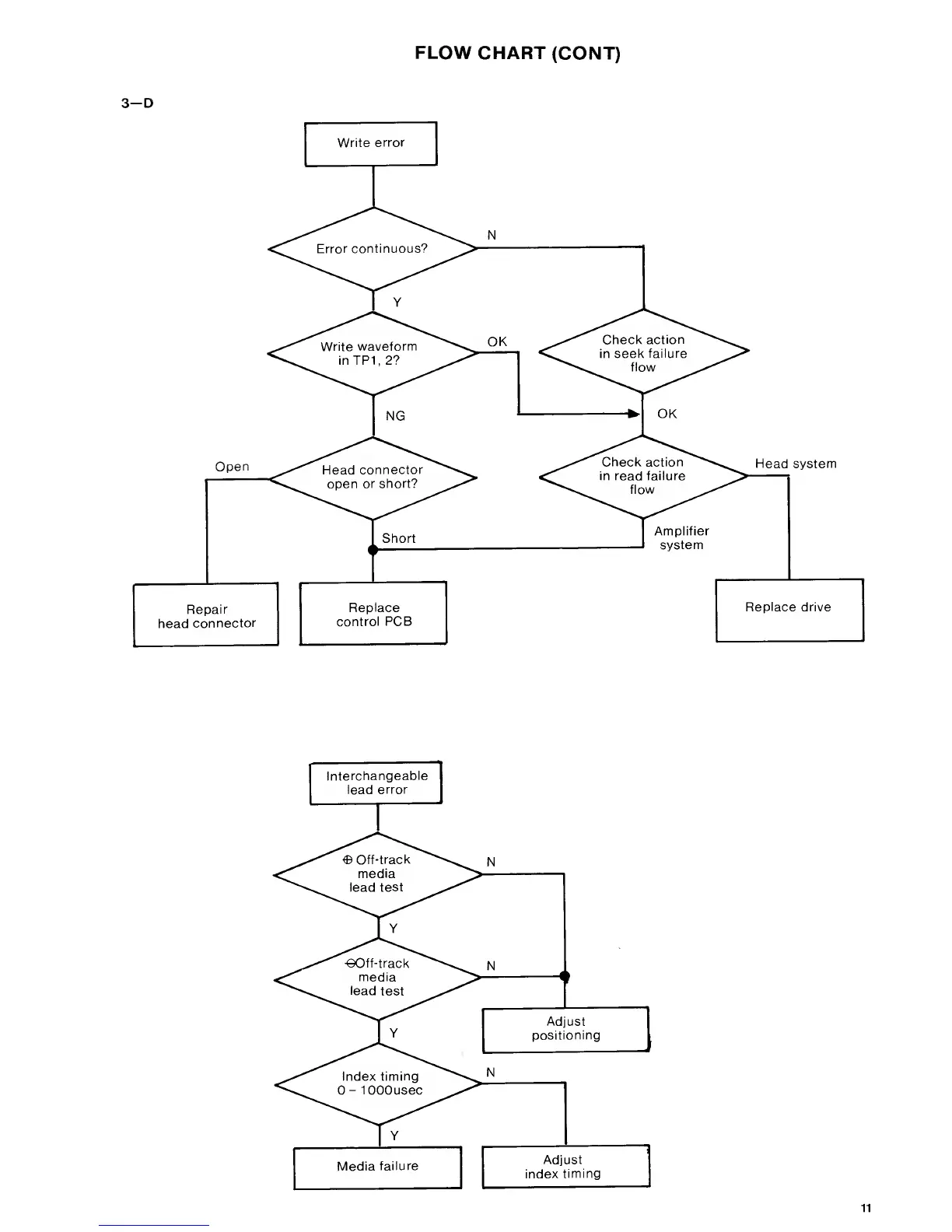
FLOW
CHART
(CONT)
3-D
Open
Repair
head
connector
Write
error
NG
Short
Replace
control
PCB
OK
OK
Amplifier
system
Head system
Replace
drive
Media
failure
Adjust
positioning
Adjust
index
timing
11

Related product manuals