EasyManua.ls Logo

Antares ASC+ - Page 17

Antares ASC+
21 pages
Print Icon
To Next Page IconTo Next Page
To Next Page IconTo Next Page
To Previous Page IconTo Previous Page
To Previous Page IconTo Previous Page
Loading...
ASC+ System Auto Split Charge & Engine Start Protect
User Guide and Installation Instructions
Document No 13362 Issue 04 Page 17 of 21
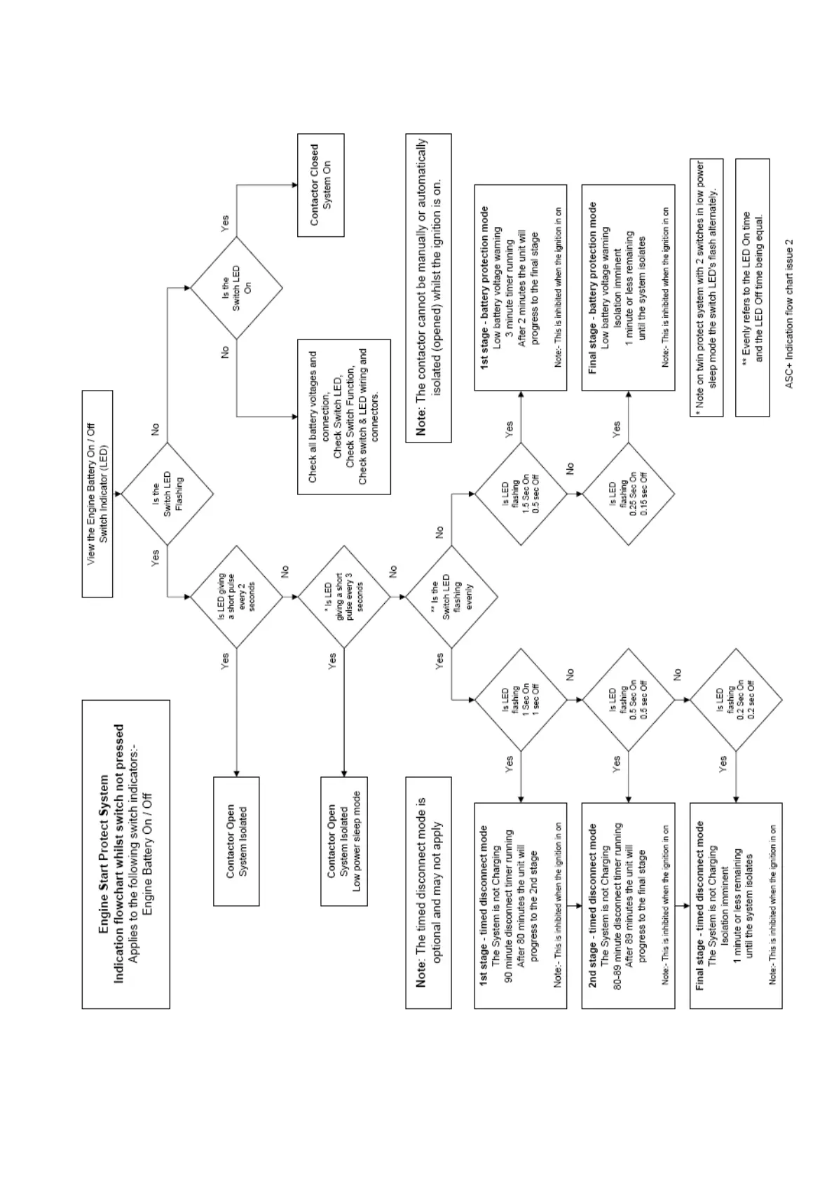
“Engine Battery On/Off” switch LED flow chart when the switch has not been operated
Figure 5