EasyManua.ls Logo

AOC e2250Swn - Page 35

AOC e2250Swn
55 pages
Print Icon
To Next Page IconTo Next Page
To Next Page IconTo Next Page
To Previous Page IconTo Previous Page
To Previous Page IconTo Previous Page
Loading...
35
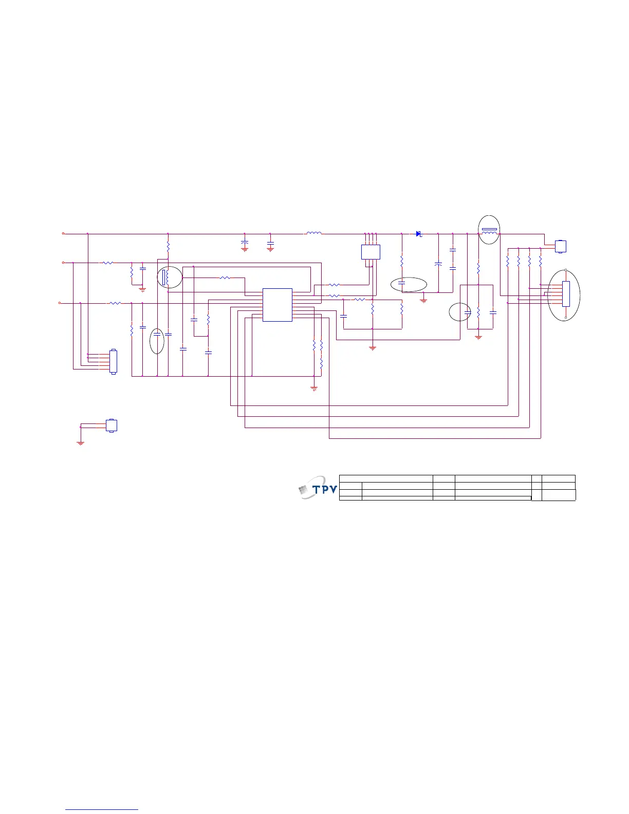
OEM MODEL Size
Rev
Date
Sheet of
TPV MODEL
PCB NAME
称爹
T P V ( Top Victory Electronics Co . , Ltd. )
Key Component
PLPCA9361AHD4
1
Custom
2 2Friday , January 28, 2011
715G4744-P01-000-0010
ODM MODEL
02.INVERTER
G4744-P01-000-X-4-110128
R808 1 OHM +-5% 1/8W
+
C801
330uF 25V
R804
10 OHM 1/8W
CN801
NC/CONN
1
2
3
4
5
C808
100PF 500V
U801
OZ9998BGN
ISEN1
13
ISEN2
14
GND
15
ISEN3
16
ISEN4
1
ISET
2
OVP
3
RT
4
ENA
5
ISW
6
LDR
7
VREF
8
VIN
9
STATUS
10
SSTCMP
11
PWM
12
R820
NC
C813
100PF 50V
R819
NC
R812
0.1R 1%
R818 10K 1/8W
R813
0.1R 1%
D801
SK310B
1 2
R814
10 OHM 1% 1/4W
C807
220N 50V
R821
NC
R803
300K 1/8W
C811
0.47UF 50V
R822
NC
Q801
APM8005KCTRG
S1
1
G1
2
S2
3
G2
4
D2
5
D2
6
D1
7
D1
8
R817
100 OHM 1/4W
C803
1N 50V
C805
1UF/25V
L801
47UH
CN804
CONN
1
2
3
4
5
6
7 8
FB802
BEAD
1 2
C806
220N 50V
R810
24K 1/8W 1%
R816
7.5K OHM 1%
C814
100N 50V
C815
1N 50V
FB801
BEAD
1 2
R807 1 OHM +-5% 1/8W
R809
330K 1/8W 5%
CN802
NC/CONN
1
2
R802
300K 1/8W
CN803
NC/CONN
1
2
R815
160K 1/8W
C804
0.47UF 50V
C810
0.47UF 50V
R806
1K 1/8W
C816
1000PF500V
R805
100K 1/8W
+
C809
33UF 100V
R801
10K 1/8W
C812
100PF 50V
R811
0R05OHM1/8W
C802
10N 50V
+14.5V
ON/OFF
DIM

Related product manuals