EasyManua.ls Logo

AOC LE32H1461/20 - Page 74

AOC LE32H1461/20
142 pages
Print Icon
To Next Page IconTo Next Page
To Next Page IconTo Next Page
To Previous Page IconTo Previous Page
To Previous Page IconTo Previous Page
Loading...
74
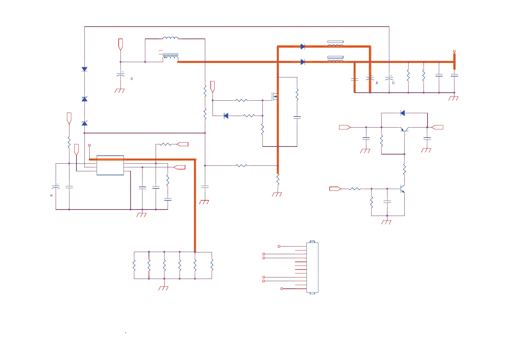
VLED+
VLED-
VLED-
VLED-
VLED-
VLED+
VLED+
VLED-
R8615
1R2 1%
C8616
2.2UF 25V
C8608
220N 50V
C8617
100N 50V
R8621
1K 1/8W 1%
R8609
10R 1/8W 5%
R8601
0.05R
ZD8602
NC/BZT52-B22
1 2
C8610
1NF 50V
ZD8601
NC/BZT52-B22
1 2
FB8601
BEAD
1
2
R8604
NC
R8619
10 OHM
R8602
NC/0R05 1/4W
FB8602
NC/BEAD
1
2
+
C8604
220uF 50V
R8623
300K 1/8W 5%
R8610
4K3 1/8W 1%
D8604
SS1060FL
L8601
33uH
8
1
4
6
D8605
NC/1N4148
R8614
1R2 1%
C8615
100N 50V
D8601
SB560-E
R8612
33K 1/8W 1%
D8602
NC/SB560-E
R8616
1R2 1%
C8611
10PF 50V
R8622
10K 1/8W 1%
R8606
33K 1/8W 1%
C8605
100N 50V
R8608
10K 1/8W
Q8602
LMBT3906LT1G
+
C8603
220uF 50V
D8603
SS1060FL
Q8601
AOD4126
R8620
2K2 1/8W
R8613
1R2 1%
R8607
5.1R 1/8W
CN8601
CONN
1
2
3
4
5
6
7
8
9
10
11
12
R8605
10ohm +/-1% 1/8W
C8609
220P 50V
C8613
100pF 50V
+
C8614
NC/22UF 50V
C8612
47N 50V
R8611
33K 1/8W 1%
+
C8601
220uF 50V
L8602
NC
C8607
1uF
C8606
1uF
R8603
100K
R8618
1R2 1%
R8617
1R2 1%
U8601
PF7708AS
1
2
3
4
5
6
7
8
LED
VCC
CS/OVP
OUT GND
DIM
GM
FB
Q8603
LMBT3904LT1G
DIM
OUT
+22V
OUT
ON/OFF
+12V
ON/OFF
VCC
VCC

Related product manuals