EasyManua.ls Logo

Applanix APX-18 - Ethernet; Figure 4: Sample Schematic of TTL Level Translator; Power in; Serial Ports

Applanix APX-18
15 pages
Print Icon
To Next Page IconTo Next Page
To Next Page IconTo Next Page
To Previous Page IconTo Previous Page
To Previous Page IconTo Previous Page
Loading...
COPYRIGHT © APPLANIX CORPORATION, 2017
ALL RIGHTS RESERVED. NO PART OF THIS PUBLICATION MAY BE REPRODUCED, STORED IN A RETRIEVAL SYSTEM OR TRANSMITTED IN ANY FORM
OR BY ANY MEANS WITHOUT THE PRIOR WRITTEN CONSENT OF APPLANIX CORPORATION.
7
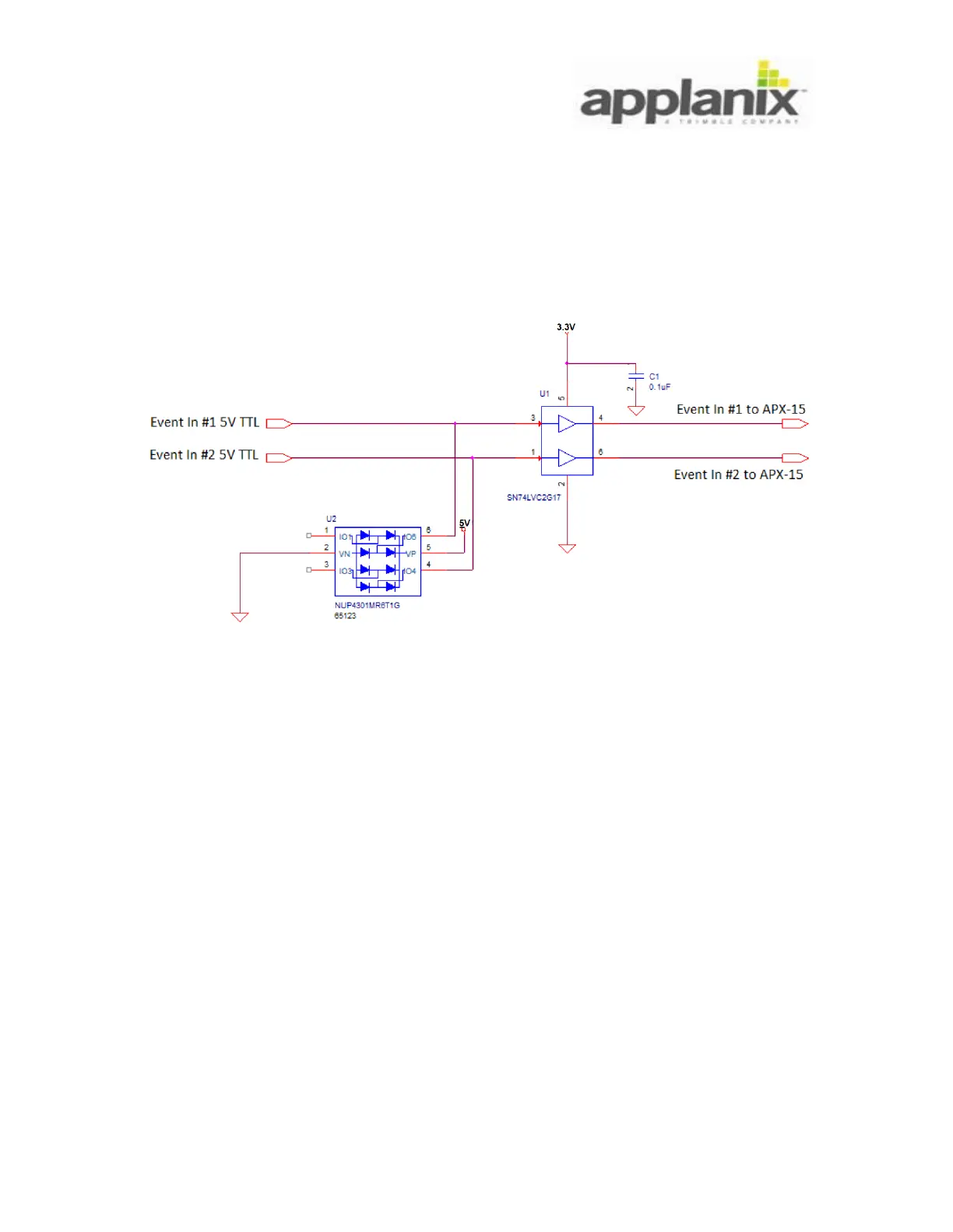
The Event In 1 and 2 (pins 7 and 8) are the time markers of an external pulse. They are
used to capture the exact time of the external event initiated by a sensor (usually a
camera).
Only TTL 3.3 V input is supported. It is not buffered or protected for any input outside of
the 0-3.3V range. Connecting a 5V TTL pulse will result in board damage!
A 5V TTL pulse can be converted to the 3.3 V range using a TTL level convertor, an
example of which is shown in the Figure 4.
Figure 4: Sample Schematic of TTL Level Translator
5.1.4. Serial Ports
There are two serial (COM) ports labeled respectively as COM1 and COM2.
COM1 is implemented as an RS232 level port and COM2 is a TTL 3.3V level port. Both
COM ports have support for hardware handshaking through associated CTS and RTS
lines.
5.1.5. Ethernet
The board supports 10/100 BaseT Ethernet through the 44-pin connector. The magnetics
are implemented on the board.
5.1.6. Power In
The board shall be powered by clean DC voltage of 3.3V. Reverse polarity protection is
not implemented on the board.
It is recommended to use to use both power in pins 5 and 6 to provide the power.