EasyManua.ls Logo

Armstrong EHF-3 - High Limit Duct Humidistat

Armstrong EHF-3
32 pages
Print Icon
To Next Page IconTo Next Page
To Next Page IconTo Next Page
To Previous Page IconTo Previous Page
To Previous Page IconTo Previous Page
Loading...
Installation and Maintenance
EHU-600 Series Humidifiers
10
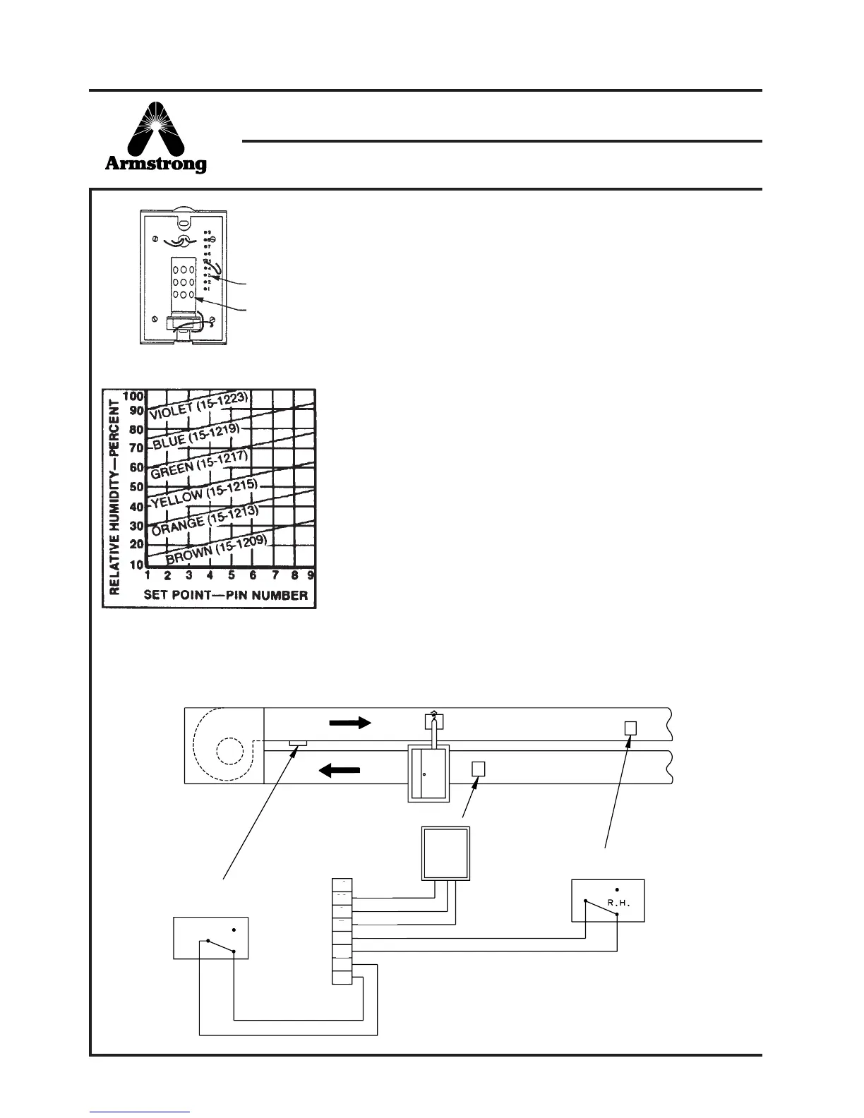
element. (Figure 10-2 can also be found on the inside of the humidistat
cover.)
To set the RH control point within the range of the sensing element, the
jumper wire must be attached to the proper set point pin. There are
nine numbered pins spaced vertically on the right hand side of the
humidstat circuit board; the jumper wire attaches to one of these. By
using Figure 10-2, select the proper pin number to correspond to the
percentage that is to be maintained in the space.
For example, assume that 40% RH is the desired condition and that
the orange colored sensor (15-1213) is in its place in the controller.
From Figure 10-2, it is seen that the horizontal line at 40% intersects
the angular line labeled "orange" closest to the vertical line extending
up from the "5". Once the jumper wire is set to pin 5, replace the cover.
Now the humidstat can control the humidifier steam output at the proper
modulated rate to maintain 40% RH.
The humidstat will send a 1.9 to 3.9 Vdc signal to the humidifier as the
space humidity drops from 42.5 to 37.5% RH (+/- 2.5% RH throttling
range). As the humidistat signal varies from 1.9 to 3.9 Vdc the
humidifier demand signal varies from 0 to 100%. For input signals
below 1.9 Vdc the demand stays at 0% and for signals above 3.9 Vdc
the demand stays at 100%.
8. High Limit Duct Humidistat
A duct mounted High Limit Stat (Armstrong Part A8581) is recommended
as a precaution against localized saturation in the duct. It is an on-off
controller that opens the contact on a rise in humidity (opens on fault).
See Figure 10-3 for wiring terminals and overall wiring diagrams.
Figure 10-1: Armstrong Humidistat
Figure 10-2: Control Range for
Sensing Elements
Figure 10-3: Wiring Diagram
13
22
6
7
3
23
2
24
WHITE
GREEN
BLACK
ORANGE
BROWN
Fan Interlock
(i.e. Pressure Switch)
Normally Open
Set Points
Humidistat
Element
High Limit
Humidistat
Controlling Humidistat
In Return Duct or Room
AMW
C-1471
or
C-1472
White
Green
Black
Orange
Brown
13
22
6
7
3
23
2
24

Related product manuals