EasyManua.ls Logo

Asko WM70.C - Page 28

Asko WM70.C
38 pages
Print Icon
To Next Page IconTo Next Page
To Next Page IconTo Next Page
To Previous Page IconTo Previous Page
To Previous Page IconTo Previous Page
Loading...
Service manual WM70.C
28
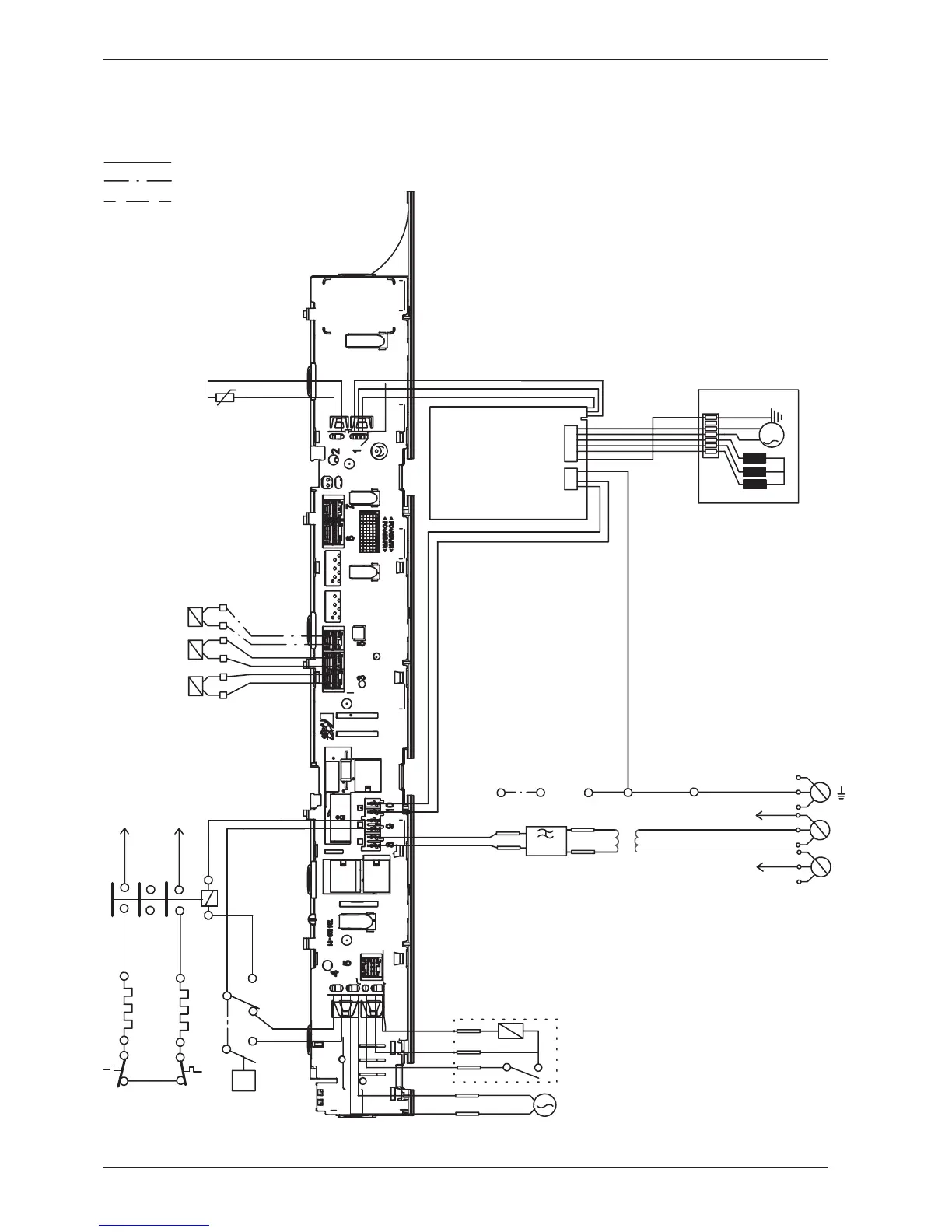
Wiring diagram WM70.C 440V
WIRES IN ALL MACHINES
INTERNAL CONNECTION
IV2
IV1
NTC
TS
AP/AV
LL
MO
MCU
3
2
1
CABLE POSITIONS
1: MOTOR COMMUNICATION
2: THERMISTOR
3: INLET VALVES
4: DOOR LOCK, DRAIN PUMP, PREASSURE SWITCH
6:
COMMUNICATION
INTERFACE
7: COIN COLLECTOR
8: POWER
9: HEATING ELEMENT, PREASSURE SWITCH
10: MOTOR POWER
3
1
2
TG
<N
N14
N12
N16
N11
EL1
L1
R43
R44
R34
R33
R23
R24
RA
RB
EL
INKB
BA
L2R23
EL2
L2
IV3
AV BO
WIRES IN SOME MACHINES
R43
L1
F
F1
F2
T
Blue
Orange

Related product manuals