EasyManua.ls Logo

ASTEC NT5C06D - Figure 7 - no Controller, Remote Sensing Connection for 8-Pin Signal Cable Shelves

ASTEC NT5C06D
56 pages
Print Icon
To Next Page IconTo Next Page
To Next Page IconTo Next Page
To Previous Page IconTo Previous Page
To Previous Page IconTo Previous Page
Loading...
26 Installation and start-up
UM5C06D ( 169-2071-504 ) P0831010 Standard 7.00 May 2001
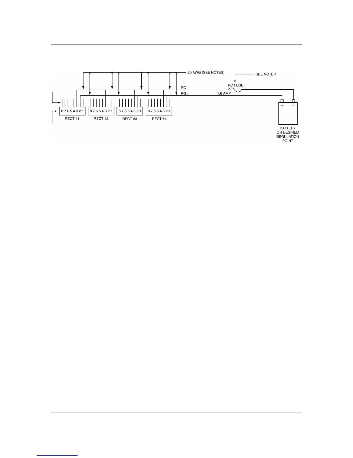
Figure 7 - No controller, remote sensing connection for 8-pin signal cable shelves
Note 1:
Refer to MS5C06 for available 8-pin ribbon signal cables
of different lengths to connect from the shelf back plane
rectifier position to the remote sensing point.
Note 2:
Identify the wire color corresponding to RG+ pin 2 and
RC- pin 3 to be used for the remote sensing. Completely
cut out completely the 8-pin connector, leaving the signal
wires loose. Insulate each unused wire with electrical tape.
Use the pin references to identify the signals as described
above.
Note 3:
Use #20 AWG (105°C) wire.
Note 4:
Use 1.6A fuse A0384386 with ferrule type fuse holder
A0384387.

Table of Contents