EasyManua.ls Logo

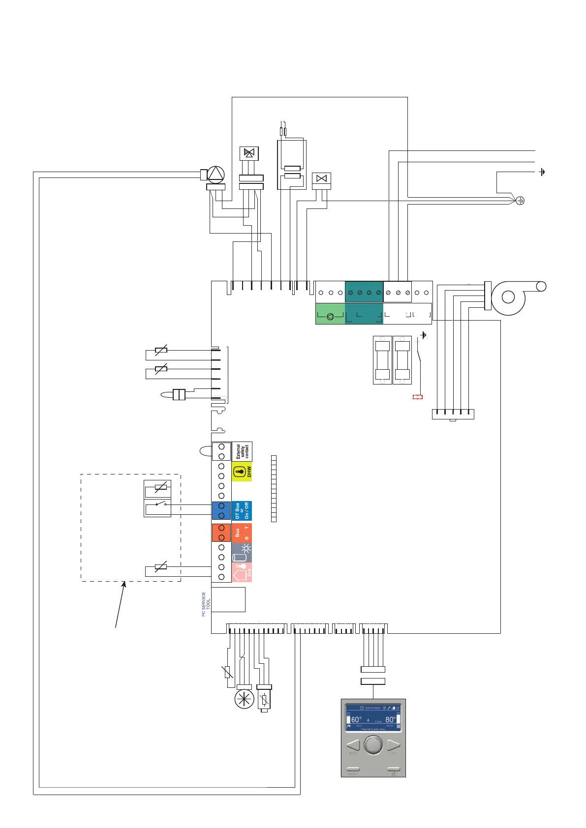
Atag i24S - Electrical Diagram

Atag i24S
64 pages
Print Icon
To Next Page IconTo Next Page
To Next Page IconTo Next Page
To Previous Page IconTo Previous Page
To Previous Page IconTo Previous Page
Loading...
1
1
CN15
F2
1
CN17
1
CN16
CN2
1
CN10
1
CN9
1
CN3
1
CN12
CN6
F1
1
CN1
CN14
CN13
1
FAN 325V DC
1 2 3 4 5
IGNITION
6,3
4,0
4
3
2
1
3
2
1
230V POWER SUPPLY CABLE
N L
IONISATION
GAS VALVE
1
1
1
2
3
4
5
1
2
3
4
5
FUSES 250V
2,5AT (2x)
FLOW SENSOR T1
RETURN SENSOR T2
1 K0
1 K0
CN4
E
N
L
E
L
N
SwL
230V out
230V Control
L
N
230V out
L
N
E
230V in
1
2
3
4
1
2
3
4
1 2
3
2
1
1
2
3
1
2
3
OUTDOOR SENSOR T4
(OPTION)
K 1
ATAG ZONE
(OPTION)
OPEN THERM OR ON/OFF
THERMOSTAT (OPTION)
PUMP
3 WAY VALVE
(INTERNAL)
WATER FLOW SENSOR
WATER PRESSURE SENSOR P1
TOP HMI
DHW SENSOR T3
10K
OUTSIDE THE BOILER
Electrical diagram
(iC Combinations boilers)
48

Other manuals for Atag i24S

Related product manuals