EasyManua.ls Logo

AUDAC D2 - Page 2

AUDAC D2
9 pages
Print Icon
To Next Page IconTo Next Page
To Next Page IconTo Next Page
To Previous Page IconTo Previous Page
To Previous Page IconTo Previous Page
Loading...
1 2 34
A
B
C
D
4
321
D
C
B
A
Title
Number RevisionSize
A4
Date:
16-Jul-2009 Sheet of
File: D:\D2POWE~1.DDB Drawn By:
R8
2K2
R9
2K2
R6
2K2
R2
2K2
AC
3
AC
2
+
1
-
4
BD1
KBPC3510
AC
3
AC
2
+
1
-
4
BD2
2A400V
R7
0R5 0.25W
12
E15
100uF/63V
R5
4K7
B
C E
Q1 TIP122
B
CE
Q2
2N5551
D3
1N4148
R1
1K2
R4
390R
R3
10K
12
E1
220uF/25V
C1
104/50V
1
2
CN4
SIP2
12
E14
220uF/25V
12
E16
220uF/25V
C2
104/50V
C3
104/50V
1
2
3
CN8
SIP3
12
E12
10000uF63V
12
E2
10000uF63V
12
E5
10000uF63V
12
E8
10000uF63V
M1
M3
M2
M3
M5
M3
M4
M3
M3
M3
D1
1N4007
D2
1N4007
21
REL2A
250V/20A/24VDC
3 4
5
REL2B
250V/20A/24VDC
21
REL1A
250V/20A/24VDC
3 4
5
REL1B
250V/20A/24VDC
JP17
6.3
JP18
6.3
JP19
6.3
1
2
CN3
SIP2
JP9
6.3
JP12
6.3
C8 104/250V
C7
104/250V
C6
104/250V
C9
104/250V
1
2
3
4
5
6
CN10
SIP6
1
2
3
4
5
6
CN13
SIP6
CN11
6.3
CN12
6.3
TR1
TR2
TR1
TR2
R13
0R/0.25W
24V/0.23A
24V+
34V+
AC
3
AC
2
+
1
-
4
BD4
2A400V
R15
0R5 0.25W
12
E17
100uF/63V
+72V
-72V
+72V
-72V
R10
1k5
R11
1k5
R12
1k5
R14
1k5
D4
15V
D5
15V
Vin
1
GND
2
Vout
3
7824
34V+
12
E18
220uF/25V
24V+
1
2
3
4
CN7
CON4
R16
0R/0.25W
12
E19
100uF/63V
1
2
3
4
5
CN2
CON5
1
2
3
4
5
CN1
CON5
GND
R17
1k5
R18
1k5
R19
1k5
R20
1k5
!
!
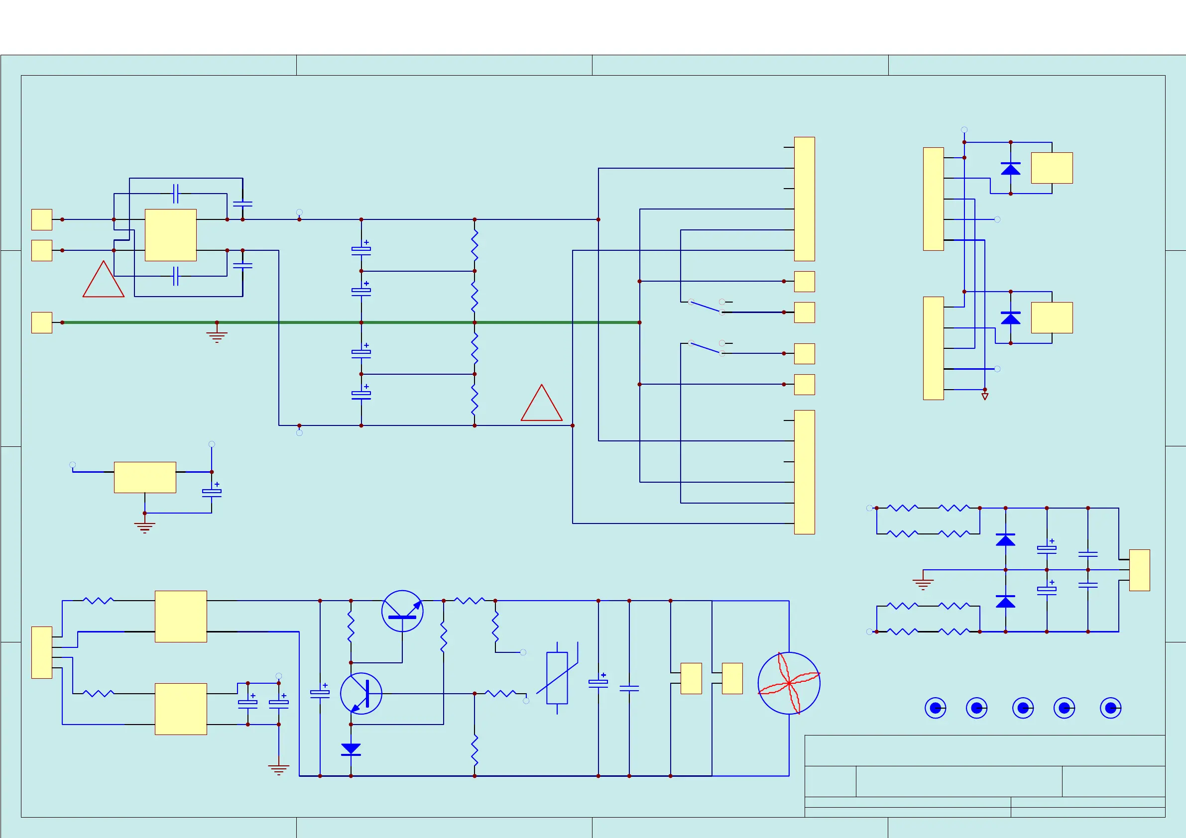
AUDAC D2 Power Supply

Other manuals for AUDAC D2

Related product manuals