EasyManua.ls Logo

Avalon VT-747SP - Block Diagram

Avalon VT-747SP
40 pages
Print Icon
To Next Page IconTo Next Page
To Next Page IconTo Next Page
To Previous Page IconTo Previous Page
To Previous Page IconTo Previous Page
Loading...
Page 35
Avalon Vt-747sp Operation Manual
Technical
Information
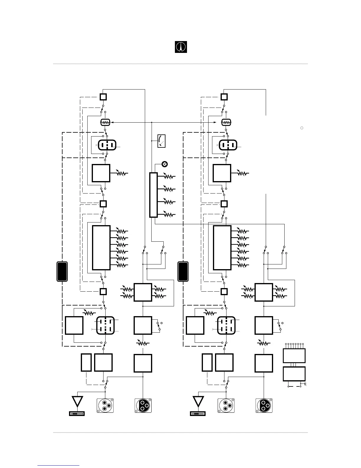
AVALON DESIGNAVALON DESIGN
BALANCED
20K OHM +36dB
OUTPUT
LEFT
BALANCED
600 OHM +30dB
BALANCED
CLASS A
INPUT AMP
DISCRETE
CLASS A
AMPLIFIER
VU
OUTPUT
LEVEL
INPUT
LEVEL
BALANCED
CLASS A
OUTPUT
DISCRETE
CLASS A
AMPLIFIER
DISCRETE
CLASS A
AMPLIFIER
200v
V2
OUTPUT
LINE AMP
+6dB
V1-A
OPTO
BUFFER
METER
LEFT
SOFT
START
POWER
SUPPLY
+200v
+48v
+34v
-
34v
+18v
-
18v
+12v
+6v3
AC
INPUT
SELECTOR
100-240V
AUDIO
GROUND
CHASSIS
GROUND
VT-747SP POWER SUPPLY
EQ
THRESHOLD
FREQUENCY
15 125 500 2K 5K 32K
EQ
IN IN
DISCRETE, CLASS A,
PASSIVE SIX BAND
PROGRAM EQUALIZER
THRESH ATTACK RELEASE RATIO
GAIN
REDUCTION
LED
GAIN
REDUCTION
VU METER
COMPRESSOR
EQUALIZER COMPRESSOR
200v
SIDE-CHAIN
LISTEN
SIDE-CHAIN
HI-GAIN
IN
LF & HF
2 BAND
EQ
COMP
TSP TSP
COMP
OPTO
IN IN
TIMER
40 sec.
STANDBY
BYPASS
EQ PRE
COMP
EQ PRE
COMP
MAKE-UP
GAIN
METER
BUFFER
LINK
INPUT
LEFT
Class A Vacuum Tube
STEREO SPECTRAL OPTO-COMPRESSOR WITH TSP
VT-747SP
Avalon Design is a division of Avalon Industries, Inc. 2001
c
TSP
TWIN SIGNAL PATH
EQ PRE
COMP
BALANCED
20K OHM +36dB
OUTPUT
RIGHT
BALANCED
600 OHM +30dB
BALANCED
CLASS A
INPUT AMP
DISCRETE
CLASS A
AMPLIFIER
OUTPUT
LEVEL
INPUT
LEVEL
BALANCED
CLASS A
OUTPUT
DISCRETE
CLASS A
AMPLIFIER
DISCRETE
CLASS A
AMPLIFIER
200v
V3
OUTPUT
LINE AMP
+6dB
V1-B
OPTO
BUFFER
METER
RIGHT
EQ
THRESHOLD
FREQUENCY
15 125 500 2K 5K 32K
EQ
IN IN
DISCRETE, CLASS A,
PASSIVE SIX BAND
PROGRAM EQUALIZER
EQUALIZER COMPRESSOR
200v
SIDE-CHAIN
LISTEN
SIDE-CHAIN
HI-GAIN
IN
LF & HF
2 BAND
EQ
COMP
TSP TSP
COMP
OPTO
IN IN
TIMER
40 sec.
STANDBY
BYPASS
EQ PRE
COMP
EQ PRE
COMP
MAKE-UP
GAIN
METER
BUFFER
INPUT
RIGHT
TSP
TWIN SIGNAL PATH
EQ PRE
COMP
AVALON
10.2 Vt-747sp Block Diagram

Other manuals for Avalon VT-747SP