EasyManua.ls Logo

Avermedia AVerTV BoxW9 Plus - Глава 4 Навигация И Выполнение Настроек В Экранном; Меню; Вызов Главного Меню

Avermedia AVerTV BoxW9 Plus
32 pages
Print Icon
To Next Page IconTo Next Page
To Next Page IconTo Next Page
To Previous Page IconTo Previous Page
To Previous Page IconTo Previous Page
Loading...
AVerMedia AVerTV BoxW9 Plus
RUS-8
Глава 4 Навигация и выполнение настроек в экранном
меню
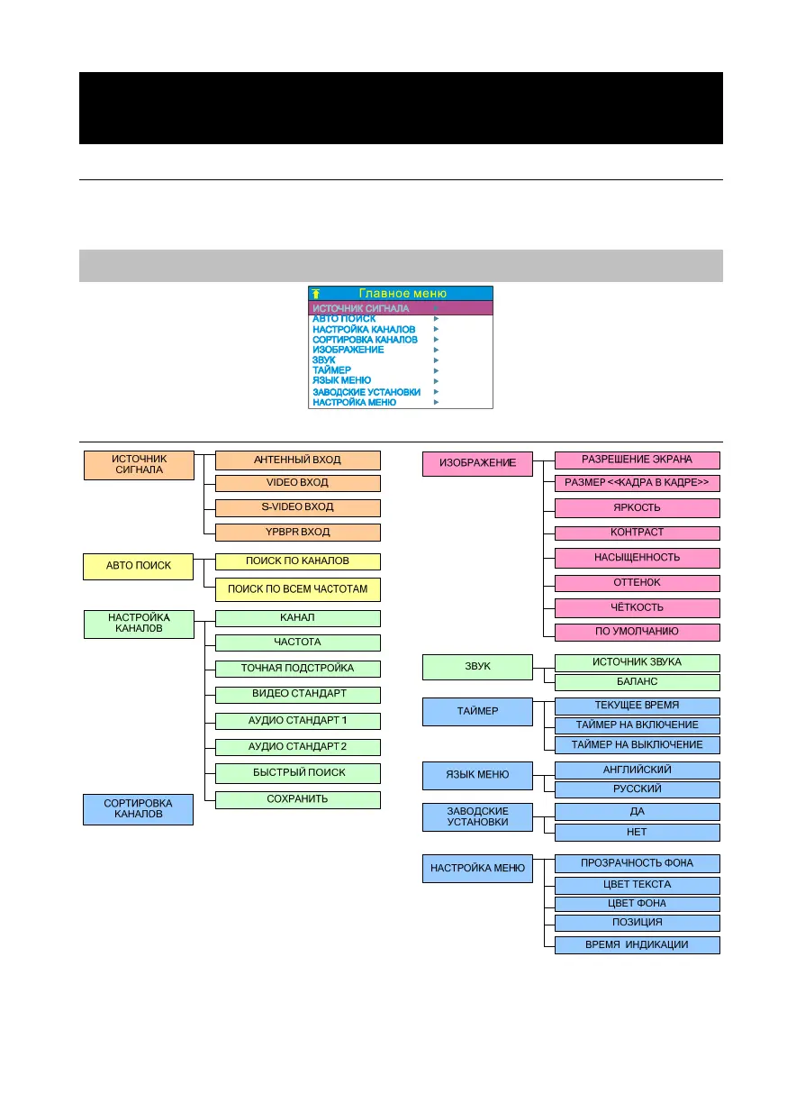
4.1 Вызов главного меню
Используйте кнопку MENU пульта ДУ, чтобы вызывать/убирать с экрана ГЛАВНОЕ МЕНЮ настройки или для
выхода из подменю. Пока ГЛАВНОЕ МЕНЮ находится на экране, кнопками CH или CH можно выбрать
соответствующий пункт меню и кнопками Vol или Vo l осуществить переход в выбранное подменю.
Нижеприведённая таблица содержит описание функций, доступных в главном меню.
Примечание:
Выбранный параметр настройки отображается красным цветом.
4.2 Меню

Other manuals for Avermedia AVerTV BoxW9 Plus

Related product manuals