EasyManua.ls Logo

AXTON C109 - Page 17

AXTON C109
Print Icon
To Next Page IconTo Next Page
To Next Page IconTo Next Page
To Previous Page IconTo Previous Page
To Previous Page IconTo Previous Page
Loading...
17
100 A
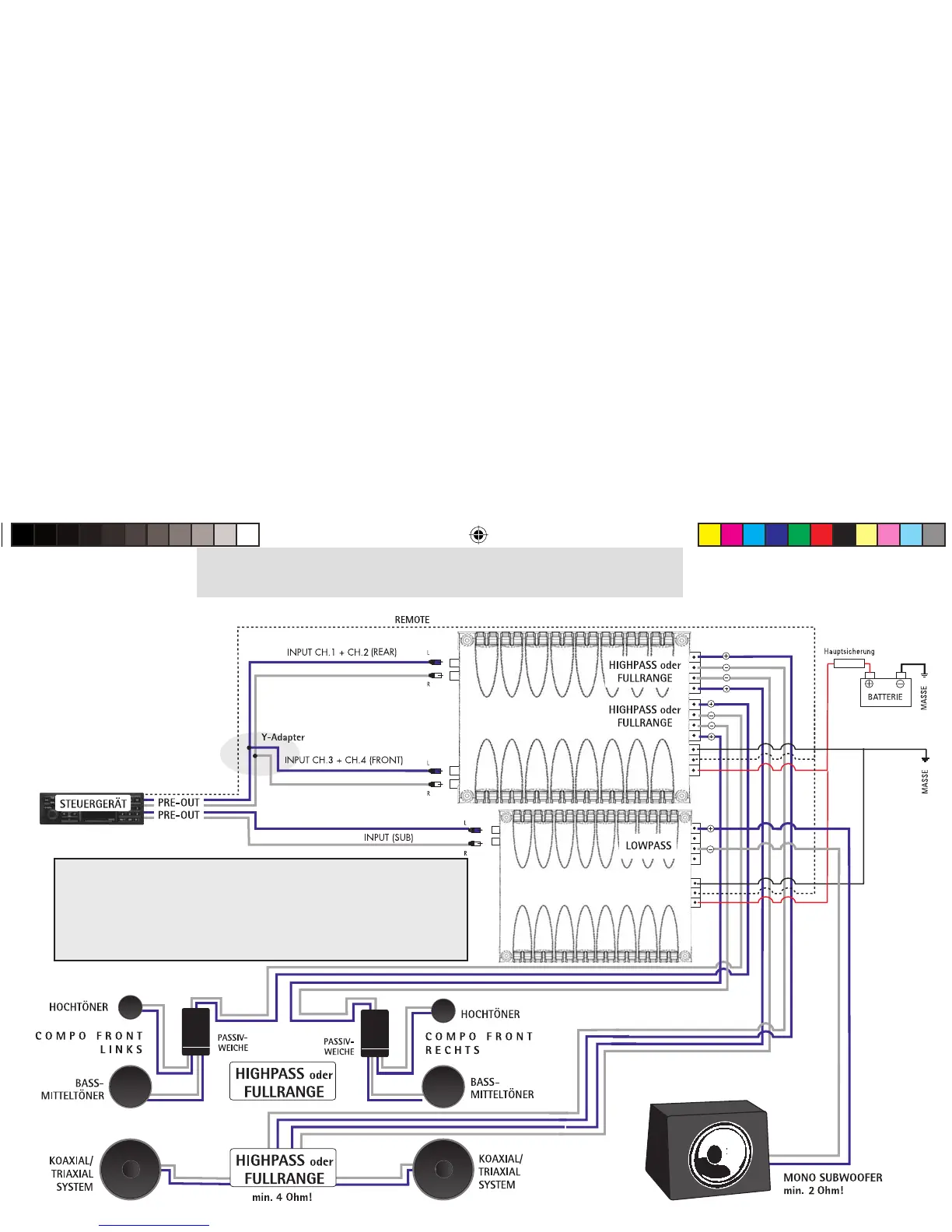
ANSCHLUSS-VARIANTE 5 C509
+ C109
HINWEIS!
Min. Lautsprecher-Impedanz für C209/C409/C509 in Stereo Mode ist
2-4 Ohm!
Auch bei Mono-Brücken-Betrieb müßen beide Eingänge (L&R)
belegt sein (gegebenenfalls Y-Adapter verwenden)!
Eine Hauptsicherung mit entsprechendem Wert (nicht im Lieferunfang
enthalten) muß innerhalb 30 cm von der Batterie eingesetzt werden!
Multi-Amp Mehrkanal-Betrieb
F
C109
C509
C109-509 Manual DEF.indd 17
C109-509 Manual DEF.indd 17
15.02.2005 15:30:28 Uhr
15.02.2005 15:30:28 Uhr

Related product manuals