EasyManua.ls Logo

BarefootSpas PL8 - Electrical Wiring; Safety and Installation Notes; Wiring Diagram

BarefootSpas PL8
23 pages
Print Icon
To Next Page IconTo Next Page
To Next Page IconTo Next Page
To Previous Page IconTo Previous Page
To Previous Page IconTo Previous Page
Loading...
20
O
N
TEST
LOAD
POWER
LOAD
POWER
LOAD
NEUTRAL
o
F
F
From Electric
Service Panel or
Other Source
To Spa Equipment
(Control Pack)
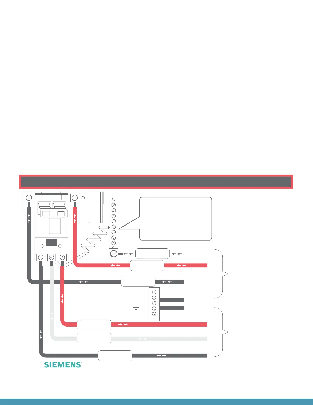
IMPORTANT: The white wire that
comes with the GFCI breaker MUST be
wired to the box neutral bar. The
neutral wires and the ground wires
MUST be isolated and NOT connected
to the same box neutral bar. The hot
tub (load) neutral MUST be connected
to the correct lug ON THE GCFI
breaker; NOT the box neutral bar.
NEUTRAL - INPUT
White Wire
LINE 2 - INPUT
Red Wire
LINE 1 - INPUT
Black Wire
LOAD 2 OUTPUT
Red Wire
LOAD 1 OUTPUT
Black Wire
LOAD NEUTRAL
OUTPUT
White Wire
240V GFCI SPA WIRING DIAGRAM FOR CERTIFIED ELECTRICIANS REFERENCE ONLY
~ Electrical Wiring ~
Remember Safety First
NOTE: ALL ELECTRICAL WORK MUST BE DONE BY A QUALIFIED ELECTRICIAN AND MEET THE NATIONAL
ELECTRICAL CODE REQUIREMENTS. ALL WIRE GAUGE AND TYPE SHOULD BE SIZED IN ACCORDANCE WITH
THE NEC AND INSTALLED BY A LICENSED ELECTRICIAN. PLEASE HAVE THE ELECTRICIAN REFER TO THIS
SECTION OF THE MANUAL BEFORE INSTALLING THE ELECTRICAL SERVICE. THE FOLLOWING GUIDELINES
ARE NECESSARY FOR PROPER FUNCTIONALITY OF THE SPA.
The spa must be set up with a dedicated service. Use of extension cords is a safety hazard and can result in electrical
damage that is not covered under the warranty.
The circuit breaker panel should be a minimum distance from where the hot tub is to be located. Check with the local
building official for additional code requirements.
Only copper wire may be used. Use of aluminum or other wire will void the warranty and may cause extensive
damage to the equipment.
All lugs must be torqued to proper specifications. Over or under torqued lugs may cause excessive heat and void your
warranty. Please read all instructions enclosed in the GFCI package.
Improper wiring can cause damages to the spas electronics, which is not covered in the warranty