EasyManua.ls Logo

Barnstead FB1300 - Wiring Diagram

Default Icon
33 pages
Print Icon
To Next Page IconTo Next Page
To Next Page IconTo Next Page
To Previous Page IconTo Previous Page
To Previous Page IconTo Previous Page
Loading...
25
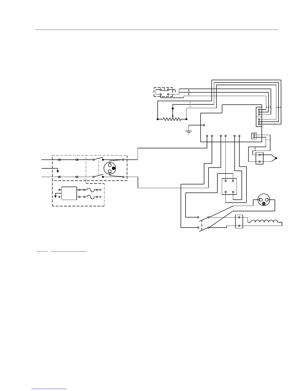
Wiring Diagram
Ref.
No.
Description
CN1 Control
DS1 Pilot Light
F1 Fuse
F2 Fuse
FL1 Capacitor
H1 Heating Element
R1 Resistor, Pot
RY1 Relay, Solid State
S1 Switch, Power
S2 Switch, Door
S3 Switch, Door
S4 Switch, Setpoint
TB1 Terminal Block
TB2 Terminal Block, TC
TC1 Thermocouple
J6
S4
R1
CN1
GND
J3 J1
HIAC
J2 J5
LOWAC
J8 J9
-+
J7
SSR
YEL.
+
J4
-
RED
TB2
YELLOW
RED
TC1
S1
1 2
- 4 3 +
RY1
DS1
H1
TB1
S2
L2
G
L1
FL1
FB1310M-33 ONLY
S3
F1
F2

Related product manuals