EasyManua.ls Logo

Berthoud ELYTE Series - Page 44

Berthoud ELYTE Series
153 pages
Print Icon
To Next Page IconTo Next Page
To Next Page IconTo Next Page
To Previous Page IconTo Previous Page
To Previous Page IconTo Previous Page
Loading...
SCHEMAS_ELECTRIQUES_GC 44
573.070 D
R
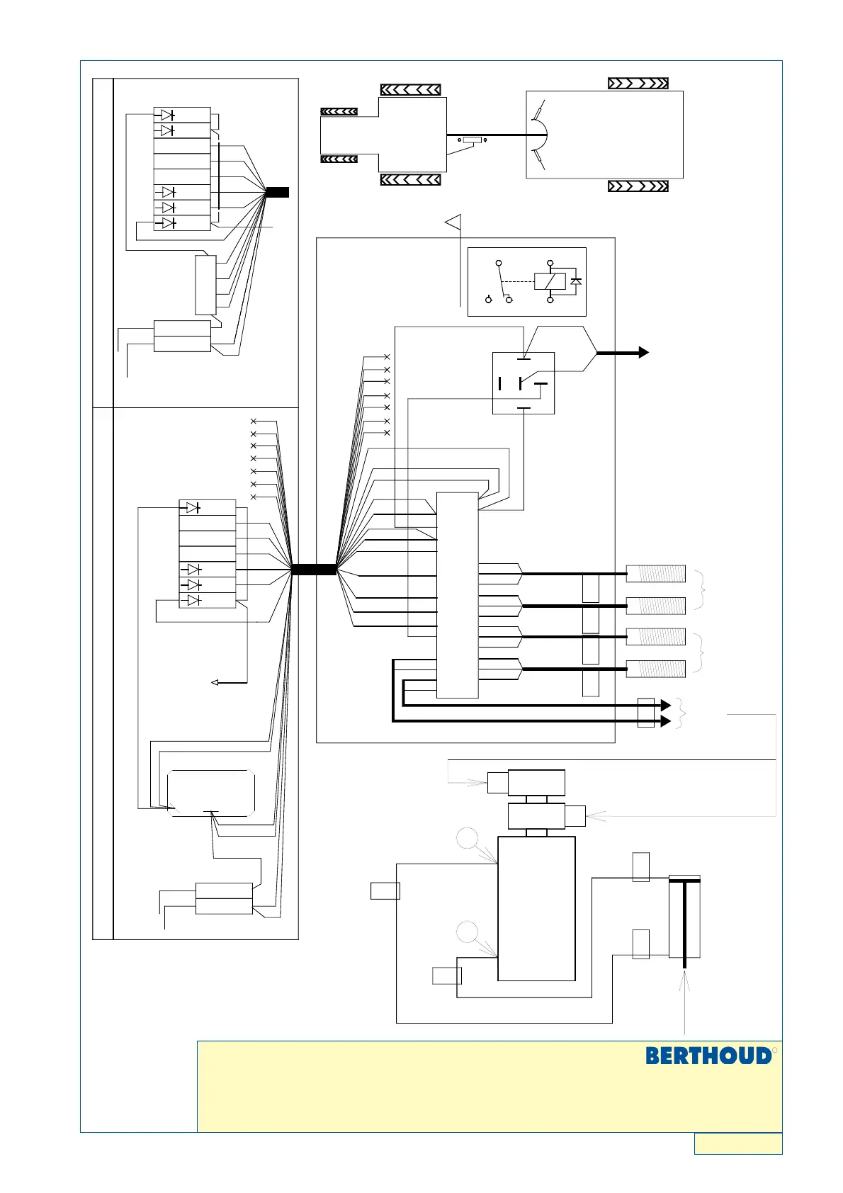
Câblage timon suiveur tous types de tracteur - Rampes E.D.
Wiring for tracking drawbar, all tractor types - E.D. booms
30
87
87a
8685
VR
MODIFICATIONS
IND
A
Création (mise à jour du titre et renumérotation des bornes)
DATE
D
A3
VISA
Ph.L
DIFF.
2880
N
°
D
'
IDENTIFIC
O
69220 BELLE
V
Ancien n°3
9
HEBTR
U
06/05/1999
7
3070
Timon suiveur / Fléche
7
7
84
6
NNNNNNNN
BRUN
NOIR
BLEU
BRUN
BLEU
BRUN
NOIR
BLEU
BRUN
NOIR
BLEU
NOIR
ELECTRO FLECHEELECTRO FLECHEELECTRO FLECHEELECTRO FLECHEELECTRO FLECHEELECTRO FLECHEELECTRO FLECHEELECTRO FLECHE
24
Flèche
Gauche
22
GGGGGGGG
G
N
FLECHE
FLECHE
TIMON
1
10
2
4
3
1
16
brun
B1
22
A1
24
rouge 1,5 m
8
18
2
74
75
17
7
1
bleu
rouge
Boitier de
connexion
timon suiveur
BRUN
E2
BLEU
BLEU
BRUN
10
9
0
0
0
0
E1
E1
RAZ Timon
Marche suiveur
Voyant timon
1
11
22
21
6
5
4
17
16
20
18
19
6
5
5
4
6
3
2
14
13
12
15
3
2
1
7
17
7
bypass
bloc éléctros
Interrupteur
16
1
69
40
38
83
82
Brun
5
4
3
2
11
brun
16
7 bleu
BYPASS
TIMON
noir
noir
11
brun
bleu
N
87
85
87a
30
86
8
23
25
8
24
11
1
18
8
9
brun
10
12
14
13
15
V/J
Barrette de connexion électros : CAS AXIALE
14
85
12
13
9
10
15
V/J
4
1 2
3
B
Câblage du fil 1 et 11. Ajout : 1 inter et 4 bornes à diodes
2952
09/1999
C
Passage du câble 19 conducteurs
2972
10/1999
D
Ajout du blage "DDL"
PJ4238
06/12/2005
82
72
43
41
81
80
90
6
5
4
3
2
11
77
78
bleu
rouge
17
7
bypass
bloc électros
Barrette de connexion électros : CAS DDL
Interrupteur
1
8
18
16
D
brun
130

Related product manuals