EasyManua.ls Logo

BFT SB300 - Page 33

BFT SB300
Print Icon
To Next Page IconTo Next Page
To Next Page IconTo Next Page
To Previous Page IconTo Previous Page
To Previous Page IconTo Previous Page
Loading...
SB300 (433) - Ver. 03 -
33
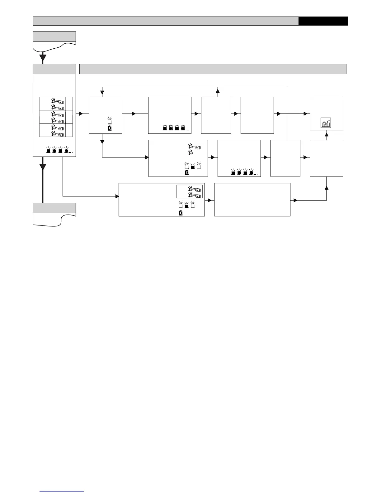
PROGRAMMIERUNG
DEUTSCH
P1 des zu
lösch. Senders
drücken
(s. Abb. 1A)
Rote aus
T1, T2, T3, T4 drücken
für Löschen aus
Speicher QSC
(s. Abb. 2A)
Löschen
START
für gespeicherte
Sender
SW1 in Steu-
erung drücken
T1,T2,T3 oder T4
drücken (s. Abb. 2A)
Zum Löschen einer weiteren Taste desselben oder eines anderen Senders
Taste T des
gespeicherten
Senders (START)
wurde aus
Speicher
QSC
gelöscht
Löschen
2. FUNKKANAL
gespeicherte
Sender
Gleichzeitig für 10 Sekunden
SW1 und SW2 in Steuerung
QSC drücken
Rote aus
Grün an, 1 kurzes Blinken
Alle gespeicherten Sender und alle
geänderten Parameter QSC gelöscht.
Es bleiben nur die vom Hersteller
eingestellten und im Abschnitt "Einstellung
Funkionslogik" zwischen eckigen Klammern
angegebenen Parameter [ ].
Totale Löschung
Speicher für
Sender und
Änderungen
QSC
(Es bleiben nur
die vom Hersteller
eingest. Daten)
Grün an
Wechselblinken Grün-Rot
Wechselblinken Grün-Rot
Grün an, 1kurzes
Blinken
Rote aus
1
1
1
1
1
1
1
1
1
1
SW1
SW2
Die beiden Tasten SW1-
SW2 der Steuerung
gleichzeitig 3 Mal
drücken und loslassen.
SW1
SW2
SW1
SW2
1
2
Menü
C
Menü C - LÖSCHEN SPEICHER STEUERUNG QSC
Wechselblinken Grün-Rot
1
1
1
1
SW1
SW2
3
Zum Verlassen
der
Programmierung
60S warten oder
Stromversorgung
unterbrechen
Taste T des
gespeicherten
Senders
(2. KANAL)
wurde aus
Speicher QSC
gelöscht.
Zum Verlassen
der
Programmierung
60s warten oder
Versorgung
Menü
A
SW1
OFF
Zum Ende der
Programmierung
Jumper J1 öffnen
Menü
B

Related product manuals