EasyManua.ls Logo

Bosch SHU9902 - Wiring Diagram SHY 99 A, SHV 99 A, SHX 99 B

Bosch SHU9902
144 pages
Print Icon
To Next Page IconTo Next Page
To Next Page IconTo Next Page
To Previous Page IconTo Previous Page
To Previous Page IconTo Previous Page
Loading...
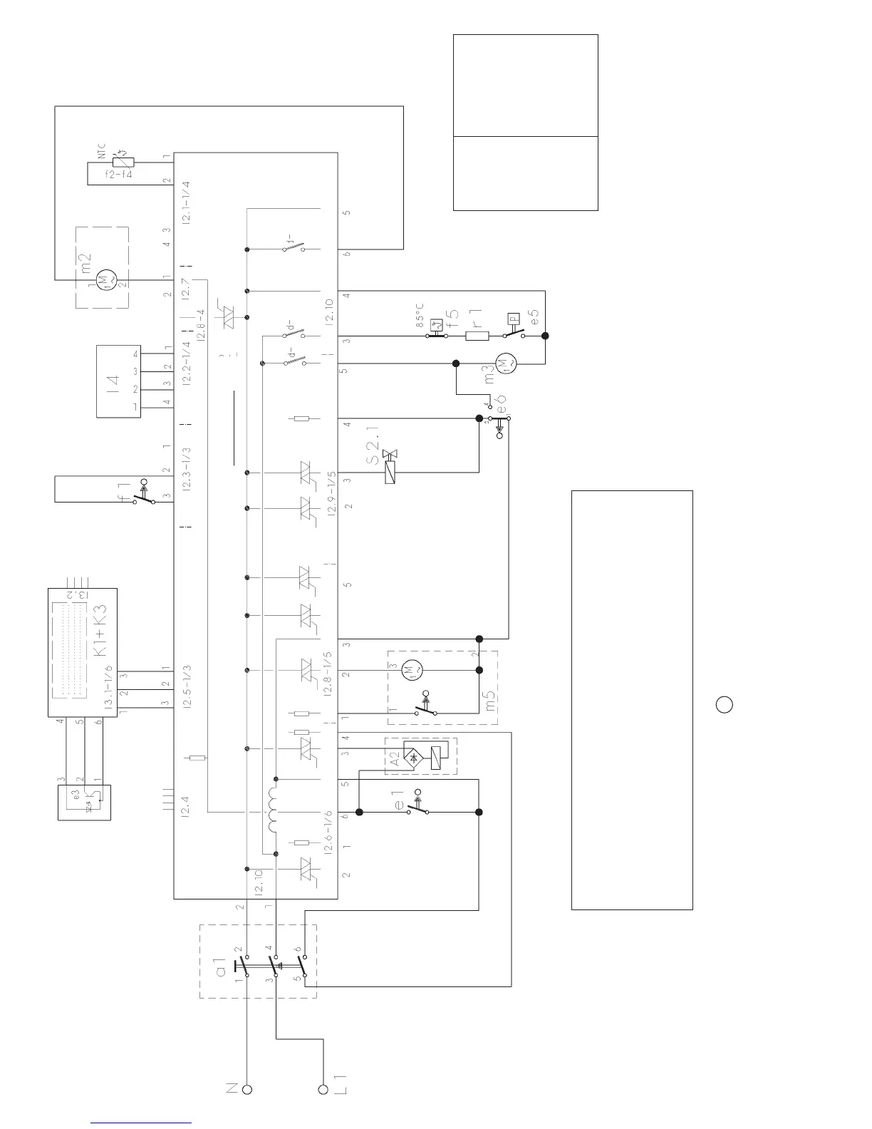
Module K2
a1 = ON/OFF SWITCH
e1 = DOOR SWITCH
e3 = RINSE AID SENSOR
e6 = FLOAT SWITCH (SAFETY)
f1 = WATER LEVEL SWITCH
NTC = TEMPERATURE SENSOR
f5 = HIGH LIMIT THERMOSTAT, 185°F.
K1 = DISPLAY MODULE
K2 = CONTROL MODULE
K3 = TIME DELAY
m2 = MAIN MOTOR
m3 = DRAIN MOTOR
r1 = HEATER ELEMENT
e5 = PRESSURE SWITCH
s2 = FILL VALVE
A2 = DISPENSER ACTUATOR
m5 = WATER SWITCH
I4 = AQUA-SENSOR
Wiring Diagram
SHY 99A
SHV 99A
SHX 99B
1 – If feature is available

Table of Contents

Other manuals for Bosch SHU9902

Related product manuals