EasyManua.ls Logo

Bose AMPLUS 50

Bose AMPLUS 50
20 pages
To Next Page IconTo Next Page
To Next Page IconTo Next Page
To Previous Page IconTo Previous Page
To Previous Page IconTo Previous Page
Loading...
11
English
AmPlus
TM
100 Amplifier Configurations
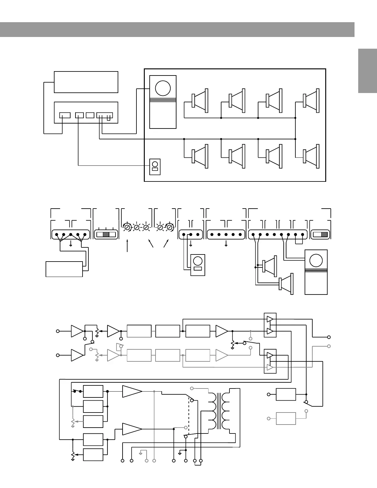
AmPlus 100 Amplifier 70/100V/Model 1B Installation
Source
AmPlus 100
Model 1B
Module
Remote
Volume
Control
Remote
Volume
Control
3. Internal Switch Settings
Remote Volume: 1 Remote,
Ch. 1 High Pass Filter: ON,
2 Ch./Mixer Switch: 2 Ch.
BASS
LEVEL
Ch2Ch1
OFF +10 OFF +10
ZONE 1 ZONE 2
REMOTE
VOLUME
ZONE 1 ZONE 2
LINE OUTPUT
+-+-
INPUT
MODE
2Ch
dual
mono
mono
Ch1
Ch2
INPUTS A
+- +- +-+-+-
70/100V ZONE 1
4-16
ZONE 2
4-16
XFR
CT
MODE
POWER AMPLIFIER
70/100V 2-CH
BRIDGED
LEVEL
Zone 2Ch2Ch1
0-40 dB
-10
-6
Source
L
R
Model 1B
Module
1. First, adjust high
frequency speaker
level here.
2. Then use Zone 2 and
Ch. 2 Bass pots to adjust
Bass Module level.
Use jumper
Tap settings,
less than or
equal to 50W
0-40 dB
-10
-6
0-40 dB
-10
-6
High Pass
Filter
Dynamic
EQ
Bass Boost
Dynamic
EQ
Bass Boost
Bass
Level
Ch. 1
Bass
Level
Ch. 2
Power Amp 1
Power Amp 2
70/100V Bridged
2 Ch.
70/100V Bridged
2 Ch.
XFR
CT
+ -
ZONE 2
+ -
ZONE 1
+ -
70/100V
Zone 1
Remote
Zone 2
Remote
VCA
Control 1
VCA
Control 2
1 Remote
2 Remotes
Line Outputs
ZONE 1
ZONE 2
VCA 1
VCA 2
Mono
2 Ch.
Dual
Mono
Zone 2
Level
EQ Card 1
EQ Card 2
Option Card 2
Channel 1
Option Card 2
Channel 2
Option Card 1
Channel 1
Option Card 1
Channel 2
2 Ch.
Mix
Ch. 1
Level
Ch. 2
Level
Channel 1
Input
Channel 2
Input
Mono
Dual
Mono
2 Ch.
Input Mode
Switch section
1 of 2
2 Ch/
Mixer
Switch
Input Mode
Switch Section 2 of 2
Remote Switch
Amplifier
Mode
Switch
Power
Amplifier
Outputs
High
Pass
Filter
Switch

Other manuals for Bose AMPLUS 50

Related product manuals