EasyManua.ls Logo

Bpt A/241 - SE 7602 Wiring Diagram

Bpt A/241
12 pages
Print Icon
To Next Page IconTo Next Page
To Next Page IconTo Next Page
To Previous Page IconTo Previous Page
To Previous Page IconTo Previous Page
Loading...
4
3
8A
CP
CP
5
B
I
A/241
16
23
NO
C
NC
5
21
+B
- B
5
8
8A
11
12
L
5
7
20
C
C/241
5
7
20
C
A
2
1
AE
12V
HA/200
5
21
8
1
2
3
4
11
12
14
HPC/1+
…HTS
HA/200+
…KHPS+
…HPP/6+
…KD4
A
A A B
B
B
B
B
KD/4
L
B
C
B B B B
YP1
YC/241(+YP1)
B
6
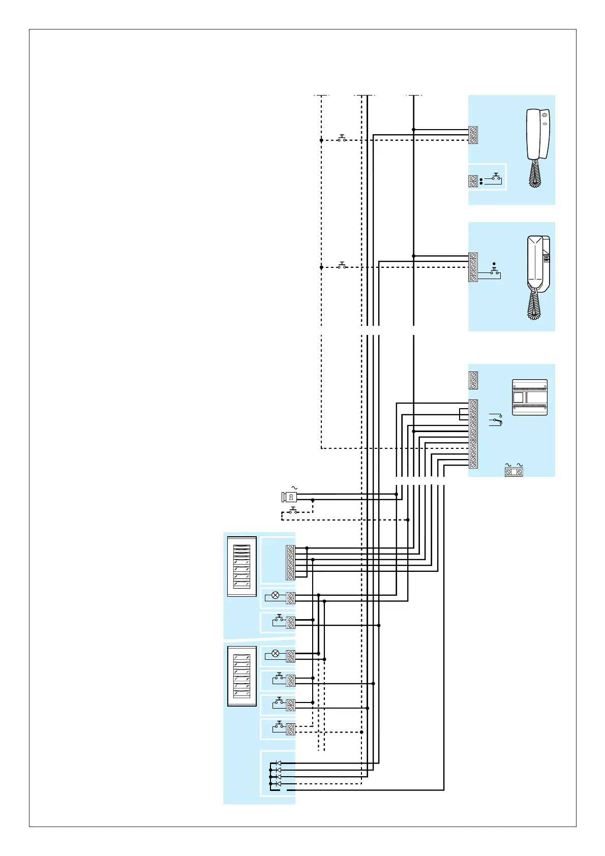
SE 7602
IMPIANTO MONO O PLURIFAMILIARE
CON SEGRETO DI CONVERSAZIONE E
POSTO ESTERNO TARGHA.
SINGLE OR MULTI-FLAT INSTALLATION
WITH SECRECY OF SPEECH AND TAR-
GHA ENTRY PANEL.
ANLAGE FÜR EIN- ODER MEHR-
FAMILIENHÄUSER MIT MITHÖRSPERRE
UND AUSSENSTATION TARGHA.
INSTALLATION POUR PAVILLON OU
IMMEUBLE AVEC SECRET DE CONVER-
SATION ET POSTE EXTERIEUR TARGHA.
EQUIPO MONO O MULTIFAMILIAR CON
SECRETO DE CONVERSACION Y PLACA
EXTERNA TARGHA.
INSTALAÇÃO SIMPLES OU PLURIFAMI-
LIAR COM SEGREDO DE CONVERSA-
ÇÃO E PLACA BOTONEIRA TARGHA.

Related product manuals