EasyManua.ls Logo

Bpt XA/300LR - Page 5

Bpt XA/300LR
20 pages
Print Icon
To Next Page IconTo Next Page
To Next Page IconTo Next Page
To Previous Page IconTo Previous Page
To Previous Page IconTo Previous Page
Loading...
5
Placa audio/vídeo
(máx. 4 pulsadores)
HEV/301
H
ET/301
HEC/301
AZV/304
AZ/304
Placa
pulsador adicional
HEP/306
H
EP/312D
VZS/308C
o digital
HAC/300LR
4
1A
5
cionando cualquier placa exterior 300
o la eventual centralita IPD/300LR
(ver capítulo 5-MODIFICACIÓN
DISPOSITIVO DE PROGRAMACIÓN
U
SUARIOS POR DEFECTO).
Si se elige la programación de los
derivados internos desde los bloques
X2, seguir las instrucciones adjuntas
a la placa exterior X2.
2 - PROGRAMACIÓN
PLACAS EXTERIORES 300,
P
LACAS EXTERIORES
DE BLOQUE X2 MASTER
La programación, además de asignar
el orden de exploración de las placas
exteriores, permite configurar el tipo de
p
laca exterior 300 (de audiointercomu-
nicacion o de videointercomunicacion)
y la duración del comando de la cerra-
dura eléctrica (esta última sólo para
placas con pulsadores 400), el número
d
e bloques X2 de la instalación.
Proceder como sigue:
2.1 - Entrar en la programación de pla-
cas exteriores (LED amarillo encendi-
do).
Placas exteriores 300
(ICP/LR ó HAC/300LR) (fig. 3)
En las placas exteriores con pulsador
se enciende el indicador luminoso de
línea ocupada (si presente), mientras
q
ue en las placas exteriores digitales
es mostrado el mensaje MODO
CONFIGURACIÓN.
2.2 - Programación placa exterior y
tiempo abrepuerta.
Programación placa exterior de
videointercomunicacion y tiempo abre-
puerta 1 s.
- Pulsar el botón de llamada n.1.
Esperar dos notas acústicas de confir-
mación.
Programación placa exterior audioin-
tercomunicacion y tiempo abrepuerta
1 s.
- Pulsar el botón de llamada n.1.
Esperar dos notas acústicas de confir-
mación.
- Pulsar de nuevo el botón de llamada
n.1.
Esperar una nota acústica de confir-
mación.
NOTA. Si se desea modificar el tiem-
po de accionamiento del abrepuerta
de 1 s a 4 s, 8 s ó 16 s, efectuar las
operaciones del punto 2.2 ó 2.3 utili-
zando, respectivamente, el botón de
llamada n. 2, 3, 4.
2.3 -
Repetir el procedimiento del
punto 2.2 en las placas exteriores
siguientes (en el orden de exploración
deseado de las placas exteriores).
Terminadas las operaciones el indica-
dor luminoso de ocupado se apaga o
desaparece el mensaje MODO
CONFIGURACIÓN para indicar la efec-
tiva programación.
Placas exterior
es de bloque X2
(HEV/301, HEC/301, AZV/304, etc.)
(fig. 3)
A
TENCIÓN. La programación de
las placas exteriores de bloque X2
será posible sólo con los aparatos
versión 3.0 o sucesivas.
2.4 - Para la definición de cada placa
exterior de bloque X2 Master son
necesarias dos operaciones secuen-
ciales presentadas a continuación.
A - Identificación placa exterior de
bloque.
B - Definición número llamadas
usuarios del bloque.
A - Identificación
placa exterior de bloque
1 - Quitar y poner de nuevo el puente
SW2 (programación derivados internos)
s
ólo de la primera
p
laca exterior Master
(aquella conectada con el unidad de
control XA/300LR, fig. 3) del primer blo-
que X2 y esperar la confirmación;
la confirmación es dada por una doble
s
eñal acústica con activación del
comando de la cerradura eléctrica.
B - Definición número llamadas
u
suarios del bloque
Esta programación es efectuada,
siempre desde la placa exterior
Master, actuando como sigue:
1 - Definición número pulsadores utili-
z
ados en la placa audio/vídeo (0, 1, 2,
3 ó 4):
- pulsar el último botón utilizado de la
placa audio/vídeo (fig. 4); si no pr
esen-
te pulsar el primer botón de la placa
a
dicional (fig. 4).
2 - Definición número total llamadas
usuarios del bloque:
- pulsar el último botón de llamada uti-
lizado.
3
1 2
3
4 5 6
98
7
0
C
TSP
HPV/1+
HAV/200+
HIA/300+
ICP/LR+
...HEP/306+
...HTS
HPV/1+
HAV/200+
HIA/300+
HAC/300LR+
2HTS
XA/300LR
Master
Slave
Slave
Slave
ICB/300
IPD/300LR
XAV/300
Master
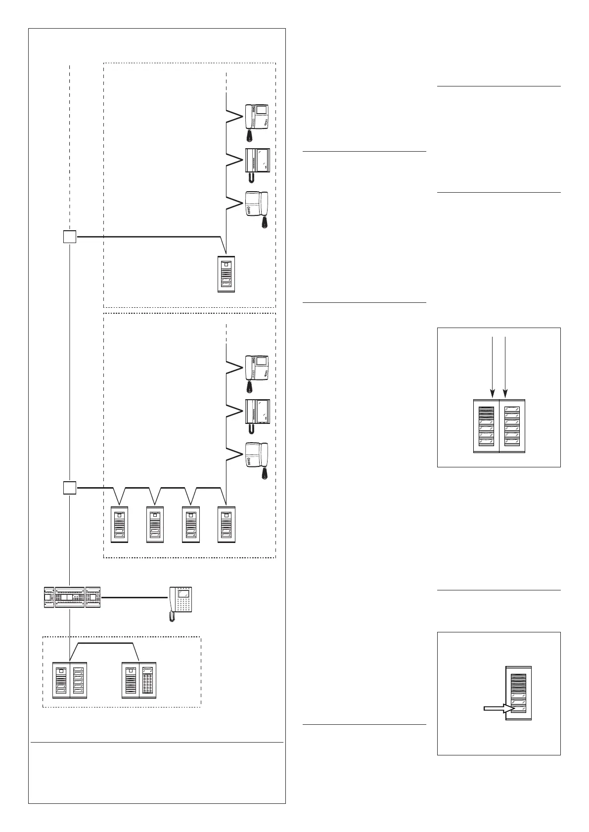
Placas exteriores de bloque Master y Slave:
HEV/301, HEC/301, HET/301, AZV/304, AZ/304.
B
loque X2 - 2
Bloque X2 - 1
Centralita
Placas exteriores 300
I
NSTALACIÓN RESIDENCIAL CON BLOQUES X2
Placa
e
xterior
d
e bloque
X2
Placas
exteriores
de bloque
X2
2.5 - Repetir el procedimiento del
punto 2.4 para las sucesivas primeras
placas exteriores Master de los otros
bloques.
La programación de las otras placas
exteriores Slave del mismo bloque
(fig. 3) podrá efectuarse sucesivamen-
te (ver párrafo
“Programación placas
exterior
es X2 Slave”
).
2.6 - Salir de la pr
ogramación.
Ejemplos definición
número llamadas usuarios
EJEMPLO 1 - Bloque X2 con placa
exterior de audiointercomunicacion
Targha con 3 llamadas, sin placas de
pulsador adicionales (fig. 5).
1 - Pulsar el botón de llamada n.3
(posición 1A) para definir el número de
pulsadores utilizados (3) en la placa
audio/vídeo.
Esperar la nota de confirmación (*).

Related product manuals