EasyManua.ls Logo

Bpt XA/301LR - Page 11

Bpt XA/301LR
Print Icon
To Next Page IconTo Next Page
To Next Page IconTo Next Page
To Previous Page IconTo Previous Page
To Previous Page IconTo Previous Page
Loading...
11
F
INSTRUCTIONS
POUR L’INSTALLATION
Attention.
Avant d’installer l’appareil, lire attenti-
vement les “RECOMMANDATIONS DE
SÉCURITÉ”contenuesdanslaboîte.
ALIMENTATEUR XA/301LR
Unité d’alimentation et de contrôle,
avec bus ECHELON, qui permet la réa-
lisation d’installation du système 300
standard et de type résidentiel.
Permet la conversation entre poste
extérieur,dérivé interne et centrale de
conciergerie.
Gère les commandes de service (inser-
tion automatique/sélection des postes
extérieurs,ouvre-porte,minuterie,com-
mande auxiliaire/appel concierge) et
l’état d’occupé.
Pour les lignes de données vers les
postesextérieursdeblocageet/ouprin-
cipales, l’appareil communique moyen-
nant le protocole LON TALK, tandis que
vers les dérivés intérieurs il utilise un
protocole BPT X2-X1 TECHNOLOGY.
Le bus de connexion vers les postes
extérieurs est constitué de 3 câbles à
paires plus alimentation dans le cas où
ilseraitvidéo;tandisquesilaconnexion
est audio, celle-ci s’effectue moyennant
2 câbles à paires plus alimentation.
Le bus de connexion vers les dérivés
intérieursest constituéd’un seul câble
à paires (Système X1) ou d’un câble à
paires plus alimentation (Système X2).
L’appareil est pourvu d’un connecteur CNV
pour le raccordement au modulateur vidéo
XAV/300 et d’un connecteur CNS pour le
raccordement au sélecteur ICB/300.
Compatibilité avec XA/300LR
Toutproblèmed’incompatibilité(exem-
ple utilisation de VSE/300 ou postes
intérieurs type EXEDRA) peut être résolu
en réglant la tension de sortie du Bus
“B” de 20 V DC à 18 V DC moyennant le
potentiomètre P2.
Fonctions des bornes (fig. 1)
Bornier A
~
Entrée alimentation de réseau
230 V AC 50/60 Hz
~
Bornier B
L
Ligne de données LON
+
Sortie alimentation
posteextérieur18VDC
A
Sortieaudioduposteextérieur
BornierC
+XUP
Ligne X1
du portier vidéo 20 V DC
B
–XUP
+
Sortie de l’alimentation centra-
lisée des portiers vidéo 18 V DC
Terre fonctionnelle
Fonction du cavalier SW2 (fig. 1)
Normalement activé. Retirer le cavalier
pour obtenir la sensibilité maximale du
récepteur de données de la ligne X2-X1.
Fonctions de la led jaune
- ClignotementdelaLEDdemanière
régulière: programmation des postes
intérieurs active.
- LED allumée avec de brèves inter-
ruptions: modalité autotest active.
- LED allumée: programmation des
7
HPV/1+
HAV/200+
HIA/300+
ICP/LR+
...HEP/306+
...HTS
HPV/1+
HAV/200+
HIA/300+
HAC/300LR+
2HTS
XA/301LR
Master
Slave
Slave
Slave
ICB/300
IPD/300LR
XAV/300
Master
1
2
3
4
5
6
9
8
7
0
C
T
SP
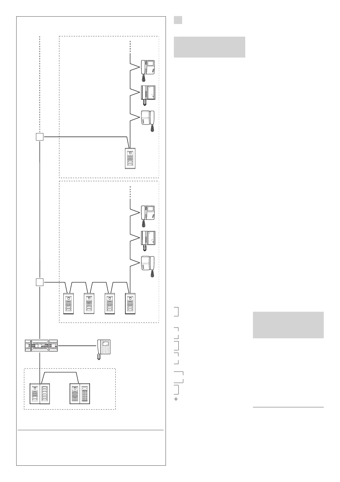
PostesextérieursdeblocMasteretSlave:
HEV/301, HEC/301, HET/301, AZV/304, AZ/304.
Bloc n°2
X2-X1
Bloc n°1
X2-X1
Centrale
Postesextérieurs300
INSTALLATIONRÉSIDENTIELLEAVECBLOCSX2-X1
Poste
extérieur
de bloc
X2-X1
Postes
extérieurs
de bloc
X2-X1
postesextérieursactiveounefonction-
nant pas bien.
- LED éteinte: fonctionnement normal.
- LED clignote rapidement: court-cir-
cuit sur ligne X2 ou sur ligne LON.
Prise RJ45 (fig. 1)
Cette prise permet le raccordement au
dispositif de programmation IPC/300LR
ou IPC/301LR.
Caractéristiques techniques
• Alimentation:230VAC50/60Hz.
L’appareil est électroniquement
protégé contre les surcharges et les
court-circuits,parailleurslesdeuxali-
mentations (18V e 20V), sont galvani-
quement isolées.
• Puissanceabsorbée:120VA.
• Puissancedissipée: 22Wmaxet8W
en stand-by.
• Alimentationdespostesextérieurset/
ou des postes intérieurs pour portiers
vidéoX2 et accessoires:18V DC 2 A
(2,5Amaximum).
• Alimentationdespostesextérieurset/
ou des postes intérieurs pour portiers
vidéoX1etaccessoires:18VDC1,2A
(1,7Amaximum).
• Alimentation des postes intérieurs
moyennantbus:20VDC(bornierC).
• L’appareilXA/301LR peut alimenter à
luiseul:
- 1 poste extérieur pour portier vidéo
série TM, série Targha analogique ou
numérique;
- 1 poste intérieur pour portier vidéo X1
ou X2 actif et 63 en stand-by;
- 5 amplificateurs XDV/300A;
ou
- 2 postes extérieurs pour portiers vidéo
série Targha analogiques ou numériques;
• Nombre d’usagers pouvant être rac-
cordésàlaligneX2-X1(B):
- 100 portiers vidéo;
- 200 portiers électroniques.
• Postes intérieurs à activer avec le
même appel: 3 (8 avec au moins 6
postes avec tonalité atténuée).
• Températuredefonctionnement:de0
°C à +35 °C.
• Dimensions:modulede12unitésbas-
ses pour rail DIN (fig. 2).
Instructions d’installation
ATTENTION.
L’alimentateur doit TOUJOURS être
installé à la horizontal (pourvoir à
une aération adéquate si l’appareil
est installé dans un boîtier).
L’appareil peut être installé au mur en
utilisant le rail DIN fourni et en appli-
quant le cache-bornes de protection
(fig. 3-4). L’appareil peut être installé
dans un tableau électrique prévu à cet
effet sur rail DIN (EN 50022) (fig. 5).
Pour le démontage, procéder comme
indiqué à la figure 6.
Pour les dimensions d’encombrement,
voir les figures 2-A et 2-B.
INFORMATIONS GÉNÉRALES
CONCERNANT LA PROGRAMMATION
La programmation du système 300 réa-
lisépeutêtreeffectuéendeuxmodes:
• Programmationenmodeétendu
À effectuer moyennant PC et logi-
ciel PCS/300 sur des installations avec
plusieurs alimentateurs XA/301LR ou
au cas où l’on souhaiterait étendre la
configuration de base.
• Programmationenmodebase
À effectuer moyennant l’alimentateur

Related product manuals