EasyManua.ls Logo

Bpt XA/301LR - Page 17

Bpt XA/301LR
Print Icon
To Next Page IconTo Next Page
To Next Page IconTo Next Page
To Previous Page IconTo Previous Page
To Previous Page IconTo Previous Page
Loading...
17
biente el material de embalaje, sino que
sea eliminado conforme a las normas
vigentes en el país donde se utilice el
producto.
Al final del ciclo de vida del aparato
evítese que éste sea tirado al medioam-
biente.
La eliminación del aparato debe efec-
tuarse conforme a las normas vigentes
y privilegiando el reciclaje de sus partes
componentes.
En los componentes, para los cuales
está prevista la eliminación con reci-
claje, se indican el símbolo y la sigla del
material.
P
INSTRUÇÕES
PARA A INSTALAÇÃO
Atenção.
Antes de realizar a instalação das apa-
relhagens devem ser lidos com aten-
ção os AVISOS PARA A INSTALAÇÃO”
contidos na embalagem.
ALIMENTADOR XA/301LR
Unidade de alimentação e controlo,
com bus ECHELON, que permite a rea-
lização de instalações sistema 300 stan-
dard e do tipo residencial.
Permite a conversação entre placa
botoneira, derivado interno e central
de portaria.
Gerencia comandos de serviço (auto-
habilitação/selecção placas botonei-
ras, abertura da porta, luz das escadas,
comando auxiliar/chamada porteiro) e
o estado de ocupado.
Para as linhas de dados para as placas
botoneiras de bloqueio e/ou principais,
o aparelho comunica por meio do pro-
tocolo LON TALK, enquanto para os
derivados internos utiliza um protocolo
BPT X2-X1 TECHNOLOGY.
Obusdeconexãoparaasplacasboto-
neiras é constituído por 3 pares trança-
dos mais alimentação no caso de vídeo,
enquantoseforáudioaconexãoéefec-
tuada por meio de 2 pares trançados
mais alimentação. O bus de conexão
para os derivados internos é constituído
por apenas um par trançado (Sistema
X1) ou por um par trançado mais ali-
mentação (Sistema X2).
O aparelho é equipado com um conec-
tor CNV para a ligação ao modulador de
vídeo XAV/300 e de um conector CNS
paraaconexãoaoselectorICB/300.
Compatibilidade com XA/300LR
Eventuais problemas de incompatibili-
dade(exemploutilizaçãodeVSE/300ou
derivados internos tipo EXEDRA) podem
ser resolvidos regulando a tensão de
saída do Bus “B” de 20 V DC até 18 V DC
por meio do potenciómetro P2.
Função dos bornes (fig. 1)
Régua de bornes A
~
Entrada alimentação pela rede
230 V AC 50/60 Hz
~
Régua de bornes B
L
Linha de dados LON
7
HPV/1+
HAV/200+
HIA/300+
ICP/LR+
...HEP/306+
...HTS
HPV/1+
HAV/200+
HIA/300+
HAC/300LR+
2HTS
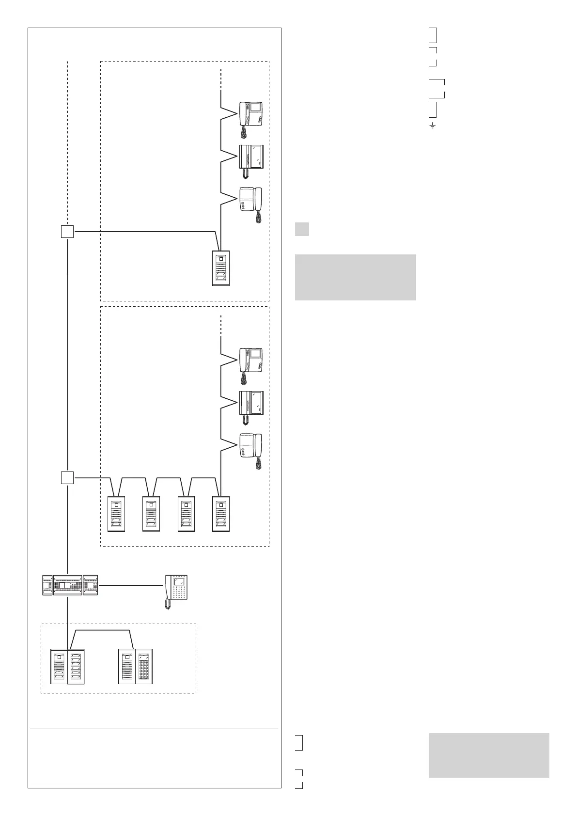
XA/301LR
Master
Slave
Slave
Slave
ICB/300
IPD/300LR
XAV/300
Master
1
2
3
4
5
6
9
8
7
0
C
T
SP
Placas botoneiras de bloco Master e Slave:
HEV/301, HEC/301, HET/301, AZV/304, AZ/304.
Bloco n°2
X2-X1
Bloco n°1
X2-X1
Central
Placas botoneiras 300
INSTALAÇÃORESIDENCIALCOMBLOCOSX2-X1
Placa
botoneira
de bloco
X2-X1
Placas
botoneiras
de bloco
X2-X1
+
Saída alimentação
placa botoneira 18 V DC
A
Saída áudio pela placa botoneira
RéguadebornesC
+XUP
Linha X1
vídeo porteiro 20 V DC
B
–XUP
+
Saída alimentação centralizada
vídeo porteiros 18 V DC
Terra funcional
Função da ligação em ponte SW2
(fig. 1)
Normalmente introduzido. Remover a
ligação em ponte para obter a sensibili-
dademáximadoreceptordedadosda
linha X2-X1.
Funções do led amarelo
- Lampejo do LED de modo regular: pro-
gramação dos derivados internos activa.
- LED aceso com breves interrupções:
modalidade auto teste activa.
- LED aceso: programação placas boto-
neiras activa ou com funcionamento
irregular.
- LED apagado: funcionamento normal.
- LED lampeja rapidamente: curto-cir-
cuito na linha X2 ou na linha LON.
Tomada RJ45 (fig. 1)
Esta tomada permite a interligação ao
dispositivo de programação IPC/300LR
ou IPC/301LR.
Características técnicas
• Alimentação:230VAC50/60Hz.
O aparelho é protegido electronica-
mente contra sobrecargas e curtos-
circuitos, também as duas alimen-
tações (18V e 20V), são isoladas galva-
nicamente.
• Potênciaabsorvida:120VA.
• Potênciadissipada:22Wmaxe8Wem
stand-by.
• Alimentaçãoplacasbotoneirase/ouderi-
vados internos de vídeo porteiros X2 e
acessórios:18VDC2A(2,5Adepico).
• Alimentaçãoplacasbotoneirase/ouderi-
vados internos de vídeo porteiros X1 e
acessórios:18VDC1,2A(1,7Adepico).
• Alimentaçãoderivadosinternosmedian-
tebus:20VDC(réguadebornesC).
• OaparelhoXA/301LRpodealimentar
sozinho:
- 1 placa botoneira de vídeo porteiros
série TM, série Targha analógico ou
digital;
- 1 derivado interno vídeo porteiro X1
ou X2 activo e 63 em stand-by;
- 5 amplificadores XDV/300A;
ou então
- 2 placas botoneiras de vídeo porteiros
série Targha analógicos ou digitais;
• Número utentes que podem ser
conectadosnalinhaX2-X1(B):
- 100 vídeo porteiros;
- 200 porteiros.
• Derivados internos activáveis com a
mesma chamada: 3 (8 com no míni-
mo 6 derivados com nota atenuada).
• Temperaturadefuncionamento:de0
°C até +35 °C.
• Dimensões: módulo de 12 unidades
baixoparaguiaDIN(fig.2).
Instruções para a instalação
ATENÇÃO.
O alimentador deve ser instalado
SEMPRE na horizontal (providenciar
uma ventilação adequada se o aparel-
ho for instalado num recipiente).
O aparelho pode ser instalado na pare-

Related product manuals