EasyManua.ls Logo

Brainchild VR18 - Page 22

Brainchild VR18
91 pages
Print Icon
To Next Page IconTo Next Page
To Next Page IconTo Next Page
To Previous Page IconTo Previous Page
To Previous Page IconTo Previous Page
Loading...
22
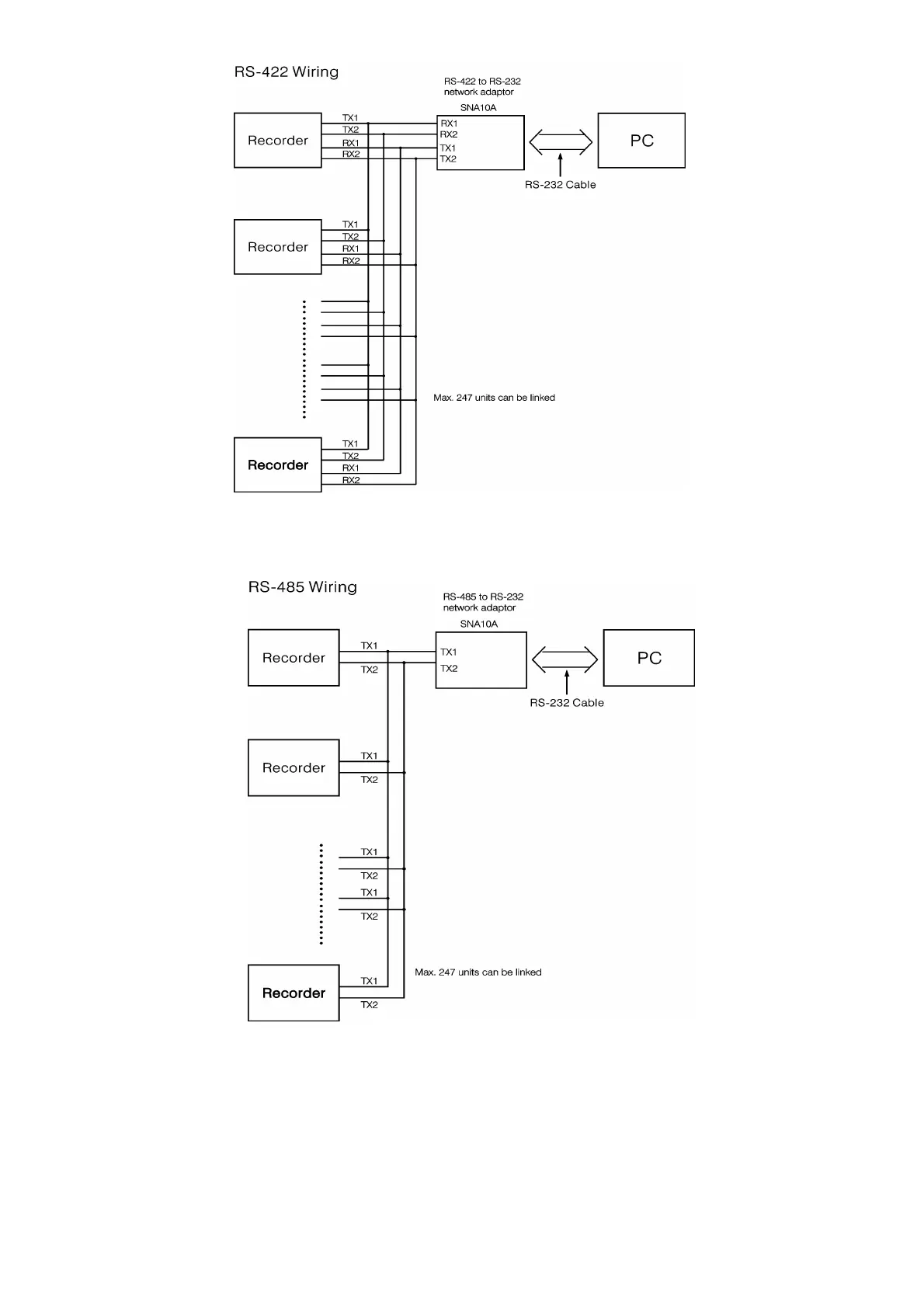
Figure 2 – 25
Figure 2 – 26

Related product manuals