EasyManua.ls Logo

Bronpi hydro series - Page 87

Bronpi hydro series
Print Icon
To Next Page IconTo Next Page
To Next Page IconTo Next Page
To Previous Page IconTo Previous Page
To Previous Page IconTo Previous Page
Loading...
86
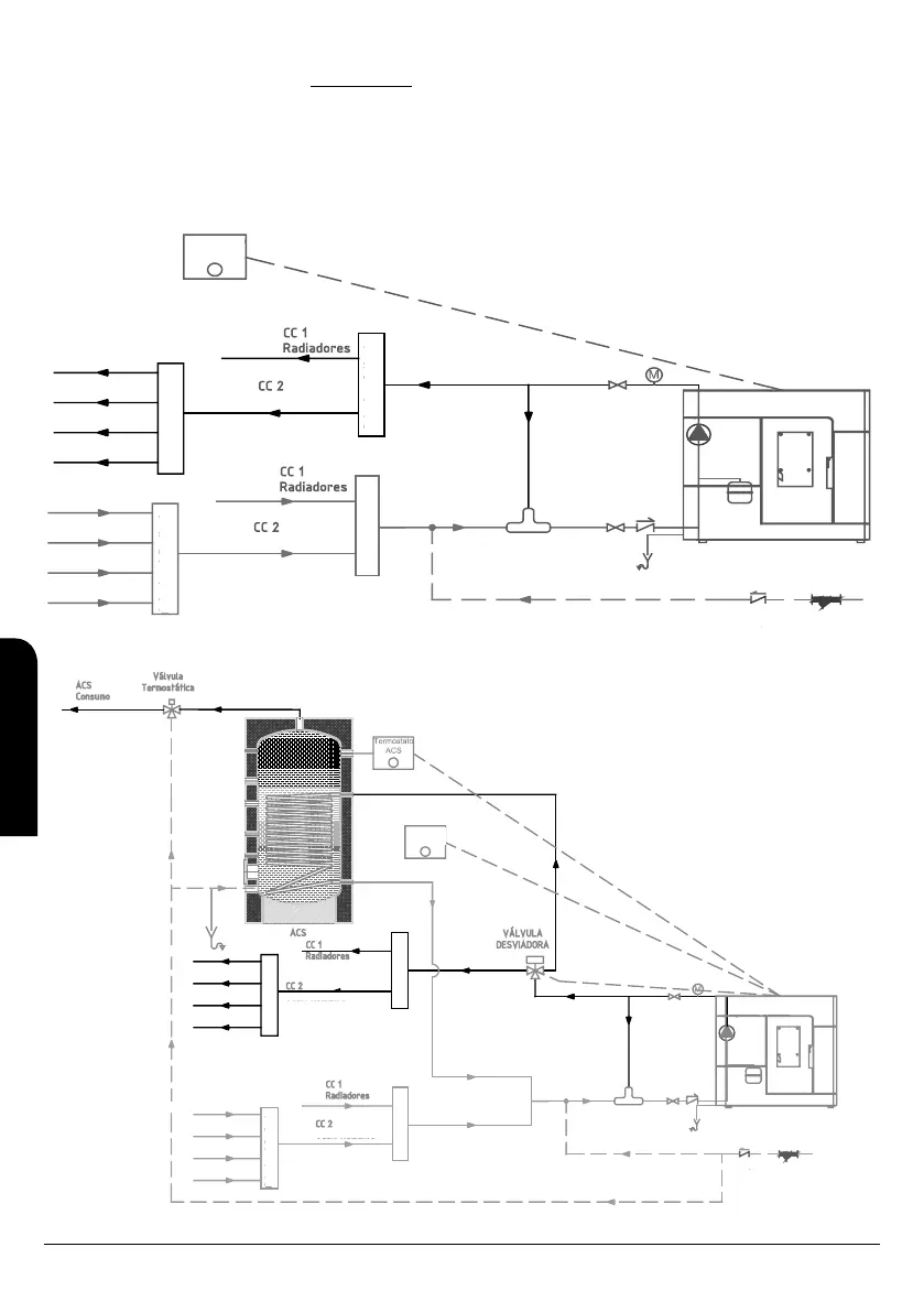
ESQUEMAS HIDRÁULICOS
A seguir, mostramos uma série de esquemas representativos de diferentes ligações hidráulicas. Estes esquemas não excluem a
obrigatoriedade e/ou necessidade por parte do instalador de proceder à instalação de diferentes componentes não mostrados (cabos
anti-electrolíticos, copos de expansão, bombas de circulação, válvulas anticondensados, sistemas de tratamento de água, purgadores,
válvulas misturadoras, chaves, etc.) que dêem fiabilidade, durabilidade e comodidade tanto à instalação como ao Termoaquecedor ou
incastrável hydro. A Bronpi unicamente garante um funcionamento óptimo do seu produto quando a instalação se realizar com um depósito
de acumulação (depósito de inércia), sendo responsabilidade do instalador a utilização ou não do mesmo.
Termoaquecedor + Circuito de Radiadores / Circuito de Chão Radiante
Termoaquecedor + Depósito de ACS + Circuito de Radiadores / Circuito de Chão Radiante
Alimentação
principal
Alimentação principal
Circulador e vaso de
expansão incluídos
Piso radiante
Piso radiante
Coletor quente
Coletor frio
Coletor p. radiante
Coletor p. radiante
Termostato
casa
Válvula
anticondensação
Alimentação
principal
Circulador e vaso de
expansão incluídos
Piso radiante
Piso radiante
Coletor quente
Coletor frio
Coletor p. radiante
Coletor p. radiante
Termostato
casa
Válvula
anticondensação
INSTRUÇÕES DE INSTALAÇÃO, USO E MANUTENÇÃO SÉRIE HYDRO RADIOFREQUÊNCIA
PT

Table of Contents

Related product manuals