EasyManua.ls Logo

Bryant 800SB - GAS PIPING

Bryant 800SB
46 pages
Print Icon
To Next Page IconTo Next Page
To Next Page IconTo Next Page
To Previous Page IconTo Previous Page
To Previous Page IconTo Previous Page
Loading...
800SB/801SB: Installation, Start–Up, Operating and Service and Maintenance Instructions
Manufacturer reserves the right to change, at any time, specifications and designs without notice and without obligations.
13
Upflow and Horizontal Furnaces
Connect supply-air duct to flanges on furnace supply-air outlet. Bend
flange upward to 90° with wide duct pliers (see Fig. 17). The supply-air
duct must be connected to ONLY the furnace supply-outlet-air duct
flanges or air conditioning coil casing (when used). DO NOT cut main
furnace casing side to attach supply air duct, humidifier, or other
accessories. All accessories MUST be connected to duct external to
furnace main casing.
NOTE: For horizontal applications, the top-most flange may be bent
past 90 degrees to allow the evaporator coil to hang on the flange
temporarily while the remaining attachment and sealing of the coil are
performed.
Downflow Furnaces
Connect supply-air duct to supply-air outlet on furnace. Bend flange
inward past 90° with wide duct pliers (see Fig. 17). The supply-air duct
must be connected to ONLY the furnace supply outlet or air conditioning
coil casing (when used). When installed on combustible material,
supply-air duct must be connected to ONLY the factory-approved
accessory subbase or a factory- approved air conditioning coil casing.
DO NOT cut main furnace casing to attach supply side air duct,
humidifier, or other accessories. All accessories MUST be connected to
duct external to furnace casing.
Return Air Connections
A190346
Fig. 17 – Duct Flanges
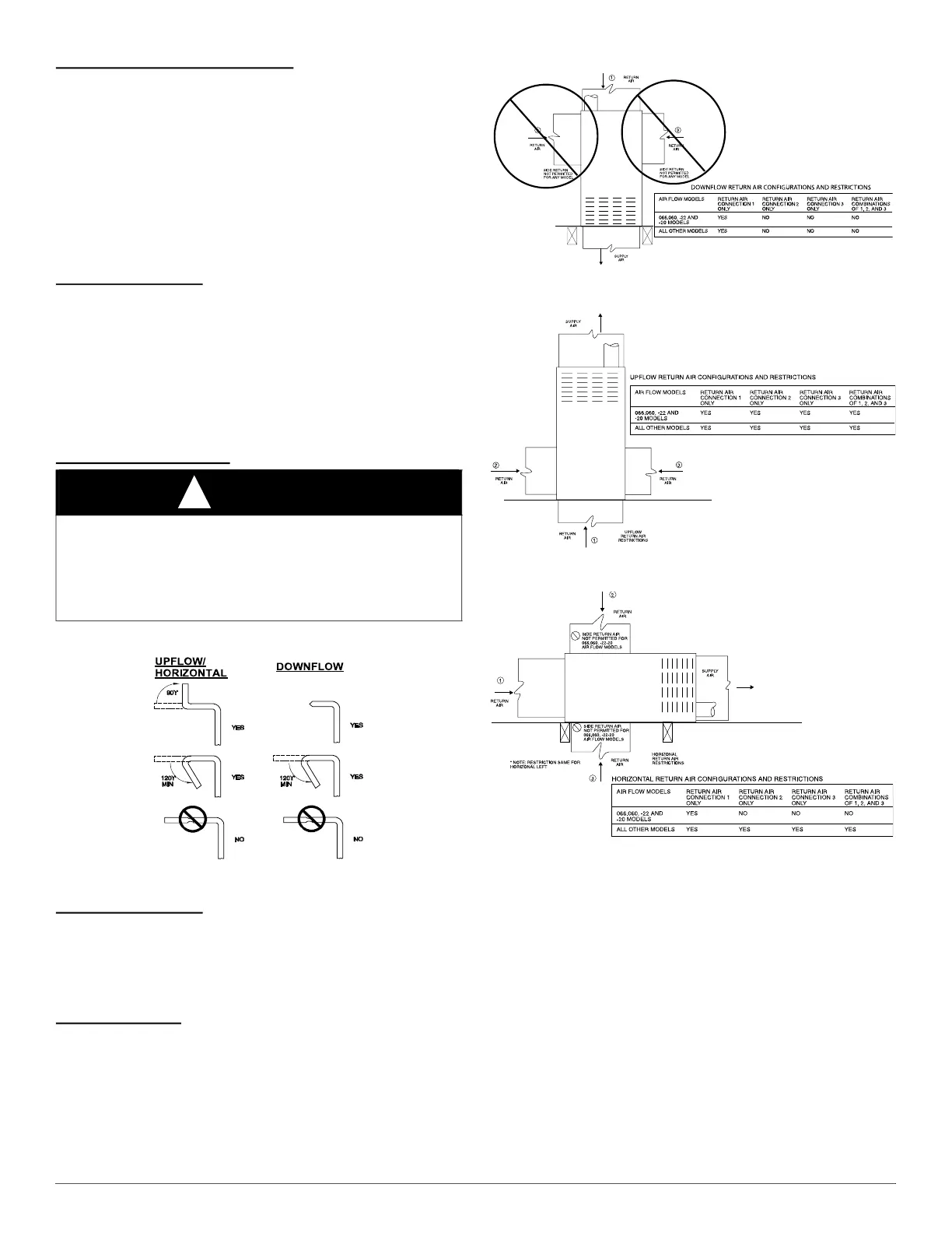
Downflow Furnaces
The return-air duct must be connected to return-air opening bottom inlet
(see Fig. 1). DO NOT cut into casing sides (left or right). Side opening is
permitted for only upflow and most horizontal furnaces (see Fig. 18).
Bypass humidifier connections should be made at ductwork or coil
casing sides exterior to furnace.
Upflow Furnaces
The return-air duct must be connected to bottom, sides (left or right), or a
combination of bottom and side(s) of main furnace casing (see Fig. 19
and Fig. 20). Bypass humidifier may be attached into unused return air
side of the furnace casing (see Fig. 19 and Fig. 20). Not all horizontal
furnaces are approved for side return air connections (see Fig. 20).
A02163
Fig. 18 – Downflow Return Air Configurations and Restrictions
A02075
Fig. 19 – Upflow Return Air Configurations and Restrictions
A02162
Fig. 20 – Horizontal Return Air Configurations and Restrictions
GAS PIPING
Gas piping must be installed in accordance with national and local
codes. Refer to current edition of NFGC.
Installations must be made in accordance with all authorities having
jurisdiction. If possible, the gas supply line should be a separate line
running directly from meter to furnace.
NOTE: In the state of Massachusetts:
1. Gas supply connections MUST be performed by a licensed plumber
or gas fitter.
2. When flexible connectors are used, the maximum length shall not
exceed 36 inches (915 mm).
3. When lever handle type manual equipment shutoff valves are used,
they shall be T-handle valves.
4. The use of copper tubing for gas piping is NOT approved by the
state of Massachusetts.
CAUTION
!
FIRE HAZARD
Failure to follow this warning could cause personal injury, death and/or
property damage.
Never connect return-air ducts to the back of the furnace. Follow
instructions below.

Related product manuals