EasyManua.ls Logo

Bugera BVP5500 - Controls and Connections; Input Jack and CLIP LED; Gain and Volume Controls; Tone Shaping: Primary and Graphic EQ

Bugera BVP5500
9 pages
Print Icon
To Next Page IconTo Next Page
To Next Page IconTo Next Page
To Previous Page IconTo Previous Page
To Previous Page IconTo Previous Page
Loading...
BUGERA BVP5500 • pg 8
www.bugera-amps .com
EN
ES
FR
BUGERA BVP5500 • pg 9
www.bugera-amps .com
BVP5500
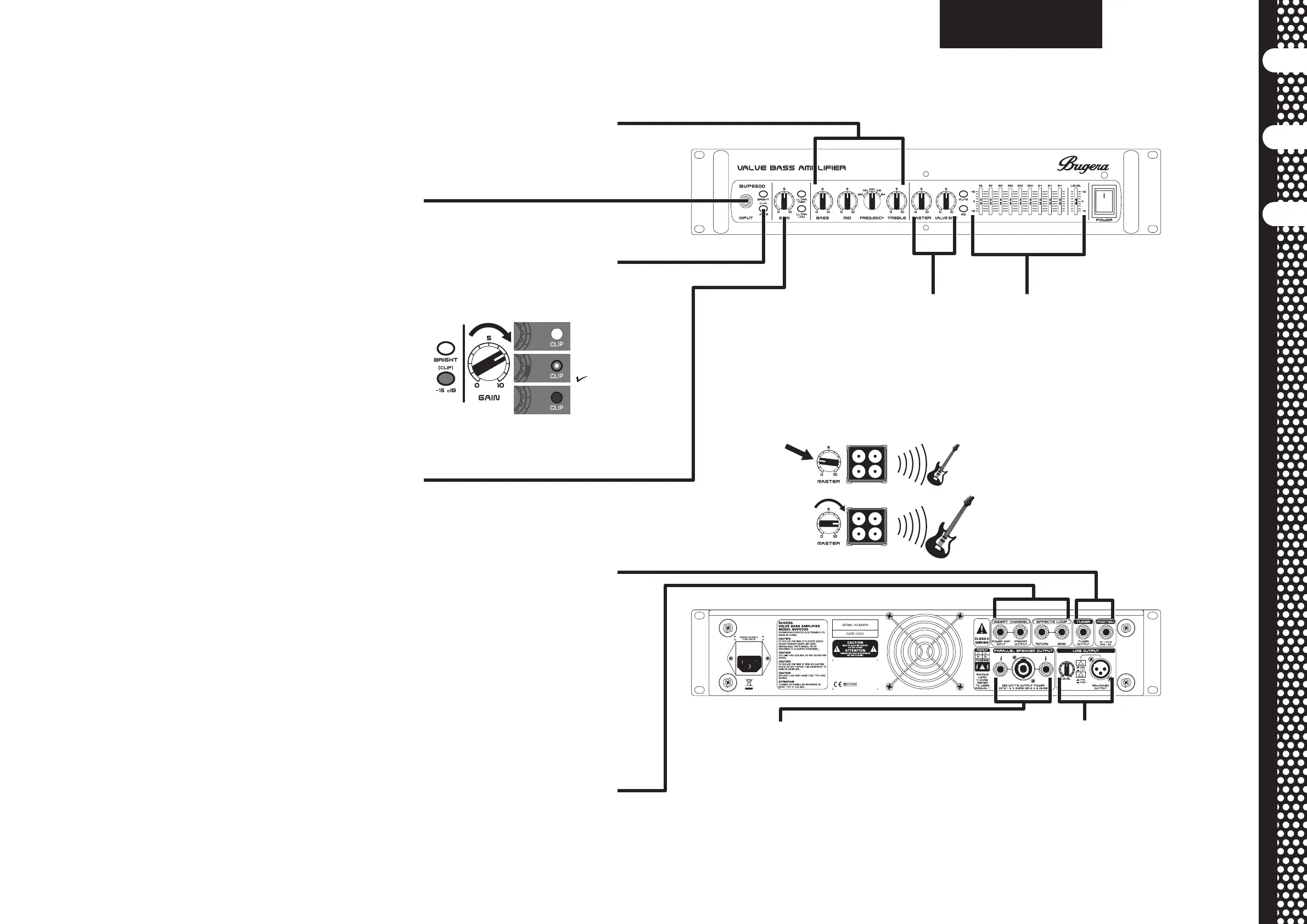
BUGERA BVP5500 Controls
Step 2: Controls
Paso 2: Controles
Étape 2 : Réglages
INPUT JACK—Plug your instrument into this jack.
Toma INPUT —Conecte su instrumento a esta toma.
JACK d’entrée INPUT—Reliez votre instrument à cette entrée.
L
L
J
GAIN
GAIN
GAIN
(CLIP) LED—Monitor the signal level throughout the
amplier circuit.
Piloto (CLIP) — Le permite controlar el nivel de señal que pasa a
través del circuito del amplicador.
Led (CLIP) — Cette Led contrôle le niveau du signal dans les circuits
de l’amplicateur.
GAIN CONTROL—Adjust the preamp input level using this knob.
CONTROL GAIN — Ajuste el nivel de entrada del previo por medio
de este mando.
Bouton de GAIN — Réglez le niveau d’entrée du préampli avec
ce bouton
PRIMARY TONE CONTROLS—Shape your tone by boosting or
cutting various frequency ranges.
CONTROLES DE TONO PRIMARIOS—Modele el tono realzando o
cortando los diversos rangos de frecuencia.
RÉGLAGES DE TIMBRE—Modifez votre sonorité en accentuant
et/ou en atténuant certaines fréquences.
MASTER VOLUME and VALVE GAIN—Control the amp volume
with MASTER VOLUME. For VALVE GAIN, turn this control fully
clockwise for maximum dynamic response; turn the control counter-
clockwise for valve compression and harmonics.
MASTER VOLUME y VALVE GAIN — Controle el volumen del
amplicador con el mando MASTER VOLUME. En cuanto a VALVE
GAIN, gire este control al tope de la derecha para conseguir la
máxima respuesta dinámica y gírelo hacia la izquierda para una
mayor compresión de la válvula y más armónicos.
Réglages MASTER VOLUME et VALVE GAIN — Réglez le volume
de l’ampli avec le MASTER VOLUME. Tournez le bouton VALVE GAIN au
maximum pour obtenir une réponse dynamique maximale ; tournez
le bouton au minimum pour obtenir le son de compression et les
harmoniques des lampes.
9-BAND GRAPHIC EQ—Boost or cut specic frequency bands with
the Graphic EQ sliders.
EQ GRAFICO DE 9 BANDAS — Realce o corte una banda concreta
con los mandos deslizantes de este ecualizador gráco.
ÉGALISEUR GRAPHIQUE À 9 BANDES — Atténuez ou accentuez
certaines fréquences avec les curseurs de l’égaliseur graphique
EFFECTS LOOP/INSERT CHANNEL—Route an external effects
processor into your signal chain or send your preamp tone out to a
power amplier.
BUCLE DE EFECTO/INSERCION DE CANAL — Introduzca un
procesador de efectos externo en su ruta de señal o envíe su sonido
preamplicado a una etapa de potencia externa.
BOUCLE D’EFFETS/INSERSION DE CANAL — Utilisez un
processeur d’effets externe pour traiter votre son ou transmettre le
signal de votre préampli à un amplicateur de puissance externe.
TUNER OUTPUT/FOOTSWITCH—Route a signal directly from
the INPUT JACK to an external tuner and connect the FSB102BVP
footswitch.
SALIDA TUNER/FOOTSW — Le permite enviar una señal
directamente desde la toma INPUT a un anador exterior /
conexión para la pedalera doble FSB102BVP.
SORTIE ACCORDEUR/PÉDALIER — Dirigez directement le
signal de l’entrée INPUT vers un accordeur externe et connectez
le pédalier FSB102BVP.
SPEAKER CABLE JACKS—Connect the BVP5500 to the speaker
cabinet with professional speaker cables with either ¼" or
locking-style plugs. Total minimum load is 4 Ohms.
SALIDAS DE ALTAVOZ — Conecte el BVP5500 a sus recintos
acústicos por medio de cables de altavoz con conectores de tipo
bayoneta o de 6,3 mm.
SORTIES POUR ENCEINTES EXTERNES — Connectez le BVP5500
à vos enceintes externes à l’aide de cordons pour enceintes équipés
de connecteurs Jacks 6,35 mm ou de connecteurs professionnels à
verrouillage.
LINE OUTPUTThe BALANCED OUTPUT jack routes a signal from
the BVP5500 into a mixer or recorder. The LEVEL knob controls the
signal volume. Use the PRE/POST button to choose between a signal
straight from the front panel instrument input, or a signal processed
by the preamp and effects loop.
SALIDA DE LINEA — La toma BALANCED OUTPUT le permite enviar
la señal del BVP5500 a una mesa de mezclas o grabadora. El mando
LEVEL controla el volumen de dicha señal. Utilice el botón PRE/POST
para elegir si quiere que la señal sea enviada directamente desde
la entrada de instrumentos del panel frontal o que sea una señal
procesada por el previo y el bucle de efectos.
SORTIE LIGNE — Lembase de sortie BALANCED OUTPUT transmet
le signal du BVP5500 à une console de mixage ou à un enregistreur.
Le bouton LEVEL détermine le niveau du signal de sortie. Utilisez
la touche PRE/POST pour prélever directement le signal de
sortie identique au signal d’entrée, ou le signal traité par le
préamplicateur et la boucle d’effets.

Other manuals for Bugera BVP5500

Related product manuals