EasyManua.ls Logo

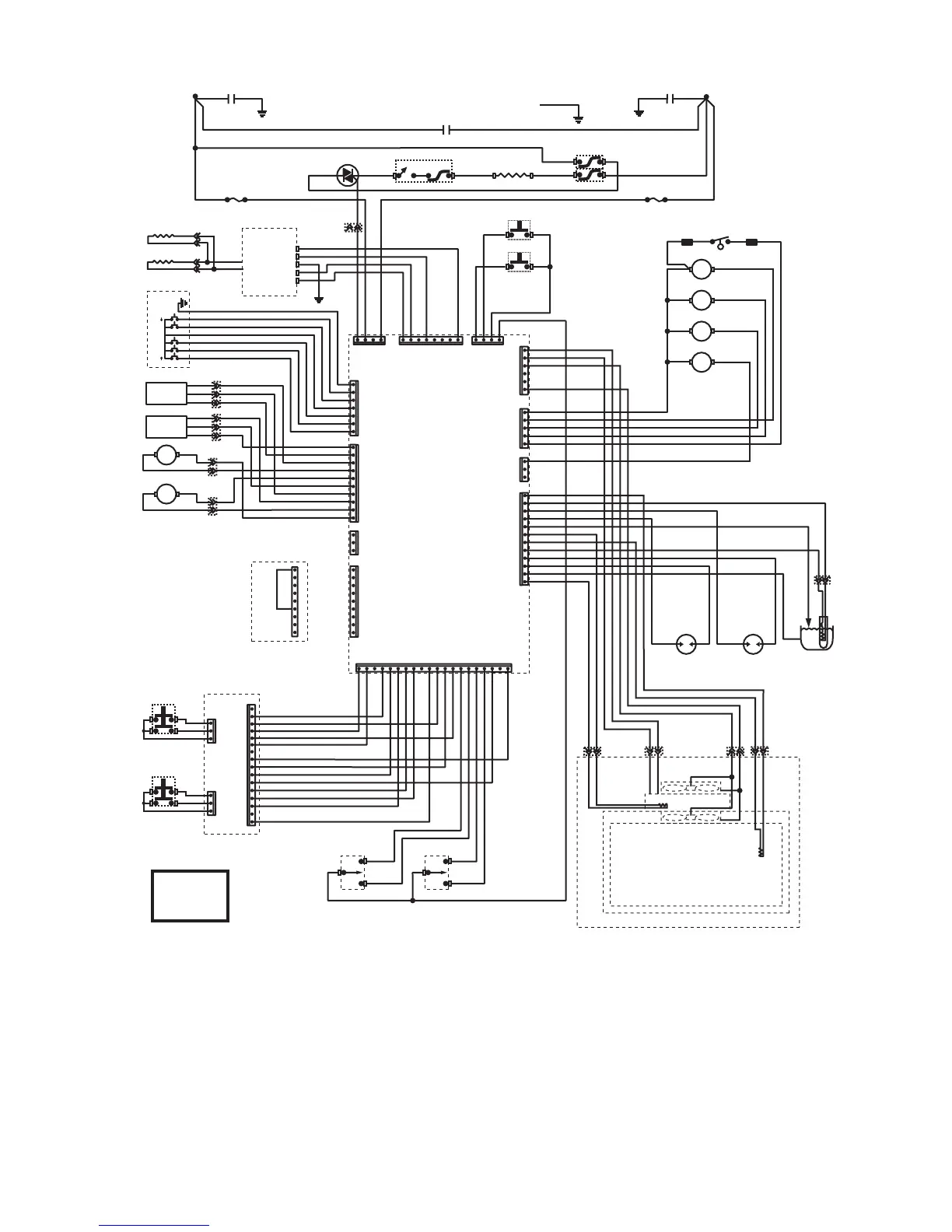
Bunn LCA-2 PC - Schematic Wiring Diagram (LCC-2 A;LCA-2 A Models)

Bunn LCA-2 PC
35 pages
Print Icon
To Previous Page IconTo Previous Page
To Previous Page IconTo Previous Page
Loading...
35
34766 092706
34641.0001J 09/06 © 2002 BUNN-O-MATIC CORPORATION
J14-1
J14-7
J7-1
J7-5
J7-10
J2-1
J2 -8
J3-1
J3-6
J4-1
J4-5
J5-1
J5-3
J6-1
J6-5
J6-10
J6-15
J6-20
J1-1
J1-4
J15-1
J15-4
C
O
N
T
R
O
L
P
C
B
O
A
R
D
J8-1
J8-3
J16-1
J16-5
J16-12
DOUBLE POLE
LIMIT THERMOSTAT
ORN
BLK
BLK
BLK
WHI
WHI
TAN TAN
BLK
GRY
GRN
RED
SOL
RED
RED
RED
RED
SOL
SOL
SOL
LEFT DISP
RIGHT DISP
HOT WATER
REFILL
RED RED
OVERFLOW
PROTECTION SW
P
R
O
B
E
CABINET
THERMISTOR
COOLING CABINET
LEFT
CONDUCTANCE
SENSOR
RIGHT
CONDUCTANCE
SENSOR
1
WHI
WHI
WHI
BLK
WHI
WHI/ORNWHI/ORN
WHI/YEL
ORN
ORN
BLK
BLK
BLK
BLK
RED
RED
VIO
VIO
BLU
BLU
RED
RED
RED
YELYEL
RIGHT
PUMP
LEFT
PUMP
RED
BLK
RED
BLK
TRIAC
TANK HEATER
Fuse 1
L1
N
Fuse 2
RED
RED/BLK
RED/BLK
BRN/WHI
BRN/WHI
ORN
BLU
PNK
BLK
BLK
VIO
VIO
BLK
RED
BLK
BLK
BLK
GRN
BRN/BLK
BRN/BLK
BLU/BLK
BLU/BLK
WHI/GRY
WHI/GRY
WHI/RED
WHI/BLU
WHI/YEL
WHI/ORN
BLK
BLKBLK
BLK
REDRED
RED
RED
BLK
BLK
BLK
BLK
BLK
BLK
BLK
WHI/BLU
J1-1
J1-5
J1-10
J1-16
GRN
ORN
TAN
RED
BLK
WHI
GRN/WHI
GRN/BLK
WHI/BLK
WHI/GRY
WHI/VIO
WHI/YEL
RED/BLK
ORN/BLK
RED/WHI
BLU/WHI
BLU/BLK
BLK
BLK BLK
BLK
10 AMP 10 AMP
BLK-14
BLK-14
BLU-14 BLU-14
RED-14RED-14
WHIWHI
WHI
RED
RIGHT RPM
SENSOR
LEFT RPM
SENSOR
RED
BLK
BLK
RED
BLK
GRN
GRN
SELECTOR
SWITCH
SELECTOR
SWITCH
RINSE
PRIME
NITE
RUN
N(L2)
L(L1)
-V
+V
UNIVERSAL
POWER SUPPLY
1
2
3
4
5
6
7
YES (+)
EXIT
NO (-)
TOUCHPAD
GRN
GRNGRN
GRN
GRN
SCHEMATIC WIRING DIAGRAM LCC-2A/LCA-2A/LCA-2A, PC
WHI/ORN
WHI/YEL BLK
BLK
BLK
ORN
GRN
BLU
WHI/RED
TAN
WHI/YEL
WHI/VIO
WHI/GRY
GRN
ORN
RED
BLK
WHI
GRN/WHI
GRN/BLK
WHI/BLK
RED/BLK
ORN/BLK
RED/WHI
BLU/WHI
BLU/BLK
WHI/YEL
HEAT SINK
THERMISTOR
LCC Models only
PELTIER
12
34
230 VOLTS AC
2 WIRE
SINGLE PHASE
50 HZ
RFI SUPPRESION
CAPACITOR 2.2uF
SW. & THERMOSTAT
S
W
I
T
C
H
A
N
D
L
E
D
B
O
A
R
D
DOOR
PORTION
CONTROL
LF DISP. SW.
RT DISP. SW.
-V
+V
BLK
BLK
RED
RED
TUBE
WARMER
TUBE
WARMER
CAPACITOR .01uF
CAPACITOR .01uF
J18-1
J18-6
GRN
GRN
DISPENSERS WITH
PORTION CONTROL
WHI/GRY

Related product manuals