EasyManua.ls Logo

Canon iPF780 - Page 439

Canon iPF780
648 pages
Print Icon
To Next Page IconTo Next Page
To Next Page IconTo Next Page
To Previous Page IconTo Previous Page
To Previous Page IconTo Previous Page
Loading...
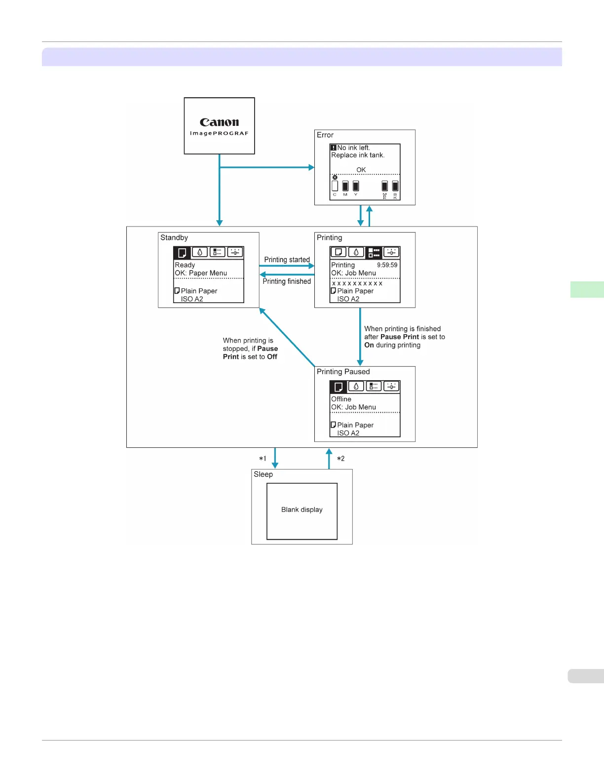
Display Transitions in Normal Status
The display transitions while the printer is in the normal status (the status where no errors have occurred) are shown
below.
*1: The printer automatically enters Sleep mode when idle for a specific period (by default, five minutes), that is, if no
print jobs are received or buttons are pressed while all covers are closed. However, it does not enter Sleep mode
while error messages are displayed or when a roll can be manually advanced by pressing the Feed button.
*2: When the printer is in Sleep mode, you can press any button except the Power button to recover from Sleep mode.
Sleep mode is also terminated if a print job is received or a command is issued from RemoteUI.
iPF780
Control Panel Display
User's Guide
Control Panel Operations and Display Screen
439

Table of Contents

Related product manuals