EasyManua.ls Logo

Carrier 38MAQB30-3 - REFRIGERATION CYCLE DIAGRAMS; Heat Pump Refrigerant Cycle Diagram

Carrier 38MAQB30-3
72 pages
To Next Page IconTo Next Page
To Next Page IconTo Next Page
To Previous Page IconTo Previous Page
To Previous Page IconTo Previous Page
Loading...
17
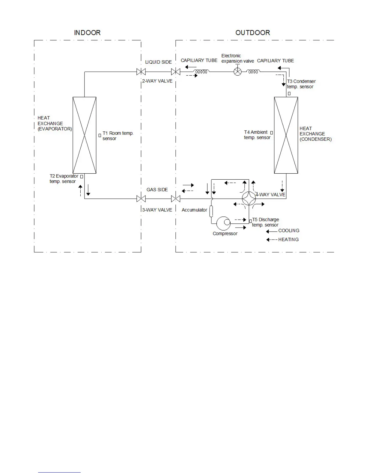
REFRIGERATION CYCLE DIAGRAMS
Fig. 12 – Refrigerant Cycle Diagram Heat Pumps

Table of Contents

Related product manuals