EasyManua.ls Logo

Carrier CRECOMZR102A00 - Economizer Wiring Diagram

Carrier CRECOMZR102A00
36 pages
To Next Page IconTo Next Page
To Next Page IconTo Next Page
To Previous Page IconTo Previous Page
To Previous Page IconTo Previous Page
Loading...
9
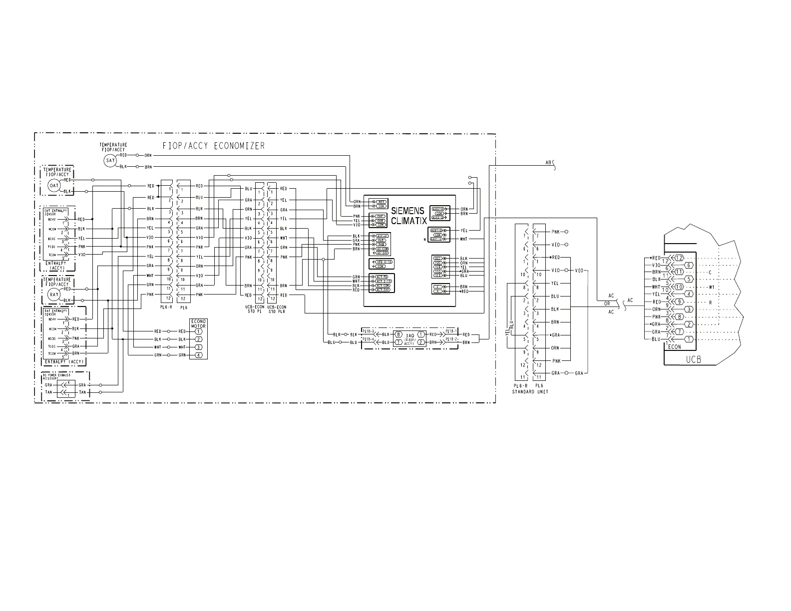
Fig. 19 — Economizer Wiring Diagram

Related product manuals