EasyManua.ls Logo

Casio LK-165 - Page 46

Casio LK-165
49 pages
Print Icon
To Next Page IconTo Next Page
To Next Page IconTo Next Page
To Previous Page IconTo Previous Page
To Previous Page IconTo Previous Page
Loading...
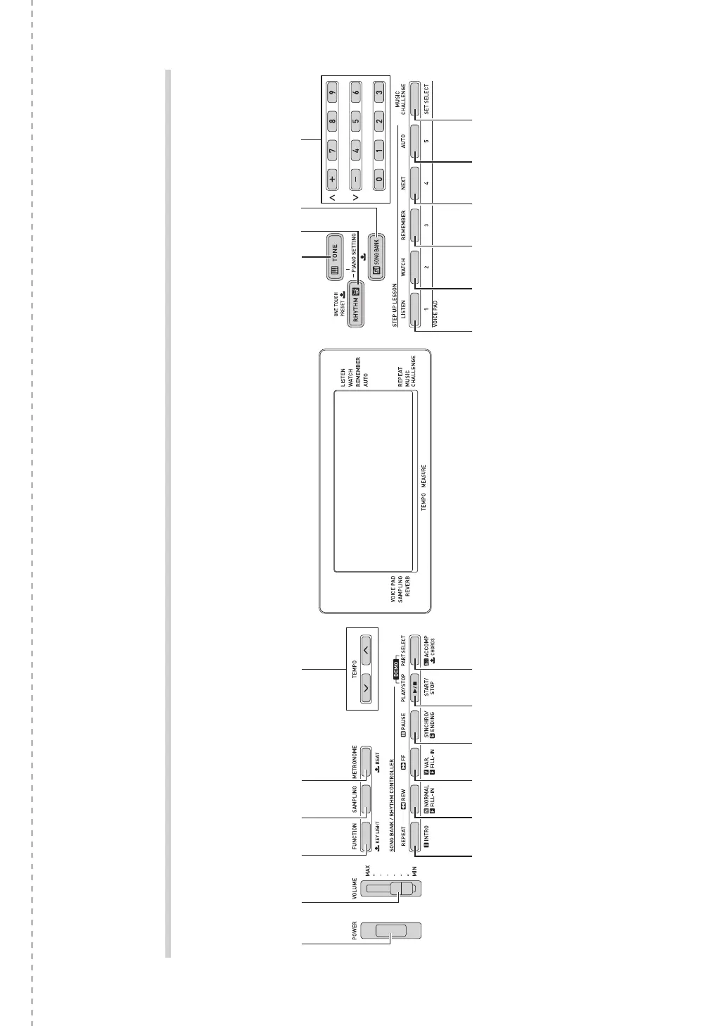
LK-160/LK-165/LK-240/LK-247
11 22 55 bnbn
bqbq
66
brbr bsbs btbt ckck clcl cmcm
bobo
77 88 99 bkbk blbl bmbm
bpbp
33 44
B
LK240_04_es_MIDI.fm 45 ペー 01年1月2日 曜日 午後2時3分

Related product manuals