EasyManua.ls Logo

Casio ZD-1 - Front

Casio ZD-1
60 pages
Print Icon
To Next Page IconTo Next Page
To Next Page IconTo Next Page
To Previous Page IconTo Previous Page
To Previous Page IconTo Previous Page
Loading...
Front
50
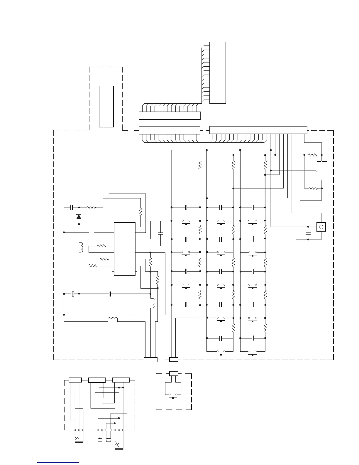
Notes:
1. All resistance values are in ohms (k=1000 ohms, M=1000 kohms).
2. All capacitance values are In µF (P=10
-6
µF).
3. All resistors are 1/10 watt, unless otherwise specified.
CN950
CON3
CON14
EL950
EL LIGHT
2 1
2 1
From CD
CN952
CN952
CON23
R951
10K
EN950
Encoder
R950
10K
2
1
3
IC950
C970
B0.01
REMO-Resive
R962
100K
R969
100K
R976
100K
C953
Open
C958
Open
C963
Open
SW950
Play
SW955
Edit.
SW960
Ent.
R964
27K
R971
27K
27K
R978
C954
Open
C959
C
SW951
Stop
C955
Open
SW952
F.F.
C956
Open
SW953
Rew.
C957
Open
R965R966
R967
27K
47K
100K
SW957 Mode
1
2
3
4
5
6
7
8
9
10
11
12
13
14
1
2
3
4
5
6
7
8
9
10
11
12
13
14
1
2
3
4
5
6
7
8
9
10
11
12
13
14
15
16
17
18
19
20
21
22
23
14
13
12
11
10
9
8
7
6
5
4
3
2
1
SW956
Disp.
C960
Open
SW957
Del.
C961
Open
SW958
Chara.
C962
Open
SW959 Memo
R972
R973
R974
27K
47K
100K
C
Open
SW
Open
SW961
Rec.
C964
Open
C965
Open
R980 R979
47K
27K
C951
0.1uF
R950
1K
D950
1SS376
R951
470
C952
CH470P
R955
Open
R955
Open
L950
10uH
C953
B0.01
C954
10u / 6.3V
L951
470uH
R952
100K
R953
3.9M
R954 Jumper
L952
Ferrite Bead
GND
VCC
Elcont
3
2
1
2
1
2
1
CN950
CON2
From Amp.
CN953
CON3
SW962
MDEJE
3
2
1
4
3
2
1
4
3
2
1
From Amp.
From Amp.
To Amp.
R ch
GND
GND
L ch
L ch
GND
GND
R ch
R ch
GND
L ch
CN401
CN401
CN407
Jack PCB
1
2
3
4
5
6
7
J400
H.P Jack
J401
Line In
1
2
3
4
5
6
7
8
16
15
14
13
12
11
10
9
IC951
SMB140AM
Pre in
NF
Pre out
CS
VCC
Pre out
NF
Pre in
Rec in
NF
Rec out
ALC
GND
Rec out
NF
Rec in
1
2
3
4
5
6
7
8
9
10
11
12
13
14
1
2
3
4
5
6
7
8
9
10
11
12
13
14
1
2
3
4
5
6
7
8
9
10
11
12
13
14
1
2
3
4
5
6
7
8
9
10
11
12
13
14
LCD
4750LCD