EasyManua.ls Logo

CHINT NVF5-1.5/TS4-B - Page 34

CHINT NVF5-1.5/TS4-B
148 pages
To Next Page IconTo Next Page
To Next Page IconTo Next Page
To Previous Page IconTo Previous Page
To Previous Page IconTo Previous Page
Loading...
NVF5 Series User Manual Chapter 4 Integral Keypad
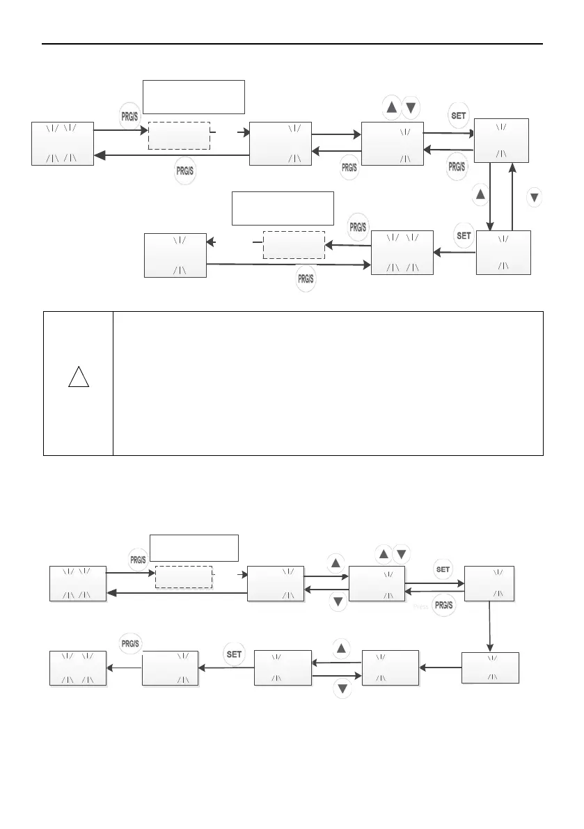
Figure 4-3-2 Changing Menu Mode in Simple Menu State Example
Attention
1
When changing menu by combinational key
entering menu is the
seleted menu,the value of parameter F7.11 will change
2
When changing menu by parameter F7.11
will jump to main interface
menu mode will be changed.
3
Custom menu mode will consist of users selected parameters.
4
The main difference between the simple menu, custom menu and the
engineering menu is Simple menu and custom menu are two level menu
display,but engineering menu are three level menu display.
4.3.3 Three Type Menu Parameter Setting
1 Simple Menu Mode
Illustrate by setting parameter F0.05modify 5.00Hz to 10.00Hz.
Ready status:
5.00Hz flash
F0 F0.05
2S
later
5.00F0.00
Parameters
10.00 5.00
5.00
F0.14
5.00
10.00
U-1
Change parameter
No.
using
Press
Press Shift
key
Press
Press
Press
Parameter menu
mode information
`
Press
Press
Press
Press
Press
Press
Press Shift
key
F
igure 4-3-3 Simple Menu Mode Parameter Setting
2 Parameter Setting in Custom Menu Mode
Custom menu mode is user tailor select parameter according to application,there is
no parameter when in default mode. User should add the required parameters first time.
!
Press
Ready status:
5.00Hz flash
F0 F7.11
2S
later
F0.
00
5.00
U-1
Parameter menu
mode information
Pamameters
1
5.00
F0
3
2S later
U-3
Change param-
eter No.
using
Press Press Press
Press
Press
Press
Parameter menu
mode information
Press
Press
Press
- 30 -

Table of Contents

Other manuals for CHINT NVF5-1.5/TS4-B

Related product manuals