EasyManua.ls Logo

Comel COMPACTA INOX - Electric Description and Wiring Diagram

Comel COMPACTA INOX
7 pages
Print Icon
To Previous Page IconTo Previous Page
To Previous Page IconTo Previous Page
Loading...
E L E T T R I C O
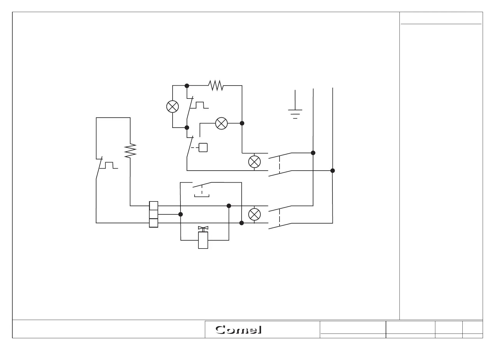
DESCRIPTION
WIRINGDIAGRAM
COMPACTA
TYPE
LAST CHANGEDATE
VIEWREF.
12/04/2007
ISE-0261
REF.DESCRIPTION
REC
TEC
MO
EV
PR
REF
TEF
LSA
LSC
MF
INTC
INTF
PE
N
BOILERHEATINGELEMENT
BOILER THERMOSTAT
JUNCTIONBOX
STEAMVALVE
PRESSURESWITCH
IRONHEATINGELEMENT
IRON THERMOSTAT
WATERWARNINGLIGHT
BOILERWARNINGLIGHT
IRONMICROSWITCH
BOILERON/OFFSWITCH
IRONON/OFFSWITCH
EARTH
NEUTRAL WIRE
TEF
LSA
REF
PR
EV
MO
LSC
REC
TEC
INTC
INTF
N
220
P
PE
2
1
3
MF