EasyManua.ls Logo

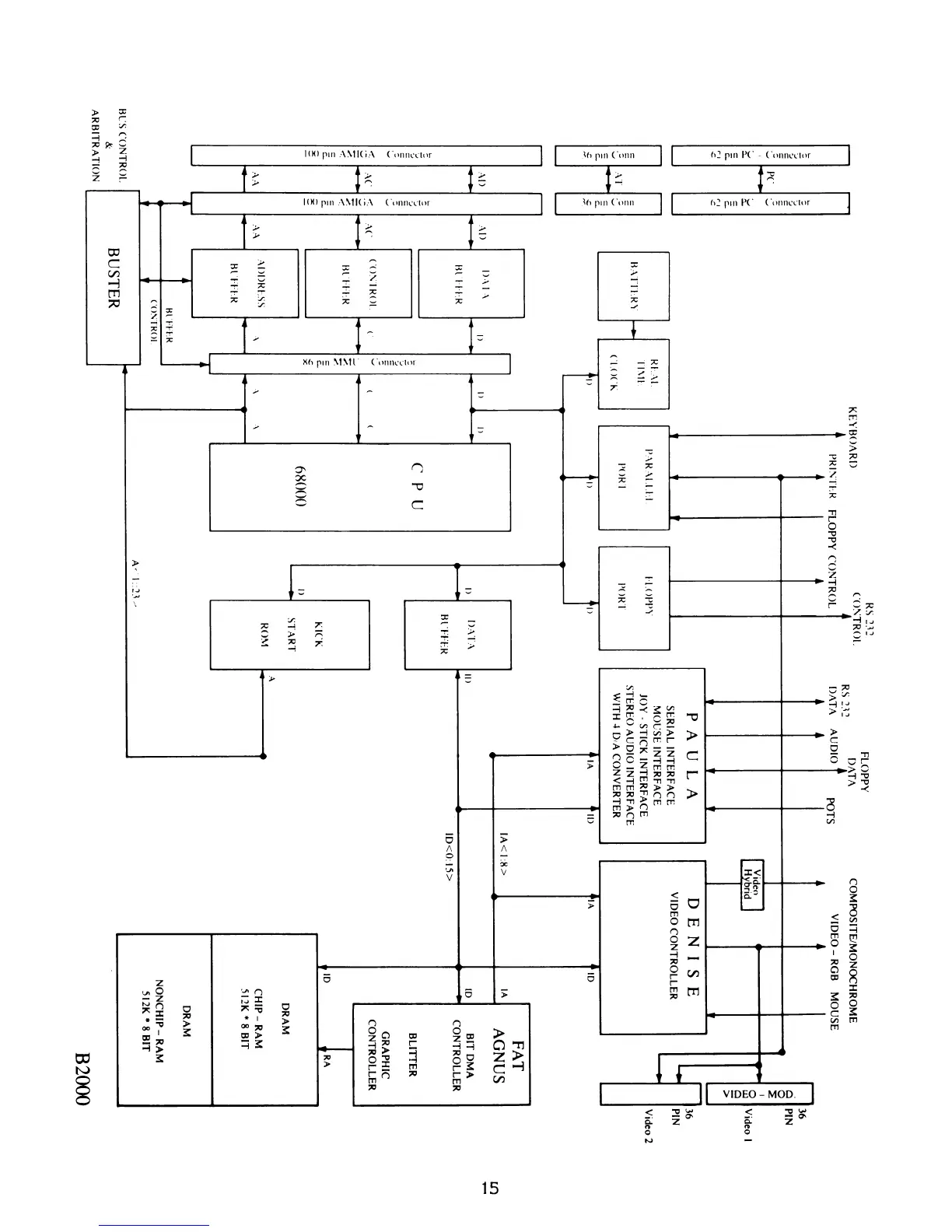
Commodore Amiga A500 - B2000 Block Diagram

Commodore Amiga A500
283 pages
Print Icon
To Next Page IconTo Next Page
To Next Page IconTo Next Page
To Previous Page IconTo Previous Page
To Previous Page IconTo Previous Page
Loading...

Related product manuals