EasyManua.ls Logo

CompAir A250TX - Logic Control Diagram

CompAir A250TX
67 pages
Print Icon
To Next Page IconTo Next Page
To Next Page IconTo Next Page
To Previous Page IconTo Previous Page
To Previous Page IconTo Previous Page
Loading...
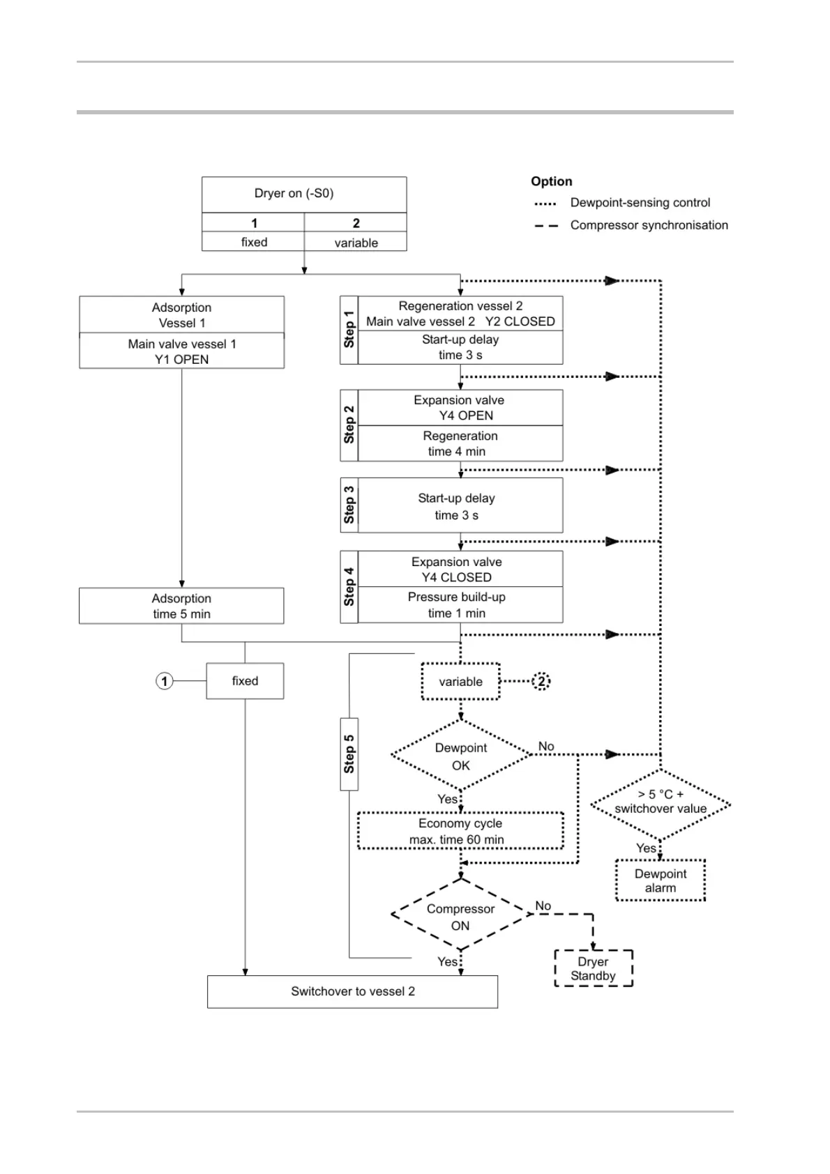
Logic control diagram
64 A190-930TX_EN_03_ 2009-02-06
Logic control diagram
Adsorption in B1 and regeneration in B2

Table of Contents

Related product manuals