EasyManua.ls Logo

Conrad Electronic Mc Crypt SA-100/2 - Connecting the Power Supply

Conrad Electronic Mc Crypt SA-100/2
40 pages
Print Icon
To Next Page IconTo Next Page
To Next Page IconTo Next Page
To Previous Page IconTo Previous Page
To Previous Page IconTo Previous Page
Loading...
36
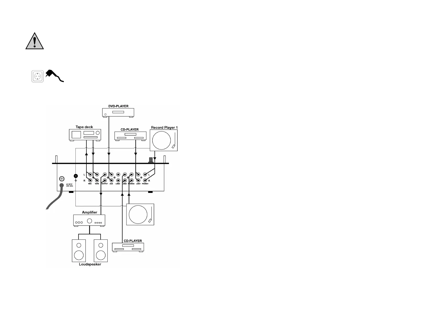
Connecting the Power Supply
Ensure a correct protective ground connection. Do not use any
extension cables without protective ground (mortal danger).
The mixing desk and all connected devices must be turned off.
Power socket
Plug the power plug of the mixing desk into a com-
mon 230V/50Hz power outlet.
Examples for connection:
49
Position 0 = niveau de sortie minimal
Position 10 = niveau de sortie maximal
(13) Interrupteur OUTPUT
Cet interrupteur est destiné à choisir le niveau de sortie principal de la table de mixa-
ge. L´interrupteur sert à ajuster la table de mixage à l´amplificateur. Choisissez un
niveau de sortie de 0,18V ou 0,7V sur la table de mixage en fonction de la sensibilité
d´entrée de l´amplificateur raccordé.
Le réglage normal correspond au niveau de 0,7V.
Position de l´interrupteur 0,18V = niveau de sortie de 0,18V.
Position de l´interrupteur 0,7V = niveau de sortie de 0,7V.
(14) Fader
Vous réglez à l´aide de cet interrupteur à coulisse le niveau des canaux individuels.
En position de réglage « 10 » vous obtenez le volume maximal, en position « 0 ", le
volume minimal. Un Fader est disponible pour chaque canal.
Fader CH1 = Fader mono pour l´entrée microphone L
Fader CH2 = Fader mono pour l´entrée microphone R
Fader CH3 = Fader stéréo pour les entrées PHONO 1 ou LINE1
Fader CH4 = Fader stéréo pour les entrées PHONO 2 ou LINE2
Fader CH = Fader stéréo pour l´entrée LINE3, l´entrée AUX ou l´entrée
TAPE
(15) Interrupteur à coulisse de cross fader
Cet interrupteur à coulisse permet une sélection entre les deux canaux Fader « CH 3
» et « CH 4 », c´est-à-dire que le canal est supprimé (signal réduit) en activant l´inter-
rupteur à coulisse et que l´autre, parallèlement, est introduit (signal augmenté).
Les deux canaux CH3 et CH4 sont reproduits à parts égales lorsque l´interrupteur à
coulisse Crossfader se trouve en position médiane.
(16) Sélecteurs d´entrée
Ces interrupteurs sélectionnent l´entrée du canal correspondante.
Les canaux CH3, CH4 et CH5 sont dotés respectivement de 2 entrées stéréo telles
que CH3 muni de PHONO1 et LINE1. Le sélecteur d´entrée commute entre les deux
entrées disponibles. Seule l´entrée choisie est active sur le canal.
Sélecteur du canal CH3
Position PHONO1 = le signal de l´entrée Phono 1 est actif sur le Fader du canal 3.
Position LINE1 = le signal de l´entrée LINE 1 est actif sur le canal du Fader 3.
Sélecteur du CH4
Position PHONO2 = le signal de l´entrée Phono 2 est actif sur le Fader du canal 4.
Position LINE1 = le signal de l´entrée LINE 2 est actif sur le Fader du canal 4.